Vector-borne Virus Research Center, State Key Laboratory of Ecological Pest Control for Fujian and Taiwan Crops, Fujian Agriculture and Forestry University, Fuzhou, Fujian, China.
Nat Commun. 2024 Jan 2;15(1):3. doi: 10.1038/s41467-023-43488-5.
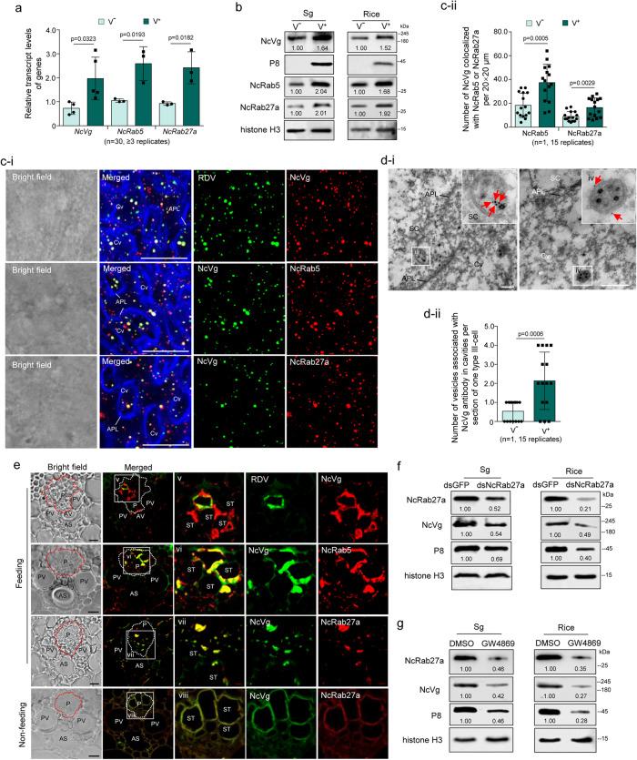
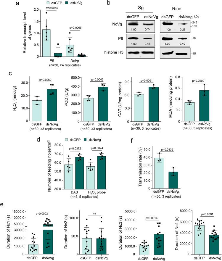
Salivary effectors of piercing-sucking insects can suppress plant defense to promote insect feeding, but it remains largely elusive how they facilitate plant virus transmission. Leafhopper Nephotettix cincticeps transmits important rice reovirus via virus-packaging exosomes released from salivary glands and then entering the rice phloem. Here, we report that intact salivary vitellogenin of N. cincticeps (NcVg) is associated with the GTPase Rab5 of N. cincticeps (NcRab5) for release from salivary glands. In virus-infected salivary glands, NcVg is upregulated and packaged into exosomes mediated by virus-induced NcRab5, subsequently entering the rice phloem. The released NcVg inherently suppresses HO burst of rice plants by interacting with rice glutathione S-transferase F12, an enzyme catalyzing glutathione-dependent oxidation, thus facilitating leafhoppers feeding. When leafhoppers transmit virus, virus-upregulated NcVg thus promotes leafhoppers feeding and enhances viral transmission. Taken together, the findings provide evidence that viruses exploit insect exosomes to deliver virus-hijacked effectors for efficient transmission.
刺吸式昆虫的唾液效应物可以抑制植物防御,促进昆虫取食,但它们如何促进植物病毒传播在很大程度上仍不清楚。叶蝉 Nephotettix cincticeps 通过从唾液腺释放并随后进入水稻韧皮部的病毒包装外泌体来传播重要的水稻呼肠孤病毒。在这里,我们报告说,完整的 N. cincticeps 唾液卵黄蛋白原 (NcVg) 与 N. cincticeps 的 GTPase Rab5 相关联,以便从唾液腺中释放出来。在病毒感染的唾液腺中,NcVg 被上调,并通过病毒诱导的 NcRab5 介导包装成外泌体,随后进入水稻韧皮部。释放的 NcVg 与催化谷胱甘肽依赖氧化的酶水稻谷胱甘肽 S-转移酶 F12 相互作用,固有地抑制水稻的 HO 爆发,从而促进叶蝉取食。当叶蝉传播病毒时,上调的病毒 NcVg 促进叶蝉取食并增强病毒传播。总之,这些发现提供了证据,表明病毒利用昆虫外泌体来传递被病毒劫持的效应物,以实现有效的传播。