Suppr超能文献

药物诱导的递质特性改变是产生认知缺陷的一种共同机制。

Drug-induced change in transmitter identity is a shared mechanism generating cognitive deficits.

作者信息

Pratelli Marta, Hakimi Anna M, Thaker Arth, Li Hui-Quan, Godavarthi Swetha K, Spitzer Nicholas C

机构信息

Neurobiology Department, School of Biological Sciences and Center for Neural Circuits and Behavior; University of California San Diego; La Jolla, California, 92093-0955; USA.

Kavli Institute for Brain and Mind; University of California San Diego; La Jolla, California, 92093-0955; USA.

出版信息

Res Sq. 2023 Dec 13:rs.3.rs-3689243. doi: 10.21203/rs.3.rs-3689243/v1.

Abstract

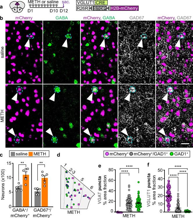
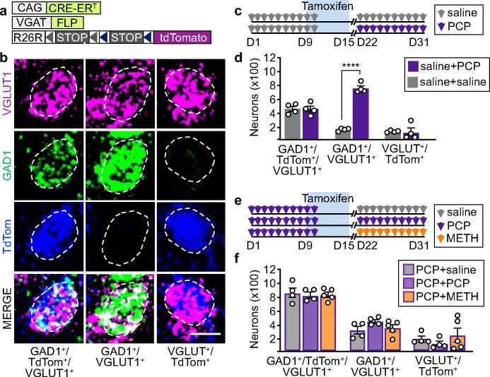
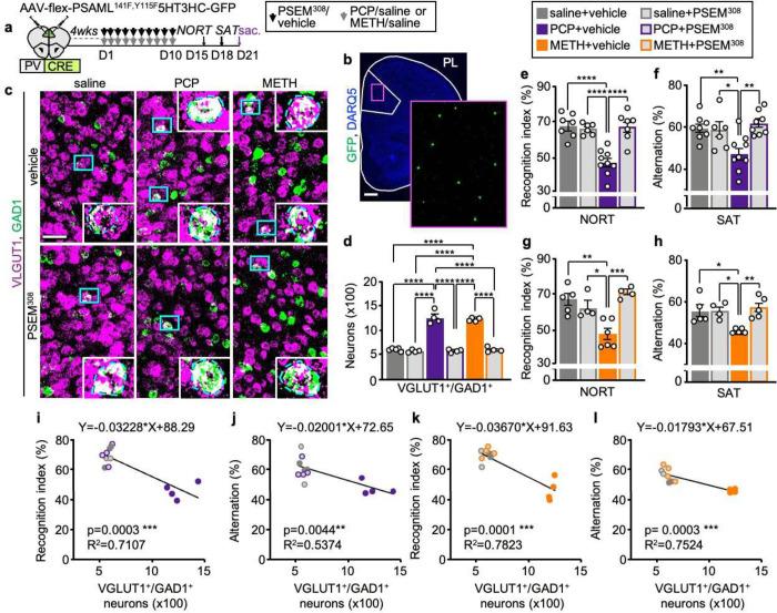
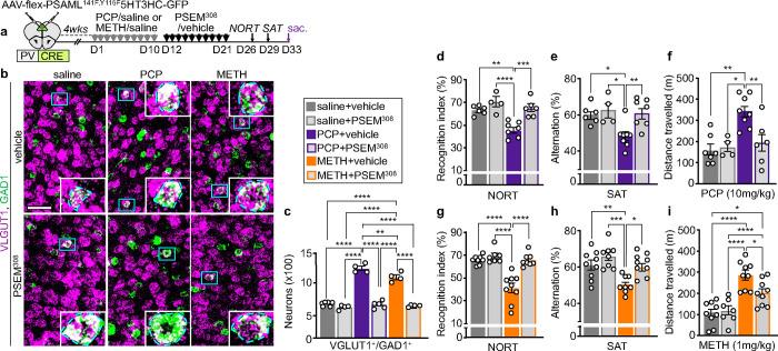
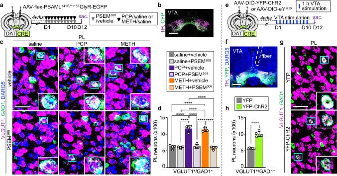
Cognitive deficits are a long-lasting consequence of drug use, yet the convergent mechanism by which classes of drugs with different pharmacological properties cause similar deficits is unclear. We find that both phencyclidine and methamphetamine, despite differing in their targets in the brain, cause the same glutamatergic neurons in the medial prefrontal cortex to gain a GABAergic phenotype and decrease their expression of the vesicular glutamate transporter. Suppressing the drug-induced gain of GABA with RNA-interference prevents the appearance of memory deficits. Stimulation of dopaminergic neurons in the ventral tegmental area is necessary and sufficient to produce this gain of GABA. Drug-induced prefrontal hyperactivity drives this change in transmitter identity. Returning prefrontal activity to baseline, chemogenetically or with clozapine, reverses the change in transmitter phenotype and rescues the associated memory deficits. The results reveal a shared and reversible mechanism that regulates the appearance of cognitive deficits upon exposure to different drugs.

摘要

认知缺陷是药物使用的长期后果,然而,具有不同药理特性的各类药物导致相似缺陷的共同机制尚不清楚。我们发现,尽管苯环己哌啶和甲基苯丙胺在大脑中的靶点不同,但它们都会使内侧前额叶皮质中的相同谷氨酸能神经元获得γ-氨基丁酸能表型,并降低其囊泡谷氨酸转运体的表达。用RNA干扰抑制药物诱导的γ-氨基丁酸增加可防止记忆缺陷的出现。刺激腹侧被盖区的多巴胺能神经元对于产生这种γ-氨基丁酸增加是必要且充分的。药物诱导的前额叶多动驱动了这种神经递质特性的改变。通过化学遗传学方法或使用氯氮平将前额叶活动恢复到基线水平,可逆转神经递质表型的变化并挽救相关的记忆缺陷。这些结果揭示了一种共同且可逆的机制,该机制调节了接触不同药物后认知缺陷的出现。

https://cdn.ncbi.nlm.nih.gov/pmc/blobs/acc9/10760249/5d6862d4164b/nihpp-rs3689243v1-f0001.jpg

文献AI研究员

20分钟写一篇综述,助力文献阅读效率提升50倍。

立即体验

用中文搜PubMed

大模型驱动的PubMed中文搜索引擎

马上搜索

文档翻译

学术文献翻译模型,支持多种主流文档格式。

立即体验