Suppr超能文献

投射到中脑边缘系统的前额叶神经元的分子特征和层分布。

Molecular characteristics and laminar distribution of prefrontal neurons projecting to the mesolimbic system.

机构信息

Research Centre for Natural Sciences, Budapest, Hungary.

Institute of Experimental Medicine, Budapest, Hungary.

出版信息

Elife. 2022 Sep 5;11:e78813. doi: 10.7554/eLife.78813.

Abstract

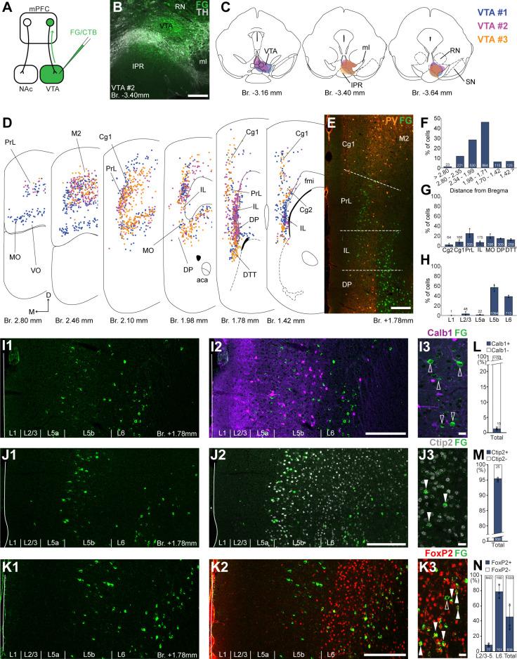
Prefrontal cortical influence over the mesolimbic system - including the nucleus accumbens (NAc) and the ventral tegmental area (VTA) - is implicated in various cognitive processes and behavioral malfunctions. The functional versatility of this system could be explained by an underlying anatomical complexity; however, the detailed characterization of the medial prefrontal cortical (mPFC) innervation of the NAc and VTA is still lacking. Therefore, combining classical retrograde and conditional viral tracing techniques with multiple fluorescent immunohistochemistry, we sought to deliver a precise, cell- and layer-specific anatomical description of the cortico-mesolimbic pathways in mice. We demonstrated that NAc- (mPFC) and VTA-projecting mPFC (mPFC) populations show different laminar distribution (layers 2/3-5a and 5b-6, respectively) and express different molecular markers. Specifically, calbindin and Ntsr1 are specific to mPFC neurons, while mPFC neurons express high levels of Ctip2 and FoxP2, indicating that these populations are mostly separated at the cellular level. We directly tested this with double retrograde tracing and -mediated viral labeling and found that there is indeed minimal overlap between the two populations. Furthermore, whole-brain analysis revealed that the projection pattern of these populations is also different throughout the brain. Taken together, we demonstrated that the NAc and the VTA are innervated by two, mostly nonoverlapping mPFC populations with different laminar distribution and molecular profile. These results can contribute to the advancement in our understanding of mesocorticolimbic functions and its disorders in future studies.

摘要

前额皮质对中脑边缘系统的影响——包括伏隔核(NAc)和腹侧被盖区(VTA)——与各种认知过程和行为障碍有关。该系统的功能多样性可以用其潜在的解剖结构复杂性来解释;然而,内侧前额皮质(mPFC)对 NAc 和 VTA 的神经支配的详细特征仍不清楚。因此,我们结合经典逆行和条件性病毒追踪技术以及多重荧光免疫组织化学,旨在为小鼠的皮质-中脑边缘通路提供精确的、细胞和层特异性的解剖描述。我们证明,NAc-(mPFC)和 VTA-投射 mPFC(mPFC)群体显示出不同的分层分布(分别为 2/3-5a 和 5b-6 层)和表达不同的分子标记物。具体来说,钙结合蛋白和 Ntsr1 是 mPFC 神经元特有的,而 mPFC 神经元表达高水平的 Ctip2 和 FoxP2,表明这些群体在细胞水平上大多是分开的。我们直接通过双重逆行追踪和介导的病毒标记来测试这一点,发现这两个群体之间确实几乎没有重叠。此外,全脑分析显示,这些群体的投射模式在整个大脑中也不同。总之,我们证明 NAc 和 VTA 是由两个、主要不重叠的 mPFC 群体支配的,它们具有不同的分层分布和分子特征。这些结果可以为我们在未来的研究中进一步理解中脑边缘功能及其障碍做出贡献。

https://cdn.ncbi.nlm.nih.gov/pmc/blobs/9bad/9444245/954617721f59/elife-78813-fig1.jpg

文献检索

告别复杂PubMed语法,用中文像聊天一样搜索,搜遍4000万医学文献。AI智能推荐,让科研检索更轻松。

立即免费搜索

文件翻译

保留排版,准确专业,支持PDF/Word/PPT等文件格式,支持 12+语言互译。

免费翻译文档

深度研究

AI帮你快速写综述,25分钟生成高质量综述,智能提取关键信息,辅助科研写作。

立即免费体验