Suppr超能文献

基于图论的芸薹属泛基因组为其驯化和形态多样化提供了新的见解。

A graph-based pan-genome of Brassica oleracea provides new insights into its domestication and morphotype diversification.

机构信息

State Key Laboratory of Vegetable Biobreeding, National Engineering Research Center for Vegetables, Beijing Key Laboratory of Vegetable Germplasm Improvement, Key Laboratory of Biology and Genetics Improvement of Horticultural Crops (North China), Beijing Vegetable Research Center, Beijing Academy of Agriculture and Forestry Science, Beijing 100097, China.

Jiangsu Key Laboratory for Horticultural Crop Genetic Improvement, Vegetable Research Institute, Jiangsu Academy of Agricultural Science, Nanjing, Jiangsu, China.

出版信息

Plant Commun. 2024 Feb 12;5(2):100791. doi: 10.1016/j.xplc.2023.100791. Epub 2024 Jan 1.

Abstract

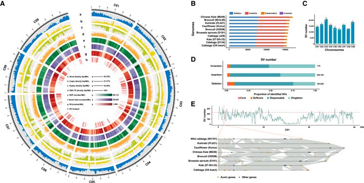
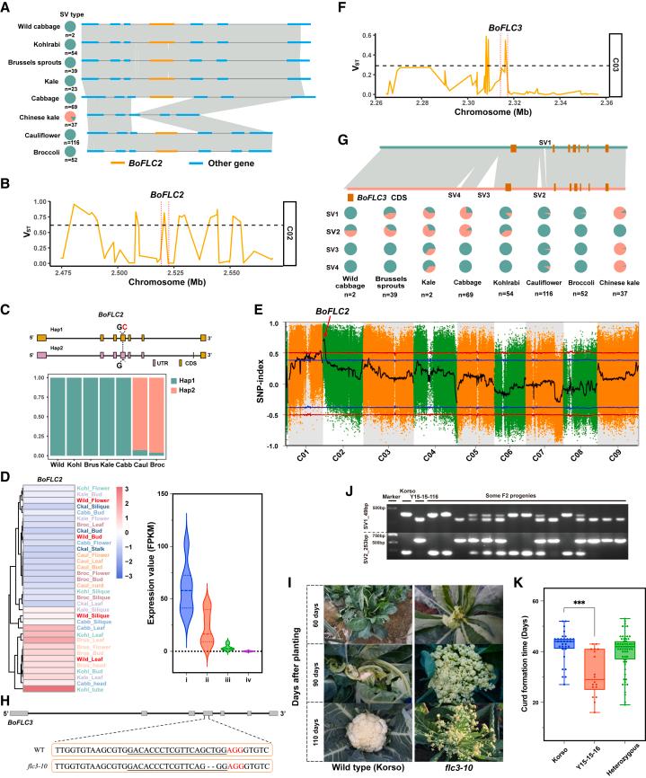
The domestication of Brassica oleracea has resulted in diverse morphological types with distinct patterns of organ development. Here we report a graph-based pan-genome of B. oleracea constructed from high-quality genome assemblies of different morphotypes. The pan-genome harbors over 200 structural variant hotspot regions enriched in auxin- and flowering-related genes. Population genomic analyses revealed that early domestication of B. oleracea focused on leaf or stem development. Gene flows resulting from agricultural practices and variety improvement were detected among different morphotypes. Selective-sweep and pan-genome analyses identified an auxin-responsive small auxin up-regulated RNA gene and a CLAVATA3/ESR-RELATED family gene as crucial players in leaf-stem differentiation during the early stage of B. oleracea domestication and the BoKAN1 gene as instrumental in shaping the leafy heads of cabbage and Brussels sprouts. Our pan-genome and functional analyses further revealed that variations in the BoFLC2 gene play key roles in the divergence of vernalization and flowering characteristics among different morphotypes, and variations in the first intron of BoFLC3 are involved in fine-tuning the flowering process in cauliflower. This study provides a comprehensive understanding of the pan-genome of B. oleracea and sheds light on the domestication and differential organ development of this globally important crop species.

摘要

甘蓝型油菜的驯化产生了多种形态类型,具有明显的器官发育模式。在这里,我们报道了一个基于图的甘蓝型油菜泛基因组,该基因组是由不同形态类型的高质量基因组组装构建而成。泛基因组包含超过 200 个结构变异热点区域,这些区域富含与生长素和开花相关的基因。群体基因组分析表明,甘蓝型油菜的早期驯化主要集中在叶片或茎的发育上。农业实践和品种改良导致了不同形态类型之间的基因流动。选择清除和泛基因组分析鉴定出一个生长素反应的小生长素上调 RNA 基因和一个 CLAVATA3/ESR-RELATED 家族基因,作为甘蓝型油菜驯化早期叶片-茎分化过程中的关键因子,以及 BoKAN1 基因在塑造白菜和抱子甘蓝的叶状头部方面发挥了重要作用。我们的泛基因组和功能分析进一步表明,BoFLC2 基因的变异在不同形态类型间的春化和开花特征的分化中起着关键作用,而 BoFLC3 的第一内含子的变异则参与了花椰菜开花过程的微调。本研究提供了对甘蓝型油菜泛基因组的全面了解,揭示了这个在全球范围内重要的作物物种的驯化和不同器官发育的机制。

https://cdn.ncbi.nlm.nih.gov/pmc/blobs/4dfb/10873912/1dd37c5a5a69/gr1.jpg

文献AI研究员

20分钟写一篇综述,助力文献阅读效率提升50倍。

立即体验

用中文搜PubMed

大模型驱动的PubMed中文搜索引擎

马上搜索

文档翻译

学术文献翻译模型,支持多种主流文档格式。

立即体验