Heart Center, Guangdong Provincial Key Laboratory of Research in Structural Birth Defect Disease, Guangzhou Women and Children's Medical Center, Guangzhou Medical University, Guangzhou 510623, China.
Guang'anmen Hospital, China Academy of Chinese Medical Sciences, Beijing, 100053, China.
Int J Biol Sci. 2024 Jan 1;20(2):433-445. doi: 10.7150/ijbs.87535. eCollection 2024.
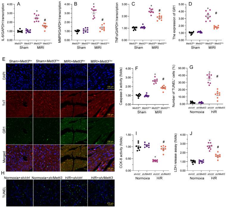
METTL3, an RNA methyltransferase enzyme, exerts therapeutic effects on various cardiovascular diseases. Myocardial ischemia-reperfusion injury (MIRI) and subsequently cardiac fibrosis is linked to acute cardiomyocyte death or dysfunction induced by mitochondrial damage, particularly mitochondrial fission. Our research aims to elucidate the potential mechanisms underlying the therapeutic actions of METTL3 in MIRI, with focus on mitochondrial fission. When compared with mice subjected to MIRI, Mettl3 cardiomyocyte knockout () mice have reduced infarct size, decreased serum levels of myocardial injury-related factors, limited cardiac fibrosis, and preserved myocardial ultrastructure and contractile/relaxation capacity. The cardioprotective actions of knockout were associated with reduced inflammatory responses, decreased myocardial neutrophil infiltration, and suppression of cardiomyocyte death. Through signaling pathway validation experiments and assays in cultured HL-1 cardiomyocytes exposed to hypoxia/reoxygenation, we confirmed that deficiency interfere with DNA-PKcs phosphorylation, thereby blocking the downstream activation of Fis1 and preventing pathological mitochondrial fission. In conclusion, this study confirms that inhibition of METTL3 can alleviate myocardial cardiac fibrosis inflammation and prevent cardiomyocyte death under reperfusion injury conditions by disrupting DNA-PKcs/Fis1-dependent mitochondrial fission, ultimately improving cardiac function. These findings suggest new approaches for clinical intervention in patients with MIRI.
METTL3 是一种 RNA 甲基转移酶酶,对各种心血管疾病具有治疗作用。心肌缺血再灌注损伤(MIRI)和随后的心肌纤维化与线粒体损伤引起的急性心肌细胞死亡或功能障碍有关,特别是线粒体裂变。我们的研究旨在阐明 METTL3 在 MIRI 中治疗作用的潜在机制,重点是线粒体裂变。与经历 MIRI 的 小鼠相比,Mettl3 心肌细胞敲除()小鼠的梗死面积减小,与心肌损伤相关的血清因子水平降低,心脏纤维化减少,心肌超微结构和收缩/松弛能力得以保留。 缺失的心脏保护作用与炎症反应减少、心肌中性粒细胞浸润减少和心肌细胞死亡抑制有关。通过在缺氧/复氧条件下培养的 HL-1 心肌细胞中的信号通路验证实验和检测,我们证实 缺乏会干扰 DNA-PKcs 的磷酸化,从而阻断 Fis1 的下游激活,并防止病理性线粒体裂变。总之,这项研究证实,抑制 METTL3 可以通过破坏 DNA-PKcs/Fis1 依赖性线粒体裂变来减轻再灌注损伤条件下的心肌纤维化炎症和预防心肌细胞死亡,从而改善心脏功能。这些发现为 MIRI 患者的临床干预提供了新的方法。