Suppr超能文献

脑肠肽受体激活蛋白同源物缺乏改变了小鼠类似银屑病皮肤损伤的病变模式。

Bombesin receptor-activated protein homolog deficiency altered the pattern of pathological changes of psoriasis - like skin lesion in mice.

机构信息

Department of physiology, School of Basic Medical Science, Central South University, Changsha 410008, Hunan, China.

Department of pathology, The Second Xiangya Hospital, Central South University, China.

出版信息

Int J Med Sci. 2024 Jan 1;21(2):357-368. doi: 10.7150/ijms.89492. eCollection 2024.

Abstract

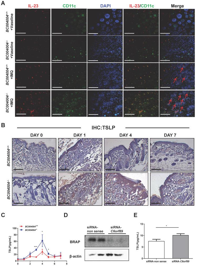
This study investigated the potential role of the mouse homolog of bombesin receptor-activated protein (BRAP) in imiquimod (IMQ) induced psoriasis - like skin inflammation. The expression of both human BRAP, encoded by , and its mouse homolog, encoded by , has been found to be expressed abundantly in the keratinocytes. knockout mice () were topically treated with IMQ daily for 7 days to test whether they were more vulnerable to psoriasis - like inflammation. We found that those mice exhibited an altered pattern of inflammation process compared to isogenic wild type control mice (). mice developed skin lesions with earlier and more acute onset, as well as a quicker remission. The cytokines related to pathogenesis of psoriasis also exhibited different expression patterns in IMQ treated mice. On day 4 of IMQ treatment, mice exhibited a higher expression level of IL-17A compared to mice, suggesting a more robust activation of Th17 cells in the knockout mice. The serum level of thymic stromal lymphopoietin (TSLP), one of the keratinocyte derived cytokines, was also increased in mice and reached its peak on day 4. Knockdown of BRAP in cultured human keratinocyte-derived HaCaT cells by siRNA silencing led to increased release of TSLP. Our data suggest that the elevated of level of TSLP released from keratinocytes due to BRAP deficiency might mediate the crosstalk between the epidermal cells and immune cells and thereby contributing to the altered pathological changes observed in psoriasis - like skin lesion in knockout mice.

摘要

本研究探讨了鼠同源物炸弹素受体激活蛋白 (BRAP) 在咪喹莫特 (IMQ) 诱导的银屑病样皮肤炎症中的潜在作用。已发现编码的人 BRAP 和编码的其鼠同源物大量表达于角质形成细胞中。用 IMQ 对 BRAP 基因敲除 () 小鼠进行每日局部处理 7 天,以测试它们是否更容易发生银屑病样炎症。我们发现与同基因野生型对照小鼠 () 相比,这些小鼠表现出不同的炎症过程模式。BRAP 基因敲除小鼠 () 出现更早、更严重的皮肤损伤,且更快缓解。与银屑病发病机制相关的细胞因子在 IMQ 处理的 BRAP 基因敲除小鼠中也表现出不同的表达模式。在 IMQ 处理的第 4 天,BRAP 基因敲除小鼠 () 中 IL-17A 的表达水平高于野生型小鼠 (),提示 Th17 细胞在敲除小鼠中更活跃。胸腺基质淋巴细胞生成素 (TSLP) 的血清水平也在 BRAP 基因敲除小鼠中增加,并在第 4 天达到峰值。用 siRNA 沉默敲除培养的人角质形成细胞源性 HaCaT 细胞中的 BRAP 导致 TSLP 的释放增加。我们的数据表明,由于 BRAP 缺失导致角质形成细胞释放的 TSLP 水平升高,可能介导表皮细胞与免疫细胞之间的串扰,并由此导致银屑病样皮肤损伤中观察到的病理性改变的改变。

https://cdn.ncbi.nlm.nih.gov/pmc/blobs/8790/10758153/bfb48cbe62d1/ijmsv21p0357g001.jpg

文献AI研究员

20分钟写一篇综述,助力文献阅读效率提升50倍。

立即体验

用中文搜PubMed

大模型驱动的PubMed中文搜索引擎

马上搜索

文档翻译

学术文献翻译模型,支持多种主流文档格式。

立即体验