Institute of Microbiology, ETH Zurich, Zurich, Switzerland.
Molecular Plant Pathology, Swammerdam Institute of Life Sciences, University of Amsterdam, Amsterdam, the Netherlands.
Nat Microbiol. 2024 Jan;9(1):136-149. doi: 10.1038/s41564-023-01555-z. Epub 2024 Jan 3.
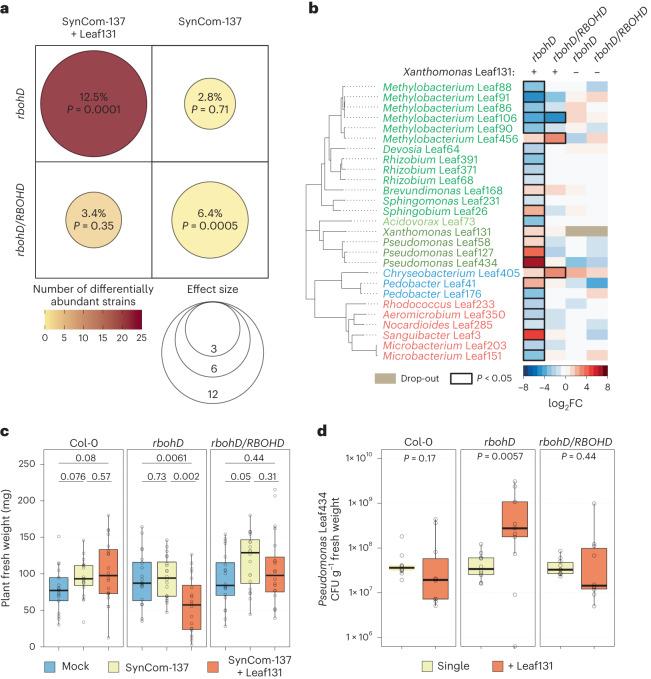
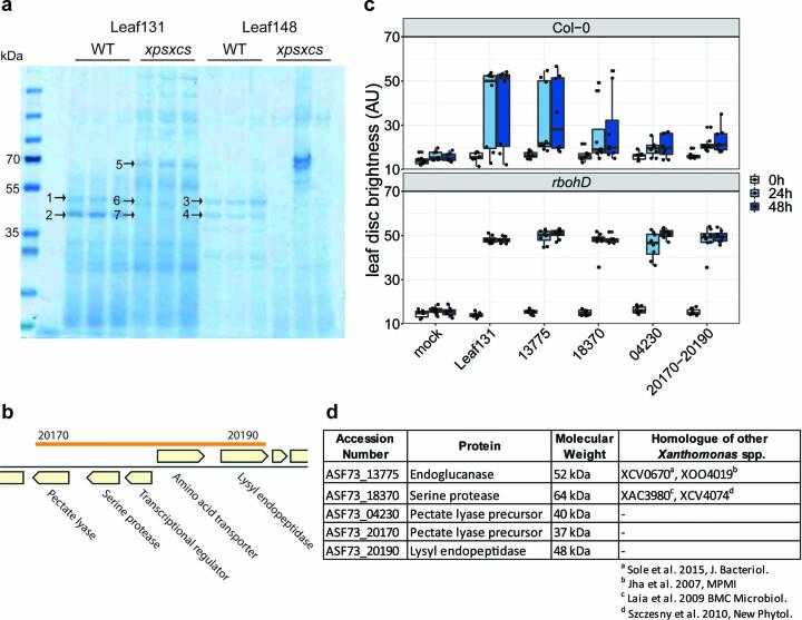
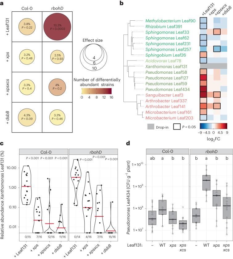
In healthy plants, the innate immune system contributes to maintenance of microbiota homoeostasis, while disease can be associated with microbiome perturbation or dysbiosis, and enrichment of opportunistic plant pathogens like Xanthomonas. It is currently unclear whether the microbiota change occurs independently of the opportunistic pathogens or is caused by the latter. Here we tested if protein export through the type-2 secretion system (T2SS) by Xanthomonas causes microbiome dysbiosis in Arabidopsis thaliana in immunocompromised plants. We found that Xanthomonas strains secrete a cocktail of plant cell wall-degrading enzymes that promote Xanthomonas growth during infection. Disease severity and leaf tissue degradation were increased in A. thaliana mutants lacking the NADPH oxidase RBOHD. Experiments with gnotobiotic plants, synthetic bacterial communities and wild-type or T2SS-mutant Xanthomonas revealed that virulence and leaf microbiome composition are controlled by the T2SS. Overall, a compromised immune system in plants can enrich opportunistic pathogens, which damage leaf tissues and ultimately cause microbiome dysbiosis by facilitating growth of specific commensal bacteria.
在健康的植物中,先天免疫系统有助于维持微生物组的稳态,而疾病可能与微生物组的扰动或失调以及机会性病原体(如黄单胞菌)的富集有关。目前尚不清楚微生物组的变化是否独立于机会性病原体发生,还是由后者引起。在这里,我们测试了黄单胞菌通过 II 型分泌系统(T2SS)进行的蛋白质外排是否会导致拟南芥中微生物组失调在免疫功能低下的植物中。我们发现,黄单胞菌菌株分泌了一组合适植物细胞壁降解酶,促进了感染期间黄单胞菌的生长。在缺乏 NADPH 氧化酶 RBOHD 的拟南芥突变体中,疾病严重程度和叶片组织降解增加。在无菌植物、合成细菌群落以及野生型或 T2SS 突变型黄单胞菌的实验中,发现毒力和叶片微生物组组成受 T2SS 控制。总的来说,植物免疫系统受损会富集机会性病原体,这些病原体破坏叶片组织,最终通过促进特定共生菌的生长导致微生物组失调。