Shanghai Geriatric Institute of Chinese Medicine, Shanghai University of Traditional Chinese Medicine, 365 South Xiangyang Road, Shanghai, 200031, China.
Department of Neurology, Shanghai General Hospital, Shanghai Jiao Tong University School of Medicine, Shanghai, 200080, China.
Hereditas. 2024 Jan 3;161(1):3. doi: 10.1186/s41065-023-00306-8.
Vascular aging is an important pathophysiological basis for the senescence of various organs and systems in the human body, and it is a common pathogenetic trigger for many chronic diseases in the elderly.
The extracellular vesicles (EVs) from young and aged umbilical vein endothelial cells were isolated and identified by qPCR the differential expression levels of 47 mRNAs of genes closely related to aging in the two groups.
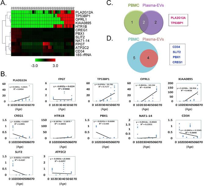
There were significant differences in the expression levels of 18 genes (we noted upregulation in PLA2G12A, TP53BP1, CD144, PDE11A, FPGT, SERPINB4, POLD1, and PPFIBP2 and downregulation in ATP2C2, ROBO2, RRM2, GUCY1B1, NAT1-14, VEGFR2, WTAPP1, CD146, DMC1, and GRIK2). Subsequent qPCR identification of the above-mentioned genes in PBMCs and plasma-EVs from the various age groups revealed that the trend in expression levels in peripheral blood plasma-EVs of the different age groups was approximately the same as that in PBMCs. Of these mRNAs, the expression of four genes-PLA2G12A, TP53BP1, OPRL1, and KIAA0895-was commensurate with increasing age. In contradistinction, the expression trend of four genes (CREG1, PBX1, CD34, and SLIT2) was inversely proportional to the increase in age. Finally, by taking their intersection, we determined that the expression of TP53BP1 was upregulated with increasing human age and that CD34 and PBX1 were downregulated with increasing age.
Our study indicates that human peripheral blood plasma-EV-derived TP53BP1, CD34, and PBX1 potentially comprise a noninvasive biomarker for assessing and predicting vascular aging.
血管衰老(vascular aging)是人体各器官和系统衰老的一个重要病理生理学基础,也是老年人多种慢性疾病的共同发病诱因。
通过 qPCR 检测两组中与衰老密切相关的 47 个基因的差异表达水平,分离并鉴定来自年轻和衰老脐静脉内皮细胞的细胞外囊泡(extracellular vesicles,EVs)。
18 个基因的表达水平存在显著差异(我们注意到 PLA2G12A、TP53BP1、CD144、PDE11A、FPGT、SERPINB4、POLD1 和 PPFIBP2 的上调,以及 ATP2C2、ROBO2、RRM2、GUCY1B1、NAT1-14、VEGFR2、WTAPP1、CD146、DMC1 和 GRIK2 的下调)。随后在不同年龄组的 PBMC 和血浆-EVs 中对上述基因进行 qPCR 鉴定,结果显示不同年龄组外周血血浆-EVs 中的表达水平趋势与 PBMC 基本一致。在这些 mRNAs 中,PLA2G12A、TP53BP1、OPRL1 和 KIAA0895 这四个基因的表达与年龄增长呈正相关。相反,CREG1、PBX1、CD34 和 SLIT2 这四个基因的表达趋势与年龄增长呈负相关。最后,通过取其交集,我们确定 TP53BP1 的表达随人类年龄的增长而上调,而 CD34 和 PBX1 的表达随年龄的增长而下调。
本研究表明,人类外周血血浆-EV 衍生的 TP53BP1、CD34 和 PBX1 可能构成评估和预测血管衰老的非侵入性生物标志物。