Guan Li, Zhou Yijun, Yang Sen
Industrial Perception and Intelligent Manufacturing Equipment Engineering Research Center of Jiangsu Province, Nanjing Vocational University of Industry Technology Nanjing 210023 China
Department of Data Analysis, Nanjing Weiwo Software Technology Co., Ltd Nanjing 210012 P. R. China.
RSC Adv. 2024 Jan 2;14(1):193-205. doi: 10.1039/d3ra05472a.
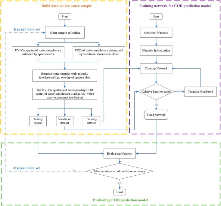
In the 21st century, although water quality has been improved in the last two decades, water pollution by organic contaminants has remained a non-negligible issue in China, so Chemical-Oxygen Demand (abbreviated as COD, unit: mg L) is often used as the main index to measure the degree of surface water pollution. UV-Vis spectroscopy, as a sensitive and rapid analytical technique, is a green detection technology suitable for automatic online COD detection equipment. However, due to the complex composition of surface water, the interference degree of the UV-Vis spectrum caused by turbidity is strongly correlated with the size, type and color of particulate matter in the solution, which results in noise sensitivity and poor generalization of the current detection model. Therefore, the main purpose of this research is to improve the traditional detection model performance by using deep learning and a spectrum preprocessing algorithm. Firstly, we used an improved noise filter based on discrete wavelet transforms to solve the noise sensitivity. Secondly, we proposed a novel COD detection network to address poor generalization. Thirdly, we collected a total of 2259 water samples' UV-Vis absorption spectra and corresponding COD as a dataset. Then, we pipelined the improved noise removal algorithm and proposed COD detection network, as a complete COD prediction model. Finally, the experiment on the dataset shows that the COD prediction model has a good performance in terms of both noise tolerance and accuracy.
在21世纪,尽管水质在过去二十年中有所改善,但有机污染物造成的水污染在中国仍然是一个不可忽视的问题,因此化学需氧量(简称为COD,单位:mg/L)常被用作衡量地表水受污染程度的主要指标。紫外可见光谱法作为一种灵敏且快速的分析技术,是一种适用于自动在线COD检测设备的绿色检测技术。然而,由于地表水成分复杂,浊度引起的紫外可见光谱干扰程度与溶液中颗粒物的大小、类型和颜色密切相关,这导致当前检测模型对噪声敏感且泛化能力差。因此,本研究的主要目的是通过使用深度学习和光谱预处理算法来提高传统检测模型的性能。首先,我们使用基于离散小波变换的改进噪声滤波器来解决噪声敏感性问题。其次,我们提出了一种新颖的COD检测网络来解决泛化能力差的问题。第三,我们总共收集了2259个水样的紫外可见吸收光谱及其对应的COD作为数据集。然后,我们将改进的去噪算法和提出的COD检测网络串联起来,作为一个完整的COD预测模型。最后,在数据集上的实验表明,该COD预测模型在噪声容忍度和准确性方面都具有良好的性能。