Department of Immunology, State Key Laboratory of Reproductive Medicine, Jiangsu Key Lab of Cancer Biomarkers, Prevention and Treatment, Collaborative Innovation Center for Personalized Cancer Medicine,National Vaccine Innovation Platform, The Affiliated Wuxi People's Hospital of Nanjing Medical University, Wuxi People's Hospital, Wuxi Medical Center, Nanjing Medical University, 211166, Nanjing, China.
Department of Pharmacology, Nanjing University of Chinese Medicine, 138 Xianlin Avenue, 210023, Nanjing, China.
EMBO Mol Med. 2024 Feb;16(2):361-385. doi: 10.1038/s44321-023-00016-8. Epub 2024 Jan 2.
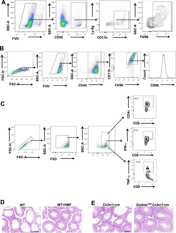
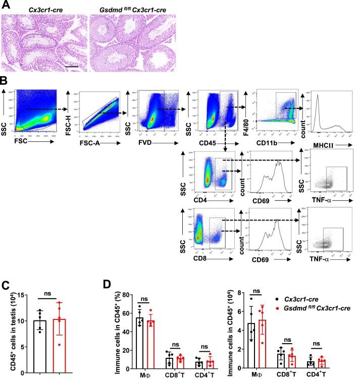
Inflammation in the testes induced by infection and autoimmunity contributes significantly to male infertility, a public health issue. Current therapies using antibiotics and broad-spectrum anti-inflammatory drugs are ineffective against non-bacterial orchitis and induce side effects. This highlights the need to explore the pathogenesis of orchitis and develop alternative therapeutic strategies. In this study, we demonstrated that Gasdermin D (GSDMD) was activated in the testes during uropathogenic Escherichia coli (UPEC)-induced acute orchitis, and that GSDMD in macrophages induced inflammation and affected spermatogenesis during acute and chronic orchitis. In testicular macrophages, GSDMD promoted inflammation and antigen presentation, thereby enhancing the T-cell response after orchitis. Furthermore, the pharmacological inhibition of GSDMD alleviated the symptoms of UPEC-induced acute orchitis. Collectively, these findings provide the first demonstration of GSDMD's role in driving orchitis and suggest that GSDMD may be a potential therapeutic target for treating orchitis.
感染和自身免疫引起的睾丸炎症是导致男性不育的重要原因,这是一个公共健康问题。目前使用抗生素和广谱抗炎药物的治疗方法对非细菌性睾丸炎无效,并会引起副作用。这凸显了探索睾丸炎发病机制和开发替代治疗策略的必要性。在这项研究中,我们证明了 Gasdermin D(GSDMD)在尿路致病性大肠杆菌(UPEC)诱导的急性睾丸炎期间在睾丸中被激活,并且巨噬细胞中的 GSDMD 在急性和慢性睾丸炎期间诱导炎症并影响精子发生。在睾丸巨噬细胞中,GSDMD 促进炎症和抗原呈递,从而增强睾丸炎后的 T 细胞反应。此外,GSDMD 的药理学抑制缓解了 UPEC 诱导的急性睾丸炎的症状。总之,这些发现首次证明了 GSDMD 在驱动睾丸炎中的作用,并表明 GSDMD 可能是治疗睾丸炎的潜在治疗靶点。