I2MC, Université de Toulouse, Inserm UMR 1297, UT3, Toulouse, France.
Institut RESTORE, UMR 1301-INSERM, 5070-CNRS, Université Paul Sabatier, Université de Toulouse, Toulouse, France.
EMBO Mol Med. 2024 Feb;16(2):386-415. doi: 10.1038/s44321-023-00017-7. Epub 2024 Jan 2.
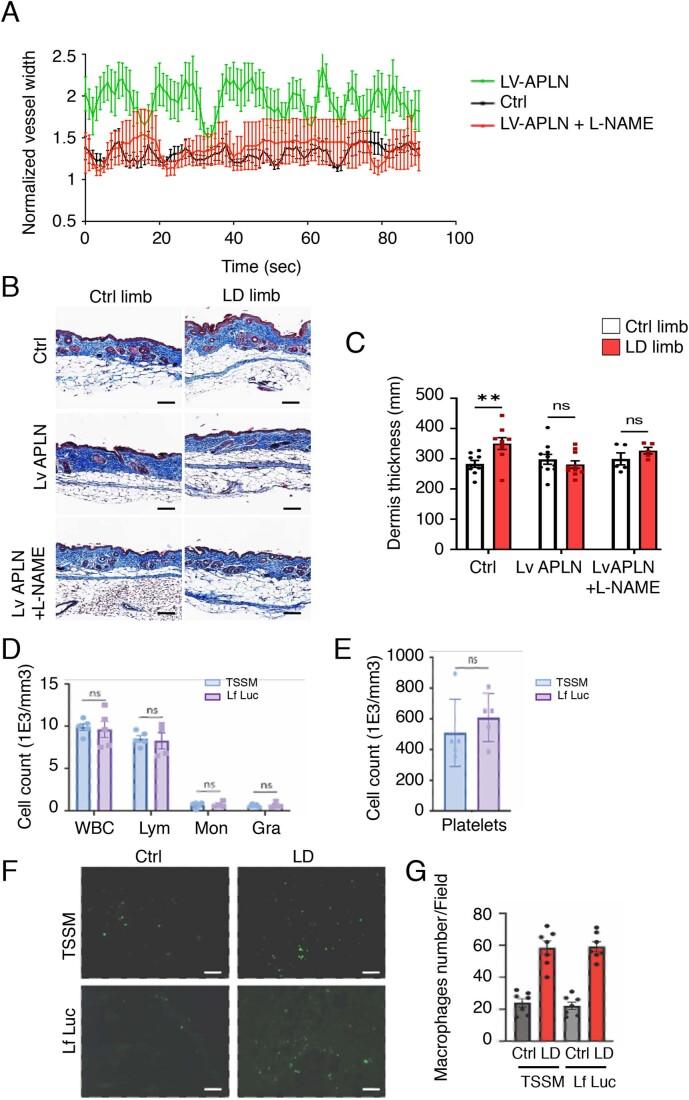
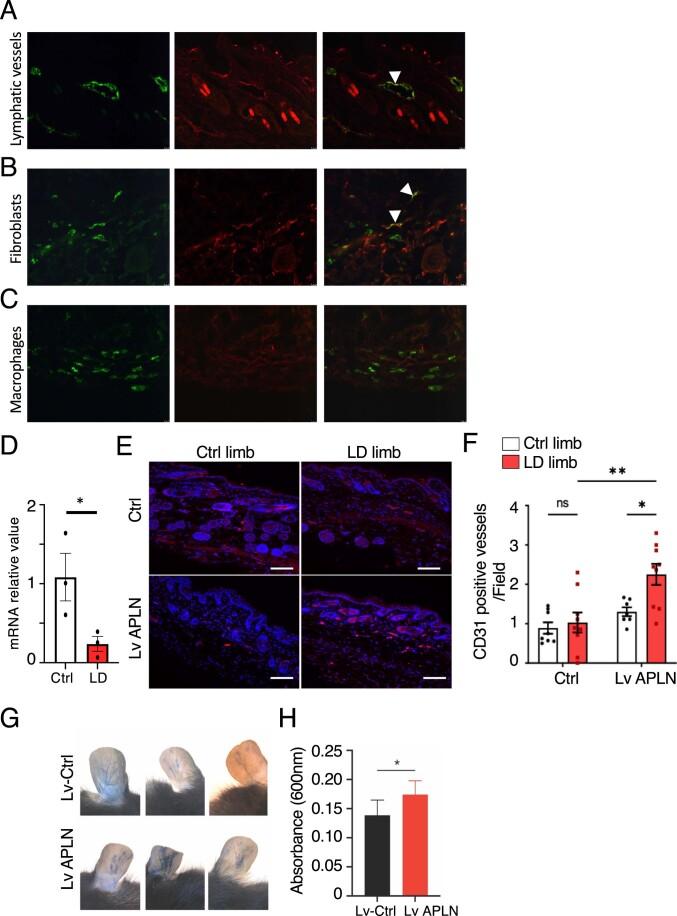
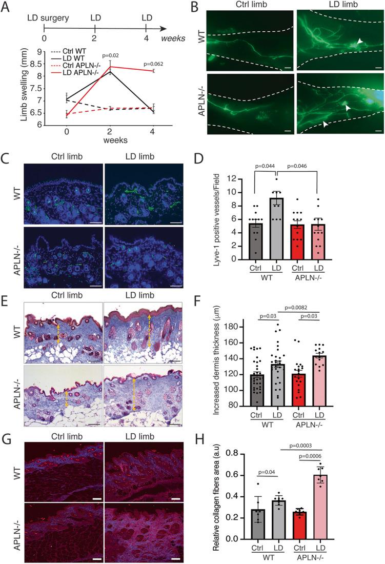
Secondary lymphedema (LD) corresponds to a severe lymphatic dysfunction leading to the accumulation of fluid and fibrotic adipose tissue in a limb. Here, we identified apelin (APLN) as a powerful molecule for regenerating lymphatic function in LD. We identified the loss of APLN expression in the lymphedematous arm compared to the normal arm in patients. The role of APLN in LD was confirmed in APLN knockout mice, in which LD is increased and associated with fibrosis and dermal backflow. This was reversed by intradermal injection of APLN-lentivectors. Mechanistically, APLN stimulates lymphatic endothelial cell gene expression and induces the binding of E2F8 transcription factor to the promoter of CCBE1 that controls VEGF-C processing. In addition, APLN induces Akt and eNOS pathways to stimulate lymphatic collector pumping. Our results show that APLN represents a novel partner for VEGF-C to restore lymphatic function in both initial and collecting vessels. As LD appears after cancer treatment, we validated the APLN-VEGF-C combination using a novel class of nonintegrative RNA delivery LentiFlash® vector that will be evaluated for phase I/IIa clinical trial.
继发性淋巴水肿(LD)是一种严重的淋巴功能障碍,导致肢体液体和纤维性脂肪组织积聚。在这里,我们发现apelin(APLN)是一种强大的分子,可以恢复 LD 中的淋巴功能。与正常手臂相比,我们在患者的肿胀手臂中发现 APLN 表达缺失。APLN 敲除小鼠中证实了 APLN 在 LD 中的作用,其中 LD 增加并与纤维化和真皮回流有关。APLN-lentivectors 的皮内注射可逆转这种情况。从机制上讲,APLN 刺激淋巴管内皮细胞基因表达,并诱导 E2F8 转录因子与 CCBE1 启动子结合,从而控制 VEGF-C 的加工。此外,APLN 诱导 Akt 和 eNOS 途径来刺激淋巴管收集器的抽吸。我们的研究结果表明,APLN 是 VEGF-C 的一种新型伴侣,可恢复初始和收集管中的淋巴功能。由于 LD 在癌症治疗后出现,我们使用新型非整合 RNA 递送 LentiFlash®载体验证了 APLN-VEGF-C 联合治疗,该载体将在 I/IIa 期临床试验中进行评估。