Suppr超能文献

铁和硫的矿物质和非矿物质来源之间的转变会导致 全蛋白质组范围的变化。

A shift between mineral and nonmineral sources of iron and sulfur causes proteome-wide changes in .

机构信息

Department of Chemistry and Biochemistry, Montana State University, Bozeman, Montana, USA.

Department of Microbiology and Cell Biology, Montana State University, Bozeman, Montana, USA.

出版信息

Microbiol Spectr. 2024 Feb 6;12(2):e0041823. doi: 10.1128/spectrum.00418-23. Epub 2024 Jan 5.

Abstract

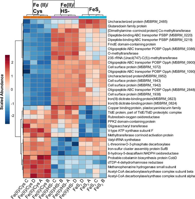
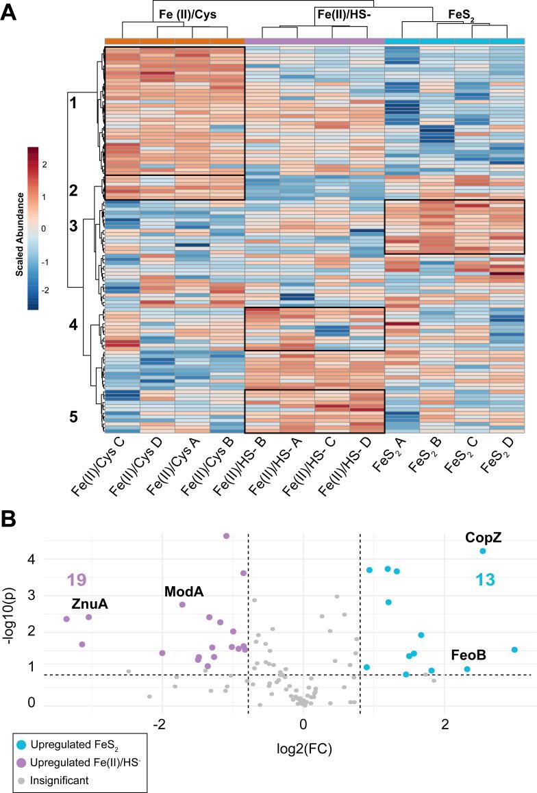
Iron (Fe) and sulfur (S) are required elements for life, and changes in their availability can limit the ecological distribution and function of microorganisms. In anoxic environments, soluble Fe typically exists as ferrous iron [Fe(II)] and S as sulfide (HS). These species exhibit a strong affinity that ultimately drives the formation of sedimentary pyrite (FeS). Recently, paradigm-shifting studies indicate that Fe and S in FeS can be made bioavailable by methanogens through a reductive dissolution process. However, the impact of the utilization of FeS, as opposed to canonical Fe and S sources, on the phenotype of cells is not fully understood. Here, shotgun proteomics was utilized to measure changes in the phenotype of MS grown with FeS, Fe(II)/HS, or Fe(II)/cysteine. Shotgun proteomics tracked 1,019 proteins overall, with 307 observed to change between growth conditions. Functional characterization and pathway analyses revealed these changes to be systemic and largely tangential to Fe/S metabolism. As a final step, the proteomics data were viewed with respect to previously collected transcriptomics data to deepen the analysis. Presented here is evidence that adopts distinct phenotypes to exploit specific sources of Fe and S in its environment. This is supported by observed protein abundance changes across broad categories of cellular biology. DNA adjacent metabolism, central carbon metabolism methanogenesis, metal trafficking, quorum sensing, and porphyrin biosynthesis pathways are all features in the phenotypic differentiation. Differences in trace metal availability attributed to complexation with HS, either as a component of the growth medium [Fe(II)/HS] or generated through reduction of FeS, were likely a major factor underpinning these phenotypic differences.IMPORTANCEThe methanogenic archaeon holds great potential for industrial bio-mining and energy generation technologies. Much of the biochemistry of this microbe is poorly understood, and its characterization will provide a glimpse into biological processes that evolved close to life's origin. The discovery of its ability to extract iron and sulfur from bulk, solid-phase minerals shifted a longstanding paradigm that these elements were inaccessible to biological systems. The full elucidation of this process has the potential to help scientists and engineers extract valuable metals from low-grade ore and mine waste generating energy in the form of methane while doing so.

摘要

铁 (Fe) 和硫 (S) 是生命必需的元素,它们的可用性变化会限制微生物的生态分布和功能。在缺氧环境中,可溶性 Fe 通常以二价铁 [Fe(II)] 和 S 以硫化物 (HS) 的形式存在。这些物质具有很强的亲和力,最终导致沉积黄铁矿 (FeS) 的形成。最近,具有颠覆性的研究表明,产甲烷菌可以通过还原溶解过程使 FeS 中的 Fe 和 S 变得可用。然而,与典型的 Fe 和 S 来源相比,利用 FeS 对细胞表型的影响尚未完全了解。在这里,利用 shotgun 蛋白质组学来测量在 MS 中生长的 FeS、Fe(II)/HS 或 Fe(II)/半胱氨酸的表型变化。Shotgun 蛋白质组学总共跟踪了 1019 种蛋白质,其中 307 种蛋白质在生长条件之间发生了变化。功能特征和途径分析表明,这些变化是全身性的,并且在很大程度上与 Fe/S 代谢无关。作为最后一步,将蛋白质组学数据与之前收集的转录组学数据进行比较,以深化分析。这里提出的证据表明,采用不同的表型来利用环境中特定的 Fe 和 S 来源。这得到了跨细胞生物学广泛类别的观察到的蛋白质丰度变化的支持。DNA 相邻代谢、中心碳代谢产甲烷作用、金属转运、群体感应和卟啉生物合成途径都是表型分化的特征。由于与 HS 络合,痕量金属的可用性差异归因于与 HS 的络合,无论是作为生长培养基的一部分 [Fe(II)/HS] 还是通过还原 FeS 生成,这很可能是这些表型差异的主要因素。

重要性产甲烷古菌 在工业生物采矿和能源生产技术方面具有巨大的潜力。这种微生物的大部分生物化学性质尚不清楚,其特征将为我们提供一个洞察接近生命起源的生物过程的机会。发现它能够从块状固相矿物中提取铁和硫,改变了这些元素对生物系统不可用的长期观念。全面阐明这一过程有可能帮助科学家和工程师从低品位矿石和矿山废物中提取有价值的金属,并以甲烷的形式产生能量。

https://cdn.ncbi.nlm.nih.gov/pmc/blobs/718d/10846266/3f52fee8b0b2/spectrum.00418-23.f001.jpg

文献AI研究员

20分钟写一篇综述,助力文献阅读效率提升50倍。

立即体验

用中文搜PubMed

大模型驱动的PubMed中文搜索引擎

马上搜索

文档翻译

学术文献翻译模型,支持多种主流文档格式。

立即体验