Department of Molecular biology and Biochemistry, University of California Irvine, Irvine, CA, USA.
Department of Microbiology, Immunology and Molecular Genetics, College of Medicine, University of Kentucky, Lexington, KY, USA.
Commun Biol. 2024 Jan 5;7(1):37. doi: 10.1038/s42003-023-05695-0.
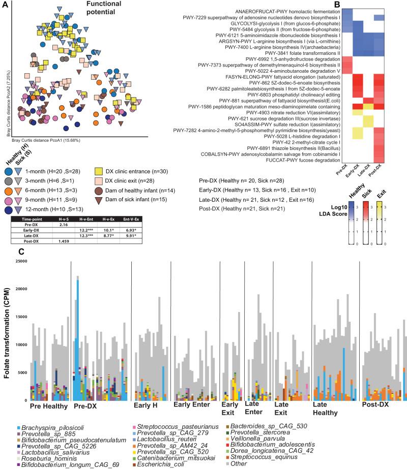
Diarrheal diseases remain one of the leading causes of death for children under 5 globally, disproportionately impacting those living in low- and middle-income countries (LMIC). Campylobacter spp., a zoonotic pathogen, is one of the leading causes of food-borne infection in humans. Yet to be cultured Campylobacter spp. contribute to the total burden in diarrheal disease in children living in LMIC thus hampering interventions. We performed microbiome profiling and metagenomic genome assembly on samples collected from over 100 infant rhesus macaques longitudinally and during cases of clinical diarrhea within the first year of life. Acute diarrhea was associated with long-lasting taxonomic and functional shifts of the infant gut microbiome indicative of microbiome immaturity. We constructed 36 Campylobacter metagenomic assembled genomes (MAGs), many of which fell within 4 yet to be cultured species. Finally, we compared the uncultured Campylobacter MAGs assembled from infant macaques with publicly available human metagenomes to show that these uncultured species are also found in human fecal samples from LMIC. These data highlight the importance of unculturable Campylobacter spp. as an important target for reducing disease burden in LMIC children.
腹泻病仍然是全球 5 岁以下儿童死亡的主要原因之一,不成比例地影响生活在低收入和中等收入国家(LMIC)的儿童。弯曲菌属,一种人畜共患病病原体,是人类食源性感染的主要原因之一。然而,尚未培养的弯曲菌属有助于减轻 LMIC 地区儿童腹泻病的总负担,从而阻碍了干预措施的实施。我们对 100 多只幼年恒河猴的样本进行了微生物组分析和宏基因组基因组组装,这些样本是在生命的第一年期间纵向收集的,并在临床腹泻病例期间收集的。急性腹泻与婴儿肠道微生物组的长期分类和功能转变有关,表明微生物组不成熟。我们构建了 36 个弯曲菌属宏基因组组装基因组(MAG),其中许多属于尚未培养的 4 个种。最后,我们将从幼年猕猴中组装的未培养弯曲菌属 MAG 与公开的人类宏基因组进行了比较,表明这些未培养的种也存在于 LMIC 地区人类粪便样本中。这些数据强调了未培养的弯曲菌属作为减少 LMIC 儿童疾病负担的重要目标的重要性。