Suppr超能文献

恒河猴围产期肠道微生物组的分类和功能转变。

Taxonomic and Functional Shifts in the Perinatal Gut Microbiome of Rhesus Macaques.

机构信息

Department of Microbiology, Immunology and Molecular Genetics, University of Kentucky, College of Medicine, Lexington, Kentucky, USA.

Division of Neuroscience, Oregon National Primate Research Center, Oregon Health & Sciences University, Beaverton, Oregon, USA.

出版信息

Microbiol Spectr. 2022 Aug 31;10(4):e0081422. doi: 10.1128/spectrum.00814-22. Epub 2022 Jul 11.

Abstract

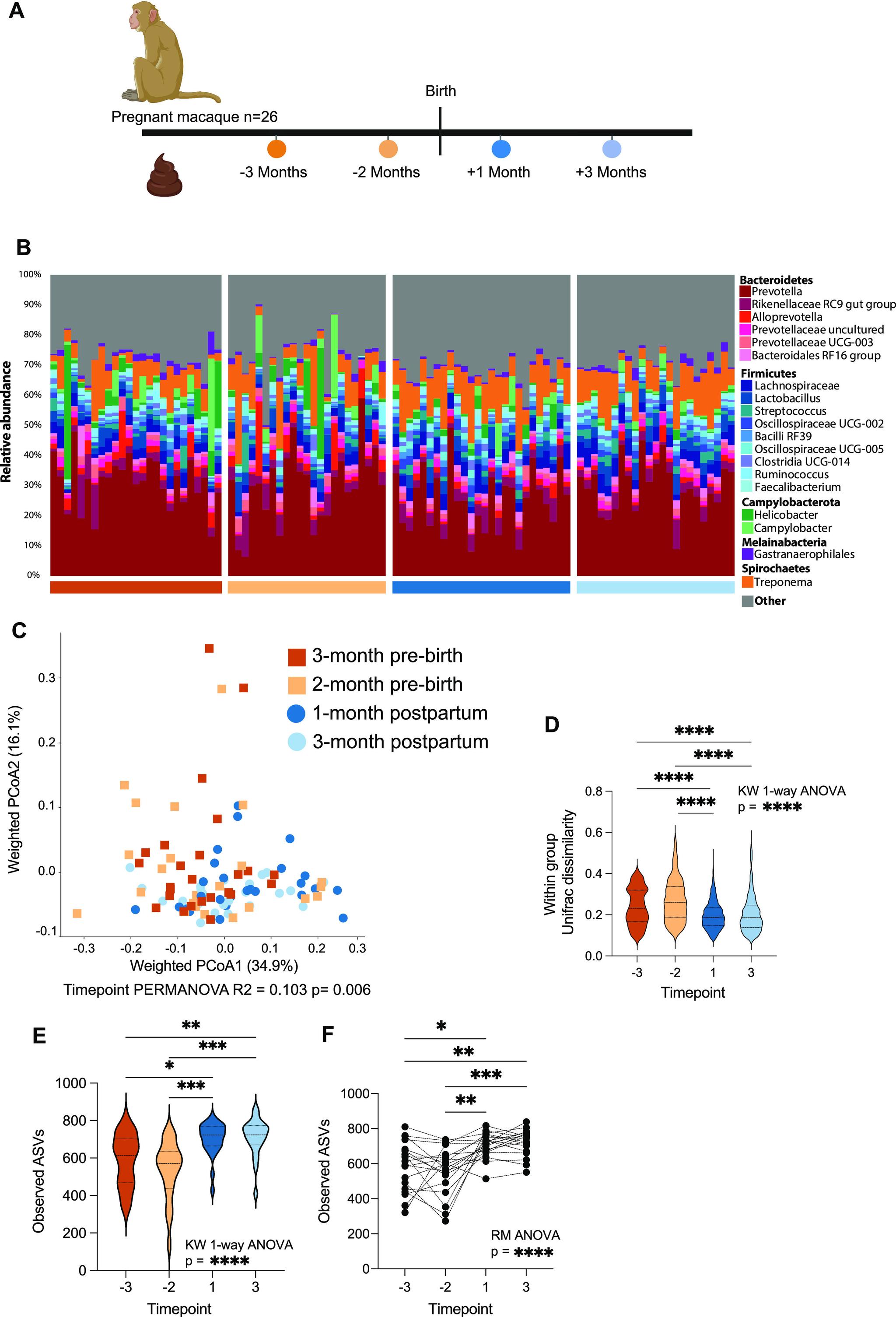
Pregnancy and the postpartum period result in some of the most dramatic metabolic, hormonal, and physiological changes that can be experienced by an otherwise healthy adult. The timing and magnitude of these changes is key for both maternal and fetal health. One of the factors believed to critically modulate these physiological changes is the maternal gut microbiome. However, the dynamic changes in this community during the perinatal period remain understudied. Clinical studies can be complicated by confounding variables like diet and other drivers of heterogeneity in the human microbiome. Therefore, in this study, we conducted a longitudinal analysis of the fecal microbiome obtained during the pregnancy and postpartum periods in 26 captive rhesus macaques using 16S rRNA gene amplicon sequencing and shotgun metagenomics. Shifts at both the taxonomic and functional potential level were detected when comparing pregnancy to postpartum samples. Taxonomically, Alloprevotella, Actinobacillus, and Anaerovibrio were enriched in the gut microbiome during pregnancy, while Treponema, , and Methanosphaera were more abundant postpartum. Functionally, the gut microbiome during pregnancy was associated with increased abundance in pathways involving the production of the short-chain fatty acid (SCFA) butyrate, while pathways associated with starch degradation and folate transformation were more abundant during the postpartum period. These data demonstrate dramatic changes in the maternal gut microbiome even in the absence of dietary changes and suggest that rhesus macaques could provide a valuable model to determine how changes in the microbiome correlate to other physiological changes in pregnancy. Pregnancy and the postpartum period are characterized by a myriad of metabolic and physiological adaptations needed to support fetal growth and maternal health. The maternal gut microbiome is believed to play a key role during this period but remains underexplored. Here, we report significant shifts in the taxonomic landscape and functional potential of the gut microbiome in 26 pregnant rhesus macaques during the transition from pregnancy to the postpartum period, despite shared dietary and environmental exposures. Increased abundance of pathways involved in the production of the short-chain fatty acid butyrate could play a critical role in modulating the maternal immune system and regulating fetal tolerance. On the other hand, increased abundance of pathways associated with starch degradation and folate transformation during the postpartum period could be important for meeting the metabolic demands of breastfeeding and neonatal growth.

摘要

妊娠和产后阶段会导致健康成年人经历一些最显著的代谢、激素和生理变化。这些变化的时间和幅度对母婴健康都至关重要。被认为可以关键调节这些生理变化的因素之一是母体肠道微生物组。然而,围产期该菌群的动态变化仍有待研究。临床研究可能会受到饮食和人类微生物组异质性其他驱动因素等混杂变量的影响而变得复杂。因此,在这项研究中,我们使用 16S rRNA 基因扩增子测序和 shotgun 宏基因组学对 26 只圈养恒河猴妊娠和产后期间的粪便微生物组进行了纵向分析。在比较妊娠和产后样本时,在分类和功能潜力水平上都检测到了变化。在分类上,妊娠期间肠道微生物组中富集了 Alloprevotella、Actinobacillus 和 Anaerovibrio,而 Treponema、Roseburia 和 Methanosphaera 在产后更为丰富。在功能上,妊娠期间的肠道微生物组与涉及短链脂肪酸(SCFA)丁酸产生的途径的丰度增加有关,而与淀粉降解和叶酸转化有关的途径在产后阶段更为丰富。这些数据表明,即使在没有饮食变化的情况下,母体肠道微生物组也会发生剧烈变化,并表明恒河猴可能提供了一个有价值的模型,可以确定微生物组的变化如何与妊娠期间的其他生理变化相关。妊娠和产后阶段以支持胎儿生长和母体健康所需的多种代谢和生理适应为特征。母体肠道微生物组被认为在此期间发挥关键作用,但仍未得到充分探索。在这里,我们报告了 26 只妊娠恒河猴从妊娠到产后过渡期间肠道微生物组的分类景观和功能潜力发生了显著变化,尽管它们共享饮食和环境暴露。涉及短链脂肪酸丁酸产生的途径的丰度增加可能在调节母体免疫系统和调节胎儿耐受性方面发挥关键作用。另一方面,产后阶段与淀粉降解和叶酸转化相关的途径丰度增加可能对满足母乳喂养和新生儿生长的代谢需求很重要。

https://cdn.ncbi.nlm.nih.gov/pmc/blobs/1bdb/9431225/7cbcb139571d/spectrum.00814-22-f001.jpg

文献检索

告别复杂PubMed语法,用中文像聊天一样搜索,搜遍4000万医学文献。AI智能推荐,让科研检索更轻松。

立即免费搜索

文件翻译

保留排版,准确专业,支持PDF/Word/PPT等文件格式,支持 12+语言互译。

免费翻译文档

深度研究

AI帮你快速写综述,25分钟生成高质量综述,智能提取关键信息,辅助科研写作。

立即免费体验