Suppr超能文献

老年人和骨关节炎患者的社区活动能力——使用加拿大老龄化纵向研究(CLSA)数据进行模型验证。

Community ambulation in older adults and people with OA - a model verification using Canadian Longitudinal Study on Aging (CLSA) data.

机构信息

Department of Physical Therapy, College of Rehabilitation Sciences, Rady Faculty of Health Sciences, University of Manitoba, R106-771 McDermot Ave, Winnipeg, Manitoba, R3E 0T6, Canada.

Department of Community Health Sciences, Max Rady College of Medicine, Rady Faculty of Health Sciences, University of Manitoba, Winnipeg, Canada.

出版信息

BMC Geriatr. 2024 Jan 6;24(1):31. doi: 10.1186/s12877-023-04598-3.

Abstract

BACKGROUND

There are health and well-being benefits of community ambulation; however, many older adults do not regularly walk outside of their home. Objectives were to estimate the associations between latent constructs related to community ambulation in older adults aged 65-85 (65+), and in adults with osteoarthritis (OA) aged 45-85.

METHODS

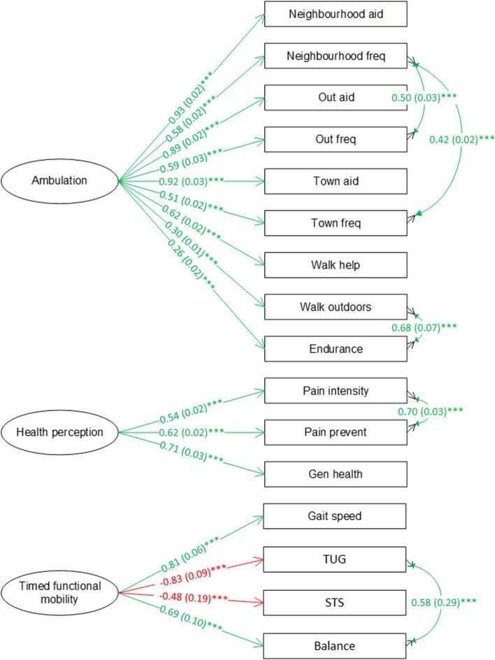
Secondary data analysis of the comprehensive baseline and maintaining contact questionnaire data from the Canadian Longitudinal Study of Aging (CLSA) was completed. Based on a previous model of community ambulation post-stroke, structural equation modeling (SEM) was used to develop measurement and structural models for two groups: older adults 65+ and people with OA. Multi-group SEM was conducted to test measurement invariance across sex and age groups. Measurement models were developed for the following latent factors: ambulation (frequency of walking outside/week, hours walked/day, ability to walk without help, frequency and aids used in different settings); health perceptions (general health, pain frequency/intensity); timed functional mobility (gait speed, timed up-and-go, sit-to-stand, balance). Variables of depression, falls, age, sex, and fear of walking alone at night were covariates in the structural models.

RESULTS

Data were used from 11,619 individuals in the 65+ group (mean age 73 years ±6, 49% female) and 5546 individuals in the OA group (mean age 67 ± 10, 60% female). The final 65+ model had a close fit with RMSEA (90% CI) = 0.018 (0.017, 0.019), CFI = 0.91, SRMR = 0.09. For the OA group, RMSEA (90% CI) = 0.021 (0.020, 0.023), CFI = 0.92, SRMR = 0.07. Health perceptions and timed functional mobility had a positive association with ambulation. Depression was associated with ambulation through negative associations with health perceptions and timed functional mobility. Multi-group SEM results reveal the measurement model was retained for males and females in the 65+ group, for males and females and for age groups (65+, < 65) in the OA group.

CONCLUSIONS

The community ambulation model post-stroke was verified with adults aged 65+ and for those with OA. The models of community ambulation can be used to frame and conceptualize community ambulation research and clinical interventions.

摘要

背景

社区活动对健康和幸福感有益,但许多老年人并不经常在家外走动。目的是估计与 65-85 岁老年人(65+)和 45-85 岁骨关节炎(OA)成年人相关的社区活动的潜在结构之间的关联。

方法

对加拿大老龄化纵向研究(CLSA)的综合基线和保持联系问卷数据进行二次数据分析。基于中风后社区活动的先前模型,使用结构方程建模(SEM)为两个组建立测量和结构模型:65+ 岁的老年人和患有 OA 的成年人。多组结构方程模型用于测试性别和年龄组之间的测量不变性。为以下潜在因素开发了测量模型:活动(每周外出走动的频率、每天行走的小时数、无需帮助行走的能力、在不同环境中的频率和使用的辅助工具);健康感知(一般健康、疼痛频率/强度);计时功能移动性(步态速度、计时起身、坐立起身、站立平衡)。抑郁、跌倒、年龄、性别和夜间独自行走恐惧变量是结构模型中的协变量。

结果

该研究使用了 65+ 组 11619 人的数据(平均年龄 73 岁±6,49%为女性)和 5546 名 OA 组患者的数据(平均年龄 67 岁±10,60%为女性)。最终的 65+ 模型具有良好的 RMSEA(90%CI)=0.018(0.017,0.019)、CFI=0.91、SRMR=0.09。对于 OA 组,RMSEA(90%CI)=0.021(0.020,0.023)、CFI=0.92、SRMR=0.07。健康感知和计时功能移动性与活动呈正相关。抑郁与活动呈负相关,原因是与健康感知和计时功能移动性呈负相关。多组结构方程模型的结果表明,65+ 组中男性和女性、OA 组中男性和女性以及年龄组(65+、<65)保留了测量模型。

结论

验证了中风后社区活动模型适用于 65+ 岁的成年人和患有 OA 的成年人。社区活动模型可用于构建和概念化社区活动研究和临床干预。

https://cdn.ncbi.nlm.nih.gov/pmc/blobs/91c7/10771682/13c6ebe9c43c/12877_2023_4598_Fig1_HTML.jpg

文献AI研究员

20分钟写一篇综述,助力文献阅读效率提升50倍。

立即体验

用中文搜PubMed

大模型驱动的PubMed中文搜索引擎

马上搜索

文档翻译

学术文献翻译模型,支持多种主流文档格式。

立即体验