Bittel Adam J, Bittel Daniel C, Gordish-Dressman Heather, Chen Yi-Wen
Center for Genetic Medicine Research, Children's National Hospital, Washington, DC 20012, USA.
Department of Genomics and Precision Medicine, School of Medicine and Health Sciences, George Washington University, Washington, DC 20052, USA.
iScience. 2023 Dec 2;27(1):108632. doi: 10.1016/j.isci.2023.108632. eCollection 2024 Jan 19.
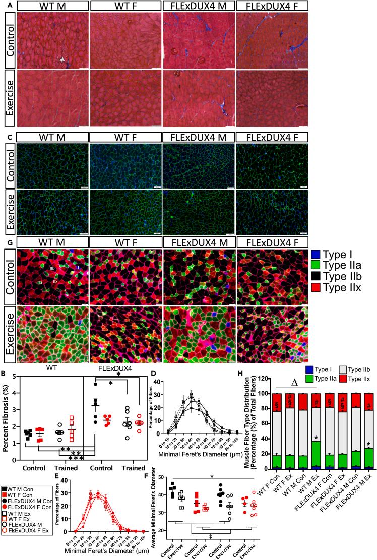
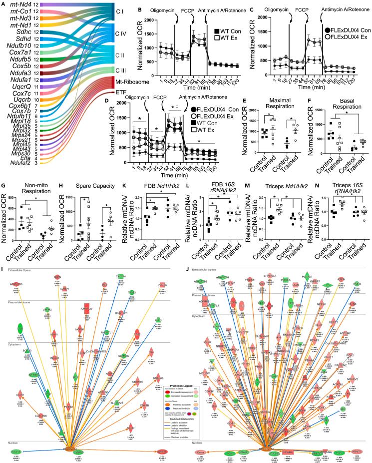
Endurance exercise training is beneficial for skeletal muscle health, but it is unclear if this type of exercise can target or correct the molecular mechanisms of facioscapulohumeral muscular dystrophy (FSHD). Using the FLExDUX4 murine model of FSHD characterized by chronic, low levels of pathological double homeobox protein 4 () gene expression, we show that 6 weeks of voluntary, free wheel running improves running performance, strength, mitochondrial function, and sarcolemmal repair capacity, while slowing/reversing skeletal muscle fibrosis. These improvements are associated with restored transcriptional activity of gene networks/pathways regulating actin cytoskeletal signaling, vascular remodeling, inflammation, fibrosis, and muscle mass toward wild-type (WT) levels. However, FLExDUX4 mice exhibit blunted increases in mitochondrial content with training and persistent transcriptional overactivation of hypoxia, inflammatory, angiogenic, and cytoskeletal pathways. These results identify exercise-responsive and non-responsive molecular pathways in FSHD, while providing support for the use of endurance-type exercise as a non-invasive treatment option.
耐力运动训练对骨骼肌健康有益,但这种运动是否能针对或纠正面肩肱型肌营养不良症(FSHD)的分子机制尚不清楚。我们使用以慢性、低水平病理性双同源盒蛋白4(DUX4)基因表达为特征的FSHD小鼠模型FLExDUX4,发现6周的自主自由轮转跑步可提高跑步能力、力量、线粒体功能和肌膜修复能力,同时减缓/逆转骨骼肌纤维化。这些改善与调节肌动蛋白细胞骨架信号传导、血管重塑、炎症、纤维化和肌肉质量的基因网络/途径的转录活性恢复到野生型(WT)水平有关。然而,FLExDUX4小鼠在训练后线粒体含量的增加不明显,并且缺氧、炎症、血管生成和细胞骨架途径持续存在转录过度激活。这些结果确定了FSHD中运动反应性和无反应性的分子途径,同时为将耐力型运动作为一种非侵入性治疗选择提供了支持。