Suppr超能文献

面肩肱型肌营养不良症削弱了肌节的收缩性,这在诱导多能干细胞衍生的神经支配肌肉纤维中得到了模拟。

Facioscapulohumeral dystrophy weakened sarcomeric contractility is mimicked in induced pluripotent stem cells-derived innervated muscle fibres.

机构信息

Aix Marseille Univ, INSERM, Marseille Medical Genetics, MMG, Marseille, France.

Neuropathology, Lyon Civil Hospices, Lyon, France.

出版信息

J Cachexia Sarcopenia Muscle. 2022 Feb;13(1):621-635. doi: 10.1002/jcsm.12835. Epub 2021 Dec 3.

Abstract

BACKGROUND

Facioscapulohumeral dystrophy (FSHD) is a late-onset autosomal dominant form of muscular dystrophy involving specific groups of muscles with variable weakness that precedes inflammatory response, fat infiltration, and muscle atrophy. As there is currently no cure for this disease, understanding and modelling the typical muscle weakness in FSHD remains a major milestone towards deciphering the disease pathogenesis as it will pave the way to therapeutic strategies aimed at correcting the functional muscular defect in patients.

METHODS

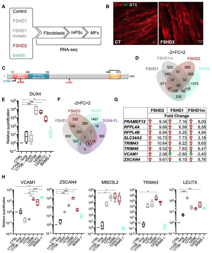
To gain further insights into the specificity of the muscle alteration in this disease, we derived induced pluripotent stem cells from patients affected with Types 1 and 2 FSHD but also from patients affected with Bosma arhinia and microphthalmia. We differentiated these cells into contractile innervated muscle fibres and analysed their transcriptome by RNA Seq in comparison with cells derived from healthy donors. To uncover biological pathways altered in the disease, we applied MOGAMUN, a multi-objective genetic algorithm that integrates multiplex complex networks of biological interactions (protein-protein interactions, co-expression, and biological pathways) and RNA Seq expression data to identify active modules.

RESULTS

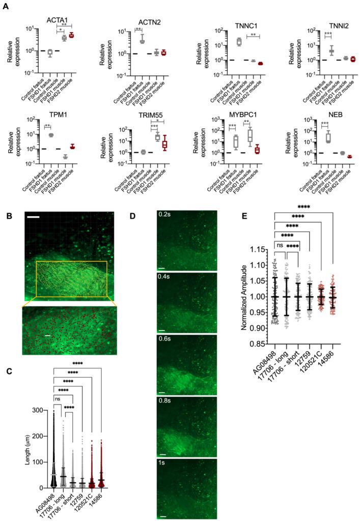
We identified 132 differentially expressed genes that are specific to FSHD cells (false discovery rate < 0.05). In FSHD, the vast majority of active modules retrieved with MOGAMUN converges towards a decreased expression of genes encoding proteins involved in sarcomere organization (P value 2.63e ), actin cytoskeleton (P value 9.4e ), myofibril (P value 2.19e ), actin-myosin sliding, and calcium handling (with P values ranging from 7.9e to 7.9e ). Combined with in vivo validations and functional investigations, our data emphasize a reduction in fibre contraction (P value < 0.0001) indicating that the muscle weakness that is typical of FSHD clinical spectrum might be associated with dysfunction of calcium release (P value < 0.0001), actin-myosin interactions, motor activity, mechano-transduction, and dysfunctional sarcomere contractility.

CONCLUSIONS

Identification of biomarkers of FSHD muscle remain critical for understanding the process leading to the pathology but also for the definition of readouts to be used for drug design, outcome measures, and monitoring of therapies. The different pathways identified through a system biology approach have been largely overlooked in the disease. Overall, our work opens new perspectives in the definition of biomarkers able to define the muscle alteration but also in the development of novel strategies to improve muscle function as it provides functional parameters for active molecule screening.

摘要

背景

面肩肱型肌营养不良症(FSHD)是一种迟发性常染色体显性遗传形式的肌肉营养不良症,涉及特定肌肉群,其特征为肌肉无力,先于炎症反应、脂肪浸润和肌肉萎缩。由于目前尚无针对这种疾病的治疗方法,因此了解和模拟 FSHD 中的典型肌肉无力仍然是解析疾病发病机制的一个主要里程碑,因为这将为旨在纠正患者功能性肌肉缺陷的治疗策略铺平道路。

方法

为了更深入地了解该疾病中肌肉改变的特异性,我们从 FSHD 1 型和 2 型患者以及 Bosma 芳香酶缺乏症和小眼症患者中获得了诱导多能干细胞。我们将这些细胞分化为可收缩的神经支配肌肉纤维,并通过 RNA 测序分析它们的转录组,与来自健康供体的细胞进行比较。为了揭示疾病中改变的生物学途径,我们应用了 MOGAMUN,这是一种多目标遗传算法,它整合了生物相互作用的多重复杂网络(蛋白质-蛋白质相互作用、共表达和生物学途径)和 RNA 测序表达数据,以识别活性模块。

结果

我们鉴定了 132 个在 FSHD 细胞中特异性表达的差异表达基因(错误发现率<0.05)。在 FSHD 中,MOGAMUN 检索到的绝大多数活性模块都趋于下调编码参与肌节组织(P 值 2.63e)、肌动蛋白细胞骨架(P 值 9.4e)、肌原纤维(P 值 2.19e)、肌动蛋白-肌球蛋白滑动和钙处理(P 值在 7.9e 到 7.9e 之间)的蛋白的基因的表达。结合体内验证和功能研究,我们的数据强调纤维收缩减少(P 值<0.0001),表明 FSHD 临床谱中典型的肌肉无力可能与钙释放功能障碍(P 值<0.0001)、肌动蛋白-肌球蛋白相互作用、运动活动、机械转导和肌节收缩功能障碍有关。

结论

FSHD 肌肉生物标志物的鉴定对于理解导致病理学的过程以及定义用于药物设计、结果测量和治疗监测的读数仍然至关重要。通过系统生物学方法鉴定的不同途径在该疾病中很大程度上被忽视了。总体而言,我们的工作为定义能够定义肌肉改变的生物标志物以及开发改善肌肉功能的新策略开辟了新的前景,因为它为活性分子筛选提供了功能参数。

https://cdn.ncbi.nlm.nih.gov/pmc/blobs/2e1d/8818656/de0196992dc8/JCSM-13-621-g004.jpg

文献检索

告别复杂PubMed语法,用中文像聊天一样搜索,搜遍4000万医学文献。AI智能推荐,让科研检索更轻松。

立即免费搜索

文件翻译

保留排版,准确专业,支持PDF/Word/PPT等文件格式,支持 12+语言互译。

免费翻译文档

深度研究

AI帮你快速写综述,25分钟生成高质量综述,智能提取关键信息,辅助科研写作。

立即免费体验