• 文献检索
  • 文档翻译
  • 深度研究
  • 学术资讯
  • Suppr Zotero 插件Zotero 插件
  • 邀请有礼
  • 套餐&价格
  • 历史记录
应用&插件
Suppr Zotero 插件Zotero 插件浏览器插件Mac 客户端Windows 客户端微信小程序
定价
高级版会员购买积分包购买API积分包
服务
文献检索文档翻译深度研究API 文档MCP 服务
关于我们
关于 Suppr公司介绍联系我们用户协议隐私条款
关注我们

Suppr 超能文献

核心技术专利:CN118964589B侵权必究
粤ICP备2023148730 号-1Suppr @ 2026

文献检索

告别复杂PubMed语法,用中文像聊天一样搜索,搜遍4000万医学文献。AI智能推荐,让科研检索更轻松。

立即免费搜索

文件翻译

保留排版,准确专业,支持PDF/Word/PPT等文件格式,支持 12+语言互译。

免费翻译文档

深度研究

AI帮你快速写综述,25分钟生成高质量综述,智能提取关键信息,辅助科研写作。

立即免费体验

重组人骨形态发生蛋白-2预刺激间充质干细胞通过诱导调节性T细胞改善急性肺损伤

Recombinant Human Bone Morphogenetic Protein-2 Priming of Mesenchymal Stem Cells Ameliorate Acute Lung Injury by Inducing Regulatory T Cells.

作者信息

Lee Jooyeon, Jang Jimin, Cha Sang-Ryul, Lee Se Bi, Hong Seok-Ho, Bae Han-Sol, Lee Young Jin, Yang Se-Ran

机构信息

Department of Thoracic and Cardiovascular Surgery, School of Medicine, Kangwon National University, Chuncheon 24341, Korea.

Department of Internal Medicine, School of Medicine, Kangwon National University, Chuncheon 24341, Korea.

出版信息

Immune Netw. 2023 Dec 18;23(6):e48. doi: 10.4110/in.2023.23.e48. eCollection 2023 Dec.

DOI:10.4110/in.2023.23.e48
PMID:38188599
原文链接:https://pmc.ncbi.nlm.nih.gov/articles/PMC10767548/
Abstract

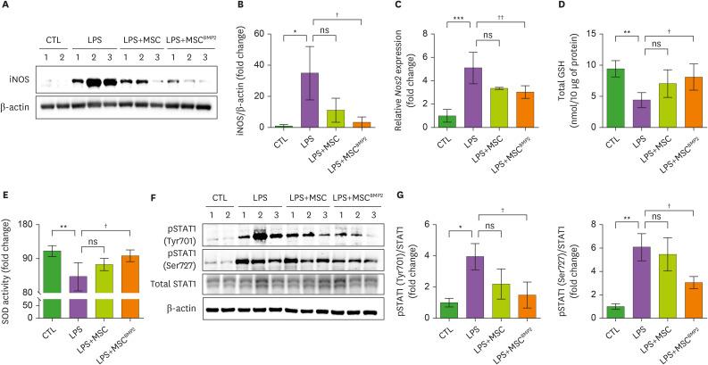
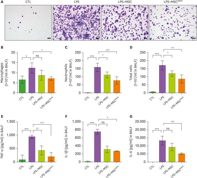
Mesenchymal stromal/stem cells (MSCs) possess immunoregulatory properties and their regulatory functions represent a potential therapy for acute lung injury (ALI). However, uncertainties remain with respect to defining MSCs-derived immunomodulatory pathways. Therefore, this study aimed to investigate the mechanism underlying the enhanced effect of human recombinant bone morphogenic protein-2 (rhBMP-2) primed ES-MSCs (MSC) in promoting Tregs in ALI mice. MSC were preconditioned with 100 ng/ml rhBMP-2 for 24 h, and then administrated to mice by intravenous injection after intratracheal injection of 1 mg/kg LPS. Treating MSCs with rhBMP-2 significantly increased cellular proliferation and migration, and cytokines array reveled that cytokines release by MSC were associated with migration and growth. MSC ameliorated LPS induced lung injury and reduced myeloperoxidase activity and permeability in mice exposed to LPS. Levels of inducible nitric oxide synthase were decreased while levels of total glutathione and superoxide dismutase activity were further increased via inhibition of phosphorylated STAT1 in ALI mice treated with MSC. MSC treatment increased the protein level of IDO1, indicating an increase in Treg cells, and Foxp3CD25 Treg of CD4 cells were further increased in ALI mice treated with MSC. In co-culture assays with MSCs and RAW264.7 cells, the protein level of IDO1 was further induced in MSC. Additionally, cytokine release of IL-10 was enhanced while both IL-6 and TNF-α were further inhibited. In conclusion, these findings suggest that MSC has therapeutic potential to reduce massive inflammation of respiratory diseases by promoting Treg cells.

摘要

间充质基质/干细胞(MSCs)具有免疫调节特性,其调节功能代表了急性肺损伤(ALI)的一种潜在治疗方法。然而,在确定MSCs衍生的免疫调节途径方面仍存在不确定性。因此,本研究旨在探讨人重组骨形态发生蛋白-2(rhBMP-2)预处理的胚胎干细胞来源的间充质干细胞(ES-MSCs,简称MSC)在促进ALI小鼠中调节性T细胞(Tregs)方面增强作用的潜在机制。将MSC用100 ng/ml rhBMP-2预处理24小时,然后在气管内注射1 mg/kg脂多糖(LPS)后通过静脉注射给予小鼠。用rhBMP-2处理MSC可显著增加细胞增殖和迁移,细胞因子阵列显示MSC释放的细胞因子与迁移和生长相关。MSC改善了LPS诱导的肺损伤,并降低了暴露于LPS的小鼠中的髓过氧化物酶活性和通透性。在用MSC治疗的ALI小鼠中,通过抑制磷酸化信号转导和转录激活因子1(STAT1),诱导型一氧化氮合酶水平降低,而总谷胱甘肽水平和超氧化物歧化酶活性进一步增加。MSC治疗增加了吲哚胺2,3-双加氧酶(IDO1)的蛋白水平,表明调节性T细胞增加,在用MSC治疗的ALI小鼠中,CD4细胞的叉头框蛋白3(Foxp3)+CD25+调节性T细胞进一步增加。在与MSC和RAW264.7细胞的共培养试验中,MSC中IDO1的蛋白水平进一步诱导。此外,白细胞介素-10(IL-10)的细胞因子释放增强,而白细胞介素-6(IL-6)和肿瘤坏死因子-α(TNF-α)均进一步受到抑制。总之,这些发现表明MSC具有通过促进调节性T细胞来减轻呼吸系统疾病大规模炎症的治疗潜力。

https://cdn.ncbi.nlm.nih.gov/pmc/blobs/1ae7/10767548/f152eb61200c/in-23-e48-g005.jpg
https://cdn.ncbi.nlm.nih.gov/pmc/blobs/1ae7/10767548/94e9ab7517c0/in-23-e48-g001.jpg
https://cdn.ncbi.nlm.nih.gov/pmc/blobs/1ae7/10767548/cccf902c3075/in-23-e48-g002.jpg
https://cdn.ncbi.nlm.nih.gov/pmc/blobs/1ae7/10767548/1abf6326b0e8/in-23-e48-g003.jpg
https://cdn.ncbi.nlm.nih.gov/pmc/blobs/1ae7/10767548/19144b080d36/in-23-e48-g004.jpg
https://cdn.ncbi.nlm.nih.gov/pmc/blobs/1ae7/10767548/f152eb61200c/in-23-e48-g005.jpg
https://cdn.ncbi.nlm.nih.gov/pmc/blobs/1ae7/10767548/94e9ab7517c0/in-23-e48-g001.jpg
https://cdn.ncbi.nlm.nih.gov/pmc/blobs/1ae7/10767548/cccf902c3075/in-23-e48-g002.jpg
https://cdn.ncbi.nlm.nih.gov/pmc/blobs/1ae7/10767548/1abf6326b0e8/in-23-e48-g003.jpg
https://cdn.ncbi.nlm.nih.gov/pmc/blobs/1ae7/10767548/19144b080d36/in-23-e48-g004.jpg
https://cdn.ncbi.nlm.nih.gov/pmc/blobs/1ae7/10767548/f152eb61200c/in-23-e48-g005.jpg

相似文献

1
Recombinant Human Bone Morphogenetic Protein-2 Priming of Mesenchymal Stem Cells Ameliorate Acute Lung Injury by Inducing Regulatory T Cells.重组人骨形态发生蛋白-2预刺激间充质干细胞通过诱导调节性T细胞改善急性肺损伤
Immune Netw. 2023 Dec 18;23(6):e48. doi: 10.4110/in.2023.23.e48. eCollection 2023 Dec.
2
Human Umbilical Cord Mesenchymal Stem Cells Promote Macrophage PD-L1 Expression and Attenuate Acute Lung Injury in Mice.人脐带间充质干细胞促进巨噬细胞 PD-L1 的表达并减轻小鼠急性肺损伤。
Curr Stem Cell Res Ther. 2022;17(6):564-575. doi: 10.2174/1574888X17666220127110332.
3
Mesenchymal stem cells activate Notch signaling to induce regulatory dendritic cells in LPS-induced acute lung injury.间充质干细胞通过激活 Notch 信号诱导 LPS 诱导的急性肺损伤中的调节性树突状细胞。
J Transl Med. 2020 Jun 16;18(1):241. doi: 10.1186/s12967-020-02410-z.
4
Superior protective effects of PGE2 priming mesenchymal stem cells against LPS-induced acute lung injury (ALI) through macrophage immunomodulation.前列腺素 E2 预处理间充质干细胞通过调节巨噬细胞对脂多糖诱导的急性肺损伤(ALI)的保护作用更强。
Stem Cell Res Ther. 2023 Mar 22;14(1):48. doi: 10.1186/s13287-023-03277-9.
5
The immunomodulatory effects of human mesenchymal stem cells on peripheral blood mononuclear cells in ALS patients.人骨髓间充质干细胞对肌萎缩侧索硬化症患者外周血单个核细胞的免疫调节作用。
J Neurochem. 2014 Oct;131(2):206-18. doi: 10.1111/jnc.12814. Epub 2014 Jul 31.
6
Overexpression of TGFβ1 in murine mesenchymal stem cells improves lung inflammation by impacting the Th17/Treg balance in LPS-induced ARDS mice.TGFβ1 在鼠间充质干细胞中的过表达通过影响 LPS 诱导的 ARDS 小鼠中的 Th17/Treg 平衡改善肺部炎症。
Stem Cell Res Ther. 2020 Jul 22;11(1):311. doi: 10.1186/s13287-020-01826-0.
7
Crosstalk between mesenchymal stem cells and T regulatory cells is crucially important for the attenuation of acute liver injury.间质干细胞与 T 调节细胞间的串扰对于减轻急性肝损伤至关重要。
Liver Transpl. 2018 May;24(5):687-702. doi: 10.1002/lt.25049. Epub 2018 Apr 16.
8
Mesenchymal Stem Cells Overexpressing Angiotensin-Converting Enzyme 2 Rescue Lipopolysaccharide-Induced Lung Injury.过表达血管紧张素转换酶2的间充质干细胞可挽救脂多糖诱导的肺损伤。
Cell Transplant. 2015;24(9):1699-715. doi: 10.3727/096368914X685087. Epub 2014 Oct 6.
9
Mesenchymal Stem Cell-Conditioned Medium Induces Neutrophil Apoptosis Associated with Inhibition of the NF-κB Pathway in Endotoxin-Induced Acute Lung Injury.间充质干细胞条件培养基诱导中性粒细胞凋亡,并抑制内毒素诱导的急性肺损伤中的 NF-κB 通路。
Int J Mol Sci. 2019 May 5;20(9):2208. doi: 10.3390/ijms20092208.
10
Mesenchymal stromal cell injection protects against oxidative stress in Escherichia coli-induced acute lung injury in mice.间质基质细胞注射可预防大肠杆菌诱导的急性肺损伤中的氧化应激。
Cytotherapy. 2014 Jun;16(6):764-75. doi: 10.1016/j.jcyt.2013.12.006. Epub 2014 Feb 11.

引用本文的文献

1
Mesenchymal stem cells in treating human diseases: molecular mechanisms and clinical studies.间充质干细胞在治疗人类疾病中的应用:分子机制与临床研究
Signal Transduct Target Ther. 2025 Aug 22;10(1):262. doi: 10.1038/s41392-025-02313-9.

本文引用的文献

1
Role of indoleamine 2,3-dioxygenase 1 (IDO1) and kynurenine pathway in the regulation of the aging process.吲哚胺2,3-双加氧酶1(IDO1)和犬尿氨酸途径在衰老过程调节中的作用。
Ageing Res Rev. 2022 Mar;75:101573. doi: 10.1016/j.arr.2022.101573. Epub 2022 Jan 24.
2
Antibiotics as immunomodulators: a potential pharmacologic approach for ARDS treatment.抗生素作为免疫调节剂:ARDS 治疗的一种潜在药理方法。
Eur Respir Rev. 2021 Oct 5;30(162). doi: 10.1183/16000617.0093-2021. Print 2021 Dec 31.
3
Extracellular vesicles derived from mesenchymal stromal cells mediate endogenous cell growth and migration via the CXCL5 and CXCL6/CXCR2 axes and repair menisci.
间充质基质细胞衍生的细胞外囊泡通过 CXCL5 和 CXCL6/CXCR2 轴介导内源性细胞生长和迁移,并修复半月板。
Stem Cell Res Ther. 2021 Jul 22;12(1):414. doi: 10.1186/s13287-021-02481-9.
4
Priming With Toll-Like Receptor 3 Agonist Poly(I:C) Enhances Content of Innate Immune Defense Proteins but Not MicroRNAs in Human Mesenchymal Stem Cell-Derived Extracellular Vesicles.用Toll样受体3激动剂聚肌苷酸-聚胞苷酸(Poly(I:C))预处理可提高人骨髓间充质干细胞衍生的细胞外囊泡中固有免疫防御蛋白的含量,但不影响微小RNA的含量。
Front Cell Dev Biol. 2021 May 24;9:676356. doi: 10.3389/fcell.2021.676356. eCollection 2021.
5
Examination of Surfactant Protein D as a Biomarker for Evaluating Pulmonary Toxicity of Nanomaterials in Rat.检测表面活性蛋白 D 作为评估大鼠纳米材料肺毒性的生物标志物。
Int J Mol Sci. 2021 Apr 28;22(9):4635. doi: 10.3390/ijms22094635.
6
Priming mesenchymal stem cells with uric acid enhances neuroprotective properties in parkinsonian models.用尿酸预处理间充质干细胞可增强帕金森病模型中的神经保护特性。
J Tissue Eng. 2021 Mar 30;12:20417314211004816. doi: 10.1177/20417314211004816. eCollection 2021 Jan-Dec.
7
Mesenchymal stem cells alleviate experimental immune-mediated liver injury via chitinase 3-like protein 1-mediated T cell suppression.间充质干细胞通过几丁质酶 3 样蛋白 1 介导的 T 细胞抑制缓解实验性免疫介导的肝损伤。
Cell Death Dis. 2021 Mar 4;12(3):240. doi: 10.1038/s41419-021-03524-y.
8
Intracellular role of IL-6 in mesenchymal stromal cell immunosuppression and proliferation.IL-6 在间充质基质细胞免疫抑制和增殖中的细胞内作用。
Sci Rep. 2020 Dec 14;10(1):21853. doi: 10.1038/s41598-020-78864-4.
9
BMP2 induces hMSC osteogenesis and matrix remodeling.BMP2 诱导 hMSC 成骨和基质重塑。
Mol Med Rep. 2021 Feb;23(2). doi: 10.3892/mmr.2020.11764. Epub 2020 Dec 10.
10
Bronchoalveolar Tregs are associated with duration of mechanical ventilation in acute respiratory distress syndrome.支气管肺泡调节性T细胞与急性呼吸窘迫综合征机械通气时间相关。
J Transl Med. 2020 Nov 11;18(1):427. doi: 10.1186/s12967-020-02595-3.