Suppr超能文献

机器学习确定与铁死亡相关的基因 ANXA2 为 NAFLD 的潜在诊断生物标志物。

Machine learning identifies ferroptosis-related gene ANXA2 as potential diagnostic biomarkers for NAFLD.

机构信息

The First Clinical College, Guangdong Medical University, Zhanjiang, China.

Department of Pharmacy, Union Hospital, Tongji Medical College, Huazhong University of Science and Technology, Wuhan, China.

出版信息

Front Endocrinol (Lausanne). 2023 Dec 19;14:1303426. doi: 10.3389/fendo.2023.1303426. eCollection 2023.

Abstract

INTRODUCTION

Non-alcoholic fatty liver disease (NAFLD), a major cause of chronic liver disease, still lacks effective therapeutic targets today. Ferroptosis, a type of cell death characterized by lipid peroxidation, has been linked to NAFLD in certain preclinical trials, yet the exact molecular mechanism remains unclear. Thus, we analyzed the relationship between ferroptosis genes and NAFLD using high-throughput data.

METHOD

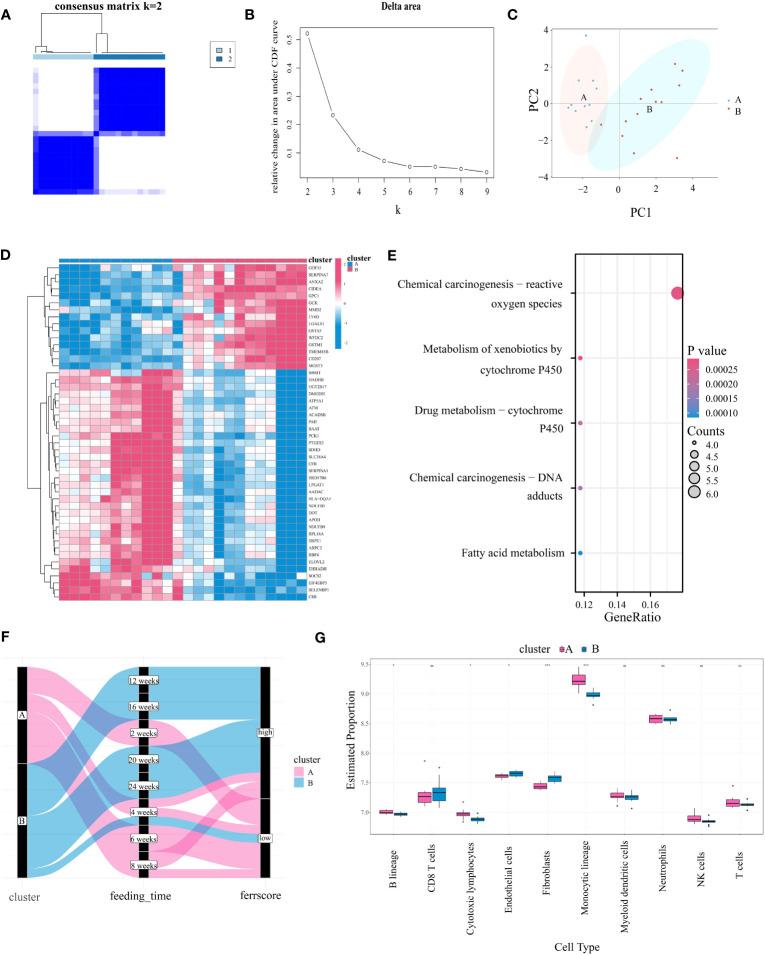
We utilized a total of 282 samples from five datasets, including two mouse ones, one human one, one single nucleus dataset and one single cell dataset from Gene Expression Omnibus (GEO), as the data basis of our study. To filter robust treatment targets, we employed four machine learning methods (LASSO, SVM, RF and Boruta). In addition, we used an unsupervised consensus clustering algorithm to establish a typing scheme for NAFLD based on the expression of ferroptosis related genes (FRGs). Our study is also the first to investigate the dynamics of FRGs throughout the disease process by time series analysis. Finally, we validated the relationship between core gene and ferroptosis by experiments on HepG2 cells.

RESULTS

We discovered ANXA2 as a central focus in NAFLD and indicated its potential to boost ferroptosis in HepG2 cells. Additionally, based on the results obtained from time series analysis, ANXA2 was observed to significantly define the disease course of NAFLD. Our results demonstrate that implementing a ferroptosis-based staging method may hold promise for the diagnosis and treatment of NAFLD.

CONCLUSION

Our findings suggest that ANXA2 may be a useful biomarker for the diagnosis and characterization of NAFLD.

摘要

简介

非酒精性脂肪性肝病(NAFLD)是一种主要的慢性肝病病因,但目前仍缺乏有效的治疗靶点。铁死亡是一种以脂质过氧化为特征的细胞死亡方式,在某些临床前试验中与 NAFLD 有关,但确切的分子机制尚不清楚。因此,我们使用高通量数据分析了铁死亡基因与 NAFLD 之间的关系。

方法

我们共使用了五个数据集的 282 个样本,包括两个小鼠数据集、一个人类数据集、一个单核细胞数据集和一个来自基因表达综合数据库(GEO)的单细胞数据集,作为我们研究的基础。为了筛选出稳健的治疗靶点,我们使用了四种机器学习方法(LASSO、SVM、RF 和 Boruta)。此外,我们使用无监督共识聚类算法根据铁死亡相关基因(FRGs)的表达建立了一个 NAFLD 的分型方案。我们的研究也是首次通过时间序列分析研究 FRGs 在整个疾病过程中的动态变化。最后,我们通过 HepG2 细胞实验验证了核心基因与铁死亡之间的关系。

结果

我们发现 ANXA2 是 NAFLD 的一个核心焦点,并表明它有可能增强 HepG2 细胞的铁死亡。此外,基于时间序列分析的结果,我们发现 ANXA2 可以显著定义 NAFLD 的疾病过程。我们的结果表明,实施基于铁死亡的分期方法可能为 NAFLD 的诊断和治疗提供新的思路。

结论

我们的研究结果表明,ANXA2 可能是诊断和表征 NAFLD 的有用生物标志物。

https://cdn.ncbi.nlm.nih.gov/pmc/blobs/d0f5/10773757/657cd5d7dd8f/fendo-14-1303426-g001.jpg

文献AI研究员

20分钟写一篇综述,助力文献阅读效率提升50倍。

立即体验

用中文搜PubMed

大模型驱动的PubMed中文搜索引擎

马上搜索

文档翻译

学术文献翻译模型,支持多种主流文档格式。

立即体验