Myeloma Division, Sylvester Comprehensive Cancer Center, University of Miami, Miami, FL.
Heidelberg Myeloma Center, Department of Medicine V, University Hospital Heidelberg, Heidelberg, Germany.
J Clin Oncol. 2024 Apr 10;42(11):1229-1240. doi: 10.1200/JCO.23.01277. Epub 2024 Jan 9.
Outcomes for patients with newly diagnosed multiple myeloma (NDMM) are heterogenous, with overall survival (OS) ranging from months to over 10 years.
To decipher and predict the molecular and clinical heterogeneity of NDMM, we assembled a series of 1,933 patients with available clinical, genomic, and therapeutic data.
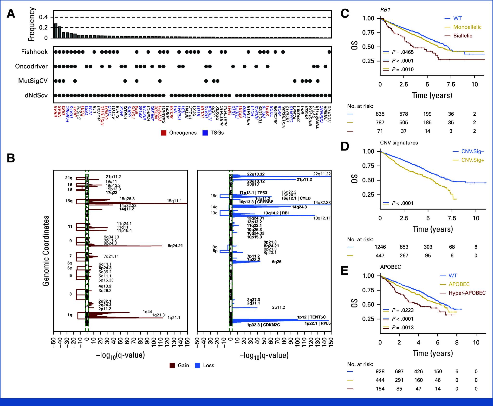
Leveraging a comprehensive catalog of genomic drivers, we identified 12 groups, expanding on previous gene expression-based molecular classifications. To build a model predicting individualized risk in NDMM (IRMMa), we integrated clinical, genomic, and treatment variables. To correct for time-dependent variables, including high-dose melphalan followed by autologous stem-cell transplantation (HDM-ASCT), and maintenance therapy, a multi-state model was designed. The IRMMa model accuracy was significantly higher than all comparator prognostic models, with a c-index for OS of 0.726, compared with International Staging System (ISS; 0.61), revised-ISS (0.572), and R2-ISS (0.625). Integral to model accuracy was 20 genomic features, including 1q21 gain/amp, del 1p, loss, translocations, APOBEC mutational signatures, and copy-number signatures (reflecting the complex structural variant chromothripsis). IRMMa accuracy and superiority compared with other prognostic models were validated on 256 patients enrolled in the GMMG-HD6 (ClinicalTrials.gov identifier: NCT02495922) clinical trial. Individualized patient risks were significantly affected across the 12 genomic groups by different treatment strategies (ie, treatment variance), which was used to identify patients for whom HDM-ASCT is particularly effective versus patients for whom the impact is limited.
Integrating clinical, demographic, genomic, and therapeutic data, to our knowledge, we have developed the first individualized risk-prediction model enabling personally tailored therapeutic decisions for patients with NDMM.
新诊断多发性骨髓瘤(NDMM)患者的预后存在异质性,总生存期(OS)从数月到 10 年以上不等。
为了解码和预测 NDMM 的分子和临床异质性,我们汇集了一系列 1933 例具有可用临床、基因组和治疗数据的患者。
利用全面的基因组驱动因素目录,我们确定了 12 个群组,扩展了以前基于基因表达的分子分类。为了构建预测 NDMM 个体风险的模型(IRMMa),我们整合了临床、基因组和治疗变量。为了纠正包括大剂量马法兰联合自体干细胞移植(HDM-ASCT)和维持治疗在内的时变变量,设计了一个多状态模型。IRMMa 模型的准确性明显高于所有比较预后模型,OS 的 C 指数为 0.726,而国际分期系统(ISS)为 0.61,修订的 ISS 为 0.572,R2-ISS 为 0.625。模型准确性的关键是 20 个基因组特征,包括 1q21 增益/扩增、del1p、缺失、易位、APOBEC 突变特征和拷贝数特征(反映复杂的结构变异染色体重排)。IRMMa 在 GMMG-HD6(ClinicalTrials.gov 标识符:NCT02495922)临床试验中招募的 256 例患者中进行了验证,该模型的准确性和与其他预后模型的优越性。不同的治疗策略(即治疗方差)显著影响 12 个基因组组中的个体患者风险,这用于识别 HDM-ASCT 特别有效的患者和影响有限的患者。
我们整合了临床、人口统计学、基因组和治疗数据,据我们所知,我们开发了第一个个体化风险预测模型,能够为 NDMM 患者制定个性化的治疗决策。