• 文献检索
  • 文档翻译
  • 深度研究
  • 学术资讯
  • Suppr Zotero 插件Zotero 插件
  • 邀请有礼
  • 套餐&价格
  • 历史记录
应用&插件
Suppr Zotero 插件Zotero 插件浏览器插件Mac 客户端Windows 客户端微信小程序
定价
高级版会员购买积分包购买API积分包
服务
文献检索文档翻译深度研究API 文档MCP 服务
关于我们
关于 Suppr公司介绍联系我们用户协议隐私条款
关注我们

Suppr 超能文献

核心技术专利:CN118964589B侵权必究
粤ICP备2023148730 号-1Suppr @ 2026

文献检索

告别复杂PubMed语法,用中文像聊天一样搜索,搜遍4000万医学文献。AI智能推荐,让科研检索更轻松。

立即免费搜索

文件翻译

保留排版,准确专业,支持PDF/Word/PPT等文件格式,支持 12+语言互译。

免费翻译文档

深度研究

AI帮你快速写综述,25分钟生成高质量综述,智能提取关键信息,辅助科研写作。

立即免费体验

拷贝数signature 可预测初诊多发性骨髓瘤中的 chromothripsis 及临床结局。

Copy number signatures predict chromothripsis and clinical outcomes in newly diagnosed multiple myeloma.

机构信息

Myeloma Service, Department of Medicine, Memorial Sloan Kettering Cancer Center, New York, NY, USA.

Institute for Cancer Research, Oslo University Hospital Radiumhospitalet, Oslo, Norway.

出版信息

Nat Commun. 2021 Aug 27;12(1):5172. doi: 10.1038/s41467-021-25469-8.

DOI:10.1038/s41467-021-25469-8
PMID:34453055
原文链接:https://pmc.ncbi.nlm.nih.gov/articles/PMC8397708/
Abstract

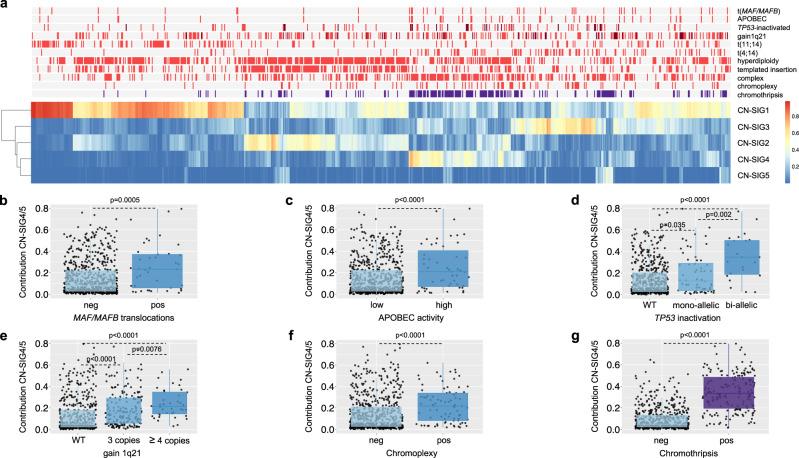
Chromothripsis is detectable in 20-30% of newly diagnosed multiple myeloma (NDMM) patients and is emerging as a new independent adverse prognostic factor. In this study we interrogate 752 NDMM patients using whole genome sequencing (WGS) to investigate the relationship of copy number (CN) signatures to chromothripsis and show they are highly associated. CN signatures are highly predictive of the presence of chromothripsis (AUC = 0.90) and can be used identify its adverse prognostic impact. The ability of CN signatures to predict the presence of chromothripsis is confirmed in a validation series of WGS comprised of 235 hematological cancers (AUC = 0.97) and an independent series of 34 NDMM (AUC = 0.87). We show that CN signatures can also be derived from whole exome data (WES) and using 677 cases from the same series of NDMM, we are able to predict both the presence of chromothripsis (AUC = 0.82) and its adverse prognostic impact. CN signatures constitute a flexible tool to identify the presence of chromothripsis and is applicable to WES and WGS data.

摘要

染色体重排可在 20-30%的新发多发性骨髓瘤(NDMM)患者中检测到,并且正在成为新的独立不良预后因素。在这项研究中,我们使用全基因组测序(WGS)对 752 名 NDMM 患者进行检测,以研究拷贝数(CN)特征与染色体重排的关系,并显示它们高度相关。CN 特征高度预测染色体重排的存在(AUC=0.90),并可用于识别其不良预后影响。CN 特征预测染色体重排存在的能力在由 235 例血液系统癌症(AUC=0.97)和 34 例 NDMM 的独立系列组成的 WGS 验证系列中得到了证实(AUC=0.87)。我们表明,CN 特征也可以从全外显子组数据(WES)中得出,并且使用相同系列的 677 例 NDMM,我们能够预测染色体重排的存在(AUC=0.82)及其不良预后影响。CN 特征是一种灵活的工具,可用于识别染色体重排的存在,适用于 WES 和 WGS 数据。

https://cdn.ncbi.nlm.nih.gov/pmc/blobs/81ab/8397708/7b0e93cfffdc/41467_2021_25469_Fig8_HTML.jpg
https://cdn.ncbi.nlm.nih.gov/pmc/blobs/81ab/8397708/42143255df59/41467_2021_25469_Fig1_HTML.jpg
https://cdn.ncbi.nlm.nih.gov/pmc/blobs/81ab/8397708/8ec9c1bf23d5/41467_2021_25469_Fig2_HTML.jpg
https://cdn.ncbi.nlm.nih.gov/pmc/blobs/81ab/8397708/0e77133215ab/41467_2021_25469_Fig3_HTML.jpg
https://cdn.ncbi.nlm.nih.gov/pmc/blobs/81ab/8397708/e8404d9cd43f/41467_2021_25469_Fig4_HTML.jpg
https://cdn.ncbi.nlm.nih.gov/pmc/blobs/81ab/8397708/0474f6e2ad2d/41467_2021_25469_Fig5_HTML.jpg
https://cdn.ncbi.nlm.nih.gov/pmc/blobs/81ab/8397708/77c75c2bb4a3/41467_2021_25469_Fig6_HTML.jpg
https://cdn.ncbi.nlm.nih.gov/pmc/blobs/81ab/8397708/d96e4c20d508/41467_2021_25469_Fig7_HTML.jpg
https://cdn.ncbi.nlm.nih.gov/pmc/blobs/81ab/8397708/7b0e93cfffdc/41467_2021_25469_Fig8_HTML.jpg
https://cdn.ncbi.nlm.nih.gov/pmc/blobs/81ab/8397708/42143255df59/41467_2021_25469_Fig1_HTML.jpg
https://cdn.ncbi.nlm.nih.gov/pmc/blobs/81ab/8397708/8ec9c1bf23d5/41467_2021_25469_Fig2_HTML.jpg
https://cdn.ncbi.nlm.nih.gov/pmc/blobs/81ab/8397708/0e77133215ab/41467_2021_25469_Fig3_HTML.jpg
https://cdn.ncbi.nlm.nih.gov/pmc/blobs/81ab/8397708/e8404d9cd43f/41467_2021_25469_Fig4_HTML.jpg
https://cdn.ncbi.nlm.nih.gov/pmc/blobs/81ab/8397708/0474f6e2ad2d/41467_2021_25469_Fig5_HTML.jpg
https://cdn.ncbi.nlm.nih.gov/pmc/blobs/81ab/8397708/77c75c2bb4a3/41467_2021_25469_Fig6_HTML.jpg
https://cdn.ncbi.nlm.nih.gov/pmc/blobs/81ab/8397708/d96e4c20d508/41467_2021_25469_Fig7_HTML.jpg
https://cdn.ncbi.nlm.nih.gov/pmc/blobs/81ab/8397708/7b0e93cfffdc/41467_2021_25469_Fig8_HTML.jpg

相似文献

1
Copy number signatures predict chromothripsis and clinical outcomes in newly diagnosed multiple myeloma.拷贝数signature 可预测初诊多发性骨髓瘤中的 chromothripsis 及临床结局。
Nat Commun. 2021 Aug 27;12(1):5172. doi: 10.1038/s41467-021-25469-8.
2
Clinical impact of chromothriptic complex chromosomal rearrangements in newly diagnosed multiple myeloma.染色体碎裂性复杂染色体重排在新诊断多发性骨髓瘤中的临床影响
Leuk Res. 2019 Jan;76:58-64. doi: 10.1016/j.leukres.2018.12.005. Epub 2018 Dec 15.
3
Chromothripsis as a pathogenic driver of multiple myeloma.染色体碎裂作为多发性骨髓瘤的致病驱动因素。
Semin Cell Dev Biol. 2022 Mar;123:115-123. doi: 10.1016/j.semcdb.2021.04.014. Epub 2021 May 3.
4
Prognostic value of integrated cytogenetic, somatic variation, and copy number variation analyses in Korean patients with newly diagnosed multiple myeloma.韩国初诊多发性骨髓瘤患者综合细胞遗传学、体细胞变异和拷贝数变异分析的预后价值。
PLoS One. 2021 Feb 5;16(2):e0246322. doi: 10.1371/journal.pone.0246322. eCollection 2021.
5
Genomic Classification and Individualized Prognosis in Multiple Myeloma.多发性骨髓瘤的基因组分类和个体化预后。
J Clin Oncol. 2024 Apr 10;42(11):1229-1240. doi: 10.1200/JCO.23.01277. Epub 2024 Jan 9.
6
Chromothripsis detection with multiple myeloma patients based on deep graph learning.基于深度图学习的多发性骨髓瘤患者的染色体重排检测。
Bioinformatics. 2023 Jul 1;39(7). doi: 10.1093/bioinformatics/btad422.
7
Impact of Rare Structural Variant Events in Newly Diagnosed Multiple Myeloma.新发多发性骨髓瘤中罕见结构变异事件的影响。
Clin Cancer Res. 2024 Feb 1;30(3):575-585. doi: 10.1158/1078-0432.CCR-23-1045.
8
Reconstructing the evolutionary history of multiple myeloma.重建多发性骨髓瘤的进化史。
Best Pract Res Clin Haematol. 2020 Mar;33(1):101145. doi: 10.1016/j.beha.2020.101145. Epub 2020 Jan 11.
9
Revealing the impact of structural variants in multiple myeloma.揭示多发性骨髓瘤中结构变异的影响。
Blood Cancer Discov. 2020 Nov;1(3):258-273. doi: 10.1158/2643-3230.BCD-20-0132. Epub 2020 Sep 15.
10
Chromothripsis identifies a rare and aggressive entity among newly diagnosed multiple myeloma patients.染色体重排鉴定出多发性骨髓瘤初诊患者中一种罕见且侵袭性的实体。
Blood. 2011 Jul 21;118(3):675-8. doi: 10.1182/blood-2011-03-344069. Epub 2011 May 31.

引用本文的文献

1
Chromoanagenesis in Multiple Myeloma: A Comprehensive Overview.多发性骨髓瘤中的染色体混乱:全面概述
Methods Mol Biol. 2025;2968:343-360. doi: 10.1007/978-1-0716-4750-9_20.
2
Artificial Intelligence and Chromothripsis.人工智能与染色体碎裂
Methods Mol Biol. 2025;2968:281-289. doi: 10.1007/978-1-0716-4750-9_16.
3
Combination of Long-Read Sequencing and Hi-C Technology to Identify Chromoanagenesis Events in Cancer.长读长测序与Hi-C技术相结合以识别癌症中的染色体畸变事件

本文引用的文献

1
mmsig: a fitting approach to accurately identify somatic mutational signatures in hematological malignancies.mmsig:一种准确识别血液系统恶性肿瘤中体细胞突变特征的合适方法。
Commun Biol. 2021 Mar 29;4(1):424. doi: 10.1038/s42003-021-01938-0.
2
Whole-genome sequencing reveals progressive versus stable myeloma precursor conditions as two distinct entities.全基因组测序揭示进展性与稳定性骨髓瘤前体疾病是两种截然不同的实体。
Nat Commun. 2021 Mar 25;12(1):1861. doi: 10.1038/s41467-021-22140-0.
3
Initial Whole-Genome Sequencing of Plasma Cell Neoplasms in First Responders and Recovery Workers Exposed to the World Trade Center Attack of September 11, 2001.
Methods Mol Biol. 2025;2968:161-172. doi: 10.1007/978-1-0716-4750-9_9.
4
The Genetic and Molecular Drivers of Multiple Myeloma: Current Insights, Clinical Implications, and the Path Forward.多发性骨髓瘤的遗传和分子驱动因素:当前见解、临床意义及未来方向
Pharmgenomics Pers Med. 2024 Dec 21;17:573-609. doi: 10.2147/PGPM.S350238. eCollection 2024.
5
Chromothripsis-Mediated Small Cell Lung Carcinoma.染色体碎裂介导的小细胞肺癌
Cancer Discov. 2025 Jan 13;15(1):83-104. doi: 10.1158/2159-8290.CD-24-0286.
6
Recent Advances in The Definition of the Molecular Alterations Occurring in Multiple Myeloma.多发性骨髓瘤中发生的分子改变定义的最新进展
Mediterr J Hematol Infect Dis. 2024 Jul 1;16(1):e2024062. doi: 10.4084/MJHID.2024.062. eCollection 2024.
7
Genomic Profiling to Contextualize the Results of Intervention for Smoldering Multiple Myeloma.对冒烟型多发性骨髓瘤干预结果进行基因组分析。
Clin Cancer Res. 2024 Oct 1;30(19):4482-4490. doi: 10.1158/1078-0432.CCR-24-0210.
8
A review on trends in development and translation of omics signatures in cancer.癌症中组学特征的发展与转化趋势综述。
Comput Struct Biotechnol J. 2024 Feb 3;23:954-971. doi: 10.1016/j.csbj.2024.01.024. eCollection 2024 Dec.
9
Genomic Classification and Individualized Prognosis in Multiple Myeloma.多发性骨髓瘤的基因组分类和个体化预后。
J Clin Oncol. 2024 Apr 10;42(11):1229-1240. doi: 10.1200/JCO.23.01277. Epub 2024 Jan 9.
10
Scrambling the genome in cancer: causes and consequences of complex chromosome rearrangements.在癌症中打乱基因组:复杂染色体重排的原因和后果。
Nat Rev Genet. 2024 Mar;25(3):196-210. doi: 10.1038/s41576-023-00663-0. Epub 2023 Nov 8.
2001 年 9 月 11 日世贸中心袭击事件中首批救援人员和康复工作者的浆细胞瘤全基因组测序。
Clin Cancer Res. 2021 Apr 1;27(7):2111-2118. doi: 10.1158/1078-0432.CCR-20-2245. Epub 2021 Jan 27.
4
Revealing the impact of structural variants in multiple myeloma.揭示多发性骨髓瘤中结构变异的影响。
Blood Cancer Discov. 2020 Nov;1(3):258-273. doi: 10.1158/2643-3230.BCD-20-0132. Epub 2020 Sep 15.
5
Distinct Classes of Complex Structural Variation Uncovered across Thousands of Cancer Genome Graphs.数千张癌症基因组图谱揭示了不同类别的复杂结构变异。
Cell. 2020 Oct 1;183(1):197-210.e32. doi: 10.1016/j.cell.2020.08.006.
6
APOBEC3-dependent kataegis and TREX1-driven chromothripsis during telomere crisis.端粒危机中 APOBEC3 依赖性 kataegis 和 TREX1 驱动的染色体重排
Nat Genet. 2020 Sep;52(9):884-890. doi: 10.1038/s41588-020-0667-5. Epub 2020 Jul 27.
7
Genome-Wide Somatic Alterations in Multiple Myeloma Reveal a Superior Outcome Group.多发性骨髓瘤中的全基因组体细胞改变揭示了预后较好的一类患者。
J Clin Oncol. 2020 Sep 20;38(27):3107-3118. doi: 10.1200/JCO.20.00461. Epub 2020 Jul 20.
8
Accelerated single cell seeding in relapsed multiple myeloma.加速复发性多发性骨髓瘤中单细胞播种。
Nat Commun. 2020 Jul 17;11(1):3617. doi: 10.1038/s41467-020-17459-z.
9
The landscape of chromothripsis across adult cancer types.成人癌症类型中染色体重排的全景。
Nat Commun. 2020 May 8;11(1):2320. doi: 10.1038/s41467-020-16134-7.
10
Timing the initiation of multiple myeloma.多发性骨髓瘤的起始时机。
Nat Commun. 2020 Apr 21;11(1):1917. doi: 10.1038/s41467-020-15740-9.