• 文献检索
  • 文档翻译
  • 深度研究
  • 学术资讯
  • Suppr Zotero 插件Zotero 插件
  • 邀请有礼
  • 套餐&价格
  • 历史记录
应用&插件
Suppr Zotero 插件Zotero 插件浏览器插件Mac 客户端Windows 客户端微信小程序
定价
高级版会员购买积分包购买API积分包
服务
文献检索文档翻译深度研究API 文档MCP 服务
关于我们
关于 Suppr公司介绍联系我们用户协议隐私条款
关注我们

Suppr 超能文献

核心技术专利:CN118964589B侵权必究
粤ICP备2023148730 号-1Suppr @ 2026

文献检索

告别复杂PubMed语法,用中文像聊天一样搜索,搜遍4000万医学文献。AI智能推荐,让科研检索更轻松。

立即免费搜索

文件翻译

保留排版,准确专业,支持PDF/Word/PPT等文件格式,支持 12+语言互译。

免费翻译文档

深度研究

AI帮你快速写综述,25分钟生成高质量综述,智能提取关键信息,辅助科研写作。

立即免费体验

基于高分辨率质谱的代谢组学用于增加葡萄汁代谢物覆盖范围

High-Resolution Mass Spectrometry-Based Metabolomics for Increased Grape Juice Metabolite Coverage.

作者信息

Nicolas Sébastien, Bois Benjamin, Billet Kevin, Romanet Rémy, Bahut Florian, Uhl Jenny, Schmitt-Kopplin Philippe, Gougeon Régis D

机构信息

Procédés Alimentaires et Microbiologiques, PAM UMR A 02.102, Université de Bourgogne-Institut Agro, Institut Universitaire de la Vigne et du Vin-Jules Guyot, F-21000 Dijon, France.

Centre de Recherches de Climatologie, Biogéosciences UMR 6282, CNRS-Université de Bourgogne, Institut Universitaire de la Vigne et du Vin-Jules Guyot, F-21000 Dijon, France.

出版信息

Foods. 2023 Dec 22;13(1):54. doi: 10.3390/foods13010054.

DOI:10.3390/foods13010054
PMID:38201082
原文链接:https://pmc.ncbi.nlm.nih.gov/articles/PMC10778666/
Abstract

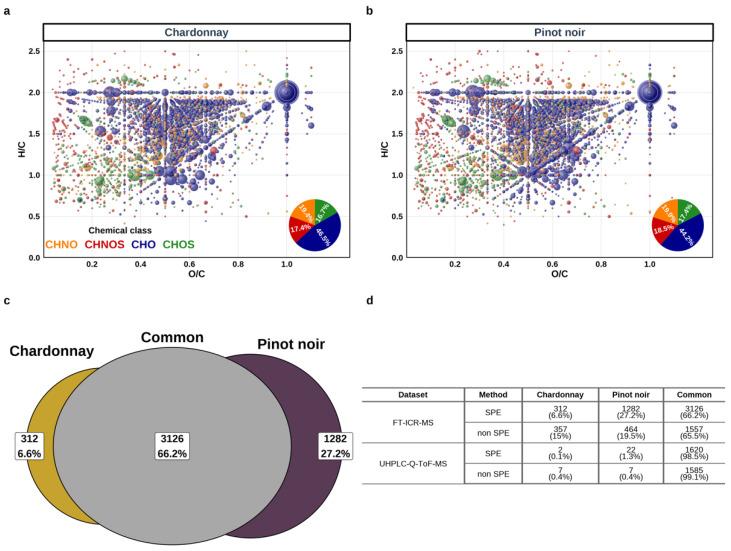
The composition of the juice from grape berries is at the basis of the definition of technological ripeness before harvest, historically evaluated from global sugar and acid contents. If many studies have contributed to the identification of other primary and secondary metabolites in whole berries, deepening knowledge about the chemical composition of the sole flesh of grape berries (i.e., without considering skins and seeds) at harvest is of primary interest when studying the enological potential of widespread grape varieties producing high-added-value wines. Here, we used non-targeted DI-FT-ICR-MS and RP-UHPLC-Q-ToF-MS analyses to explore the extent of metabolite coverage of up to 290 grape juices from four grape varieties, namely Chardonnay, Pinot noir, Meunier, and Aligoté, sampled at harvest from 91 vineyards in Europe and Argentina, over three successive vintages. SPE pretreatment of samples led to the identification of more than 4500 detected C,H,O,N,S-containing elemental compositions, likely associated with tens of thousands of distinct metabolites. We further revealed that a major part of this chemical diversity appears to be common to the different juices, as exemplified by Pinot noir and Chardonnay samples. However, it was possible to build significant models for the discrimination of Chardonnay from Pinot noir grape juices, and of Chardonnay from Aligoté grape juices, regardless of the geographical origin or the vintage. Therefore, this metabolomic approach opens access to a remarkable holistic molecular description of the instantaneous composition of such a biological matrix, which is the result of complex interplays among environmental, biochemical, and vine growing practices.

摘要

葡萄浆果汁液的成分是收获前技术成熟度定义的基础,历史上是根据总糖和酸含量进行评估的。尽管许多研究有助于确定完整浆果中的其他初级和次级代谢产物,但在研究生产高附加值葡萄酒的广泛种植葡萄品种的酿酒潜力时,深入了解收获时葡萄浆果果肉(即不考虑果皮和种子)的化学成分是首要关注点。在这里,我们使用非靶向的直接进样傅里叶变换离子回旋共振质谱(DI-FT-ICR-MS)和反相超高效液相色谱-四极杆飞行时间质谱(RP-UHPLC-Q-ToF-MS)分析,对来自霞多丽、黑皮诺、莫尼耶和尚贝丹四个葡萄品种的多达290种葡萄汁的代谢物覆盖范围进行了探索,这些葡萄汁是在三个连续年份从欧洲和阿根廷的91个葡萄园收获时采集的。样品的固相萃取(SPE)预处理导致鉴定出超过4500种检测到的含C、H、O、N、S的元素组成,可能与数万种不同的代谢物相关。我们进一步发现,这种化学多样性的很大一部分似乎在不同的果汁中是常见的,以黑皮诺和霞多丽样品为例。然而,无论地理来源或年份如何,都有可能建立起区分霞多丽和黑皮诺葡萄汁以及区分霞多丽和阿里高特葡萄汁的显著模型。因此,这种代谢组学方法为这种生物基质的瞬时组成提供了一个非凡的整体分子描述,这是环境、生化和葡萄种植实践之间复杂相互作用的结果。

https://cdn.ncbi.nlm.nih.gov/pmc/blobs/941c/10778666/28136f1981a0/foods-13-00054-g004.jpg
https://cdn.ncbi.nlm.nih.gov/pmc/blobs/941c/10778666/c60cc46aacf2/foods-13-00054-g001.jpg
https://cdn.ncbi.nlm.nih.gov/pmc/blobs/941c/10778666/ac9cb31f0980/foods-13-00054-g002.jpg
https://cdn.ncbi.nlm.nih.gov/pmc/blobs/941c/10778666/310fdebce1dd/foods-13-00054-g003.jpg
https://cdn.ncbi.nlm.nih.gov/pmc/blobs/941c/10778666/28136f1981a0/foods-13-00054-g004.jpg
https://cdn.ncbi.nlm.nih.gov/pmc/blobs/941c/10778666/c60cc46aacf2/foods-13-00054-g001.jpg
https://cdn.ncbi.nlm.nih.gov/pmc/blobs/941c/10778666/ac9cb31f0980/foods-13-00054-g002.jpg
https://cdn.ncbi.nlm.nih.gov/pmc/blobs/941c/10778666/310fdebce1dd/foods-13-00054-g003.jpg
https://cdn.ncbi.nlm.nih.gov/pmc/blobs/941c/10778666/28136f1981a0/foods-13-00054-g004.jpg

相似文献

1
High-Resolution Mass Spectrometry-Based Metabolomics for Increased Grape Juice Metabolite Coverage.基于高分辨率质谱的代谢组学用于增加葡萄汁代谢物覆盖范围
Foods. 2023 Dec 22;13(1):54. doi: 10.3390/foods13010054.
2
Comprehensive and comparative lipidome analysis of Vitis vinifera L. cv. Pinot Noir and Japanese indigenous V. vinifera L. cv. Koshu grape berries.欧亚种葡萄黑皮诺和日本本土欧亚种葡萄甲州葡萄果实的综合比较脂质组分析
PLoS One. 2017 Oct 20;12(10):e0186952. doi: 10.1371/journal.pone.0186952. eCollection 2017.
3
Effect of grape juice press fractioning on polysaccharide and oligosaccharide compositions of Pinot meunier and Chardonnay Champagne base wines.葡萄汁压榨分级对黑皮诺和霞多丽香槟基酒中单宁和低聚糖组成的影响。
Food Chem. 2017 Oct 1;232:49-59. doi: 10.1016/j.foodchem.2017.03.032. Epub 2017 Mar 8.
4
Characterization of Sub-Regional Variation in Populations and Grape Phenolic Composition in Pinot Noir Vineyards of a Canadian Wine Region.加拿大一个葡萄酒产区黑皮诺葡萄园的种群亚区域差异及葡萄酚类成分特征分析
Front Genet. 2020 Aug 31;11:908. doi: 10.3389/fgene.2020.00908. eCollection 2020.
5
Grape skins as supplements for color development in Pinot noir wine.葡萄皮作为黑皮诺葡萄酒色泽形成的补充剂。
Food Res Int. 2020 Jul;133:108707. doi: 10.1016/j.foodres.2019.108707. Epub 2019 Oct 31.
6
A grape and wine chemodiversity comparison of different appellations in Burgundy: vintage vs terroir effects.勃艮第不同产区葡萄和葡萄酒的化学多样性比较:年份和风土的影响。
Food Chem. 2014;152:100-7. doi: 10.1016/j.foodchem.2013.11.056. Epub 2013 Nov 19.
7
Optimization of simultaneous flavanol, phenolic acid, and anthocyanin extraction from grapes using an experimental design: application to the characterization of champagne grape varieties.利用实验设计优化从葡萄中同时提取黄烷醇、酚酸和花青素:应用于香槟葡萄品种的表征
J Agric Food Chem. 2007 Sep 5;55(18):7224-33. doi: 10.1021/jf071301w. Epub 2007 Aug 15.
8
Quantification of selected aroma-active compounds in Pinot noir wines from different grape maturities.不同葡萄成熟度的黑皮诺葡萄酒中选定香气活性化合物的定量分析。
J Agric Food Chem. 2006 Nov 1;54(22):8567-73. doi: 10.1021/jf061396m.
9
Inter-regional survey of the New Zealand Pinot noir fermentative sulfur compounds profile.新西兰黑皮诺葡萄酒发酵过程中含硫化合物的区域间调查。
J Sci Food Agric. 2021 Feb;101(3):947-951. doi: 10.1002/jsfa.10702. Epub 2020 Sep 14.
10
High Temperature Alters Anthocyanin Concentration and Composition in Grape Berries of Malbec, Merlot, and Pinot Noir in a Cultivar-Dependent Manner.高温以品种依赖的方式改变马尔贝克、梅洛和黑皮诺葡萄浆果中的花青素浓度和成分。
Plants (Basel). 2022 Mar 30;11(7):926. doi: 10.3390/plants11070926.

本文引用的文献

1
Analysis of Volatile and Nonvolatile Constituents in Gin by Direct-Infusion Ultrahigh-Resolution ESI/APPI FT-ICR Mass Spectrometry.直接进样超高压分辨 ESI/APPI FT-ICR-MS 分析金莲花中的挥发性和非挥发性成分。
J Agric Food Chem. 2023 May 10;71(18):7082-7089. doi: 10.1021/acs.jafc.3c00707. Epub 2023 Apr 27.
2
Metabolomic profiling of different clones of vitis vinifera L. cv. "Glera" and "Glera lunga" grapes by high-resolution mass spectrometry.采用高分辨率质谱法对葡萄品种“格雷拉”和“长格雷拉”的不同克隆进行代谢组学分析。
Metabolomics. 2023 Mar 28;19(4):25. doi: 10.1007/s11306-023-01997-w.
3
Characterization of Corn Silk Extract Using HPLC/HRMS/MS Analyses and Bioinformatic Data Processing.
利用高效液相色谱/高分辨质谱/质谱分析和生物信息学数据处理对玉米须提取物进行表征
Plants (Basel). 2023 Feb 6;12(4):721. doi: 10.3390/plants12040721.
4
Implications of sample treatment on characterization of riverine dissolved organic matter.样品处理对河流溶解有机物质特征化的影响。
Environ Sci Process Impacts. 2022 May 25;24(5):773-782. doi: 10.1039/d2em00044j.
5
A Modular and Expandable Ecosystem for Metabolomics Data Annotation in R.R语言中用于代谢组学数据注释的模块化可扩展生态系统。
Metabolites. 2022 Feb 11;12(2):173. doi: 10.3390/metabo12020173.
6
Identification of new glycosidic terpenols and norisoprenoids (aroma precursors) in L. green coffee by using a high-resolution mass spectrometry database developed in grape metabolomics.利用葡萄代谢组学中开发的高分辨率质谱数据库鉴定绿咖啡豆中的新糖苷萜烯醇和去甲异戊二烯类化合物(香气前体)。
Curr Res Food Sci. 2022 Feb 7;5:336-344. doi: 10.1016/j.crfs.2022.01.026. eCollection 2022.
7
Comparative Analysis of Glycosidic Aroma Compound Profiling in Three Varieties by Using Ultra-High-Performance Liquid Chromatography Quadrupole-Time-of-Flight Mass Spectrometry.使用超高效液相色谱-四极杆-飞行时间质谱法对三个品种糖苷类香气化合物谱进行的比较分析
Front Plant Sci. 2021 Jun 24;12:694979. doi: 10.3389/fpls.2021.694979. eCollection 2021.
8
Vitamins in wine: Which, what for, and how much?葡萄酒中的维生素:有哪些、有何作用以及摄取多少?
Compr Rev Food Sci Food Saf. 2021 May;20(3):2991-3035. doi: 10.1111/1541-4337.12743. Epub 2021 Apr 21.
9
Grape Berry Secondary Metabolites and Their Modulation by Abiotic Factors in a Climate Change Scenario-A Review.气候变化情景下葡萄浆果次生代谢产物及其受非生物因素的调控——综述
Front Plant Sci. 2021 Mar 22;12:643258. doi: 10.3389/fpls.2021.643258. eCollection 2021.
10
DBnorm as an R package for the comparison and selection of appropriate statistical methods for batch effect correction in metabolomic studies.DBnorm作为一个R包,用于代谢组学研究中批次效应校正的合适统计方法的比较与选择。
Sci Rep. 2021 Mar 11;11(1):5657. doi: 10.1038/s41598-021-84824-3.