• 文献检索
  • 文档翻译
  • 深度研究
  • 学术资讯
  • Suppr Zotero 插件Zotero 插件
  • 邀请有礼
  • 套餐&价格
  • 历史记录
应用&插件
Suppr Zotero 插件Zotero 插件浏览器插件Mac 客户端Windows 客户端微信小程序
定价
高级版会员购买积分包购买API积分包
服务
文献检索文档翻译深度研究API 文档MCP 服务
关于我们
关于 Suppr公司介绍联系我们用户协议隐私条款
关注我们

Suppr 超能文献

核心技术专利:CN118964589B侵权必究
粤ICP备2023148730 号-1Suppr @ 2026

文献检索

告别复杂PubMed语法,用中文像聊天一样搜索,搜遍4000万医学文献。AI智能推荐,让科研检索更轻松。

立即免费搜索

文件翻译

保留排版,准确专业,支持PDF/Word/PPT等文件格式,支持 12+语言互译。

免费翻译文档

深度研究

AI帮你快速写综述,25分钟生成高质量综述,智能提取关键信息,辅助科研写作。

立即免费体验

自组装亚精胺封端碳点的抗菌活性及作用机制研究 (原文句子不完整,推测补充完整后的翻译)

Antibacterial Activity and Mechanism of Self-Assembly Spermidine-Capped Carbon Dots against .

作者信息

Cui Tianqi, Fan Ya, Liu Yaping, Fan Xuejing, Sun Yuxue, Cheng Guiguang, Cheng Jianjun

机构信息

Faculty of Food Science and Engineering, Kunming University of Science and Technology, Kunming 650550, China.

College of Food Science, Northeast Agricultural University, Harbin 150030, China.

出版信息

Foods. 2023 Dec 23;13(1):67. doi: 10.3390/foods13010067.

DOI:10.3390/foods13010067
PMID:38201095
原文链接:https://pmc.ncbi.nlm.nih.gov/articles/PMC10778379/
Abstract

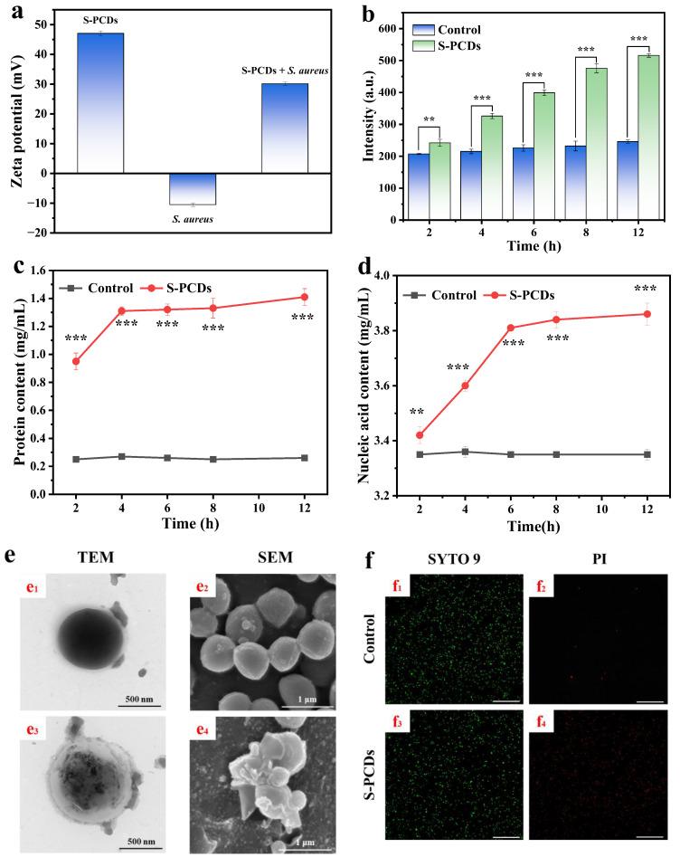
This paper investigated the antibacterial mechanism of spermidine-capped carbon dots (S-PCDs) against . The results showed that there were a large number of amino groups on the surface of S-PCDs and they had a high positive charge (+47.06 mV), which could be adsorbed on the negatively charged bacterial surface through electrostatic interaction and changed the permeability of the bacterial cell membrane. The extracellular protein and nucleic acid contents of treated with S-PCDs were 5.4 and 1.2 times higher than those of the control group, respectively. The surface folds and defects of the bacterial cell membrane, and the leakage of cell contents were observed using SEM and TEM. The expression of metabolic oxidation regulatory genes , and was upregulated and the intracellular ROS generation was induced, causing bacterial oxidative stress and eventually bacterial death. S-PCDs can effectively inhibit biofilm formation and had low cytotoxicity. The S-PCD treatment successfully inhibited microbial reproduction when pasteurized milk was stored at 25 °C and 4 °C. These results provide important insights into the antimicrobial mechanism of S-PCDs and lay the foundation for their application in the food field as a potentially novel bacteriostatic nanomaterial.

摘要

本文研究了亚精胺封端的碳点(S-PCDs)对……的抗菌机制。结果表明,S-PCDs表面存在大量氨基,且具有较高的正电荷(+47.06 mV),其可通过静电相互作用吸附在带负电荷的细菌表面,改变细菌细胞膜的通透性。经S-PCDs处理的……细胞外蛋白质和核酸含量分别比对照组高5.4倍和1.2倍。利用扫描电子显微镜(SEM)和透射电子显微镜(TEM)观察到细菌细胞膜的表面褶皱和缺陷以及细胞内容物的泄漏。代谢氧化调节基因……的表达上调,并诱导细胞内活性氧(ROS)生成,导致细菌氧化应激并最终导致细菌死亡。S-PCDs可有效抑制生物膜形成,且细胞毒性较低。当巴氏杀菌乳在25℃和4℃储存时,S-PCD处理成功抑制了微生物繁殖。这些结果为S-PCDs的抗菌机制提供了重要见解,并为其作为一种潜在的新型抑菌纳米材料在食品领域的应用奠定了基础。

https://cdn.ncbi.nlm.nih.gov/pmc/blobs/cc91/10778379/c121f2b19dec/foods-13-00067-g007.jpg
https://cdn.ncbi.nlm.nih.gov/pmc/blobs/cc91/10778379/f9ec8ad52f58/foods-13-00067-g001.jpg
https://cdn.ncbi.nlm.nih.gov/pmc/blobs/cc91/10778379/ee6ff7b0707c/foods-13-00067-g002.jpg
https://cdn.ncbi.nlm.nih.gov/pmc/blobs/cc91/10778379/787c33d61f91/foods-13-00067-g003.jpg
https://cdn.ncbi.nlm.nih.gov/pmc/blobs/cc91/10778379/408c4eac7a0d/foods-13-00067-g004.jpg
https://cdn.ncbi.nlm.nih.gov/pmc/blobs/cc91/10778379/21592196ca1b/foods-13-00067-g005.jpg
https://cdn.ncbi.nlm.nih.gov/pmc/blobs/cc91/10778379/eb47e7aef092/foods-13-00067-g006.jpg
https://cdn.ncbi.nlm.nih.gov/pmc/blobs/cc91/10778379/c121f2b19dec/foods-13-00067-g007.jpg
https://cdn.ncbi.nlm.nih.gov/pmc/blobs/cc91/10778379/f9ec8ad52f58/foods-13-00067-g001.jpg
https://cdn.ncbi.nlm.nih.gov/pmc/blobs/cc91/10778379/ee6ff7b0707c/foods-13-00067-g002.jpg
https://cdn.ncbi.nlm.nih.gov/pmc/blobs/cc91/10778379/787c33d61f91/foods-13-00067-g003.jpg
https://cdn.ncbi.nlm.nih.gov/pmc/blobs/cc91/10778379/408c4eac7a0d/foods-13-00067-g004.jpg
https://cdn.ncbi.nlm.nih.gov/pmc/blobs/cc91/10778379/21592196ca1b/foods-13-00067-g005.jpg
https://cdn.ncbi.nlm.nih.gov/pmc/blobs/cc91/10778379/eb47e7aef092/foods-13-00067-g006.jpg
https://cdn.ncbi.nlm.nih.gov/pmc/blobs/cc91/10778379/c121f2b19dec/foods-13-00067-g007.jpg

相似文献

1
Antibacterial Activity and Mechanism of Self-Assembly Spermidine-Capped Carbon Dots against .自组装亚精胺封端碳点的抗菌活性及作用机制研究 (原文句子不完整,推测补充完整后的翻译)
Foods. 2023 Dec 23;13(1):67. doi: 10.3390/foods13010067.
2
Synthesizing Carbon Quantum Dots via Hydrothermal Reaction to Produce Efficient Antibacterial and Antibiofilm Nanomaterials.通过水热反应合成碳量子点以制备高效抗菌和抗生物膜纳米材料。
Foods. 2023 Dec 22;13(1):58. doi: 10.3390/foods13010058.
3
Construction and properties of a carbon dots-decorated gelatin-dialdehyde starch hydrogel with pH response release and antibacterial activity.具有 pH 响应释放和抗菌活性的碳点修饰的明胶-戊二醛淀粉水凝胶的构建及性能。
Int J Biol Macromol. 2024 Jan;254(Pt 3):127929. doi: 10.1016/j.ijbiomac.2023.127929. Epub 2023 Nov 14.
4
Antibacterial Effect of Cell-Free Supernatant from L-36 against from Bovine Mastitis.L-36 无细胞上清液对奶牛乳腺炎的抑菌作用。
Molecules. 2022 Nov 7;27(21):7627. doi: 10.3390/molecules27217627.
5
Synergistic antibacterial activity and mechanism of action of nisin/carvacrol combination against Staphylococcus aureus and their application in the infecting pasteurized milk.乳酸链球菌素/香芹酚组合对金黄色葡萄球菌的协同抗菌活性及作用机制及其在感染巴氏奶中的应用。
Food Chem. 2022 Jun 30;380:132009. doi: 10.1016/j.foodchem.2021.132009. Epub 2022 Jan 3.
6
Synthesis of Self-Assembled Spermidine-Carbon Quantum Dots Effective against Multidrug-Resistant Bacteria.自组装 spermidine-碳量子点的合成对多药耐药细菌有效。
Adv Healthc Mater. 2016 Oct;5(19):2545-2554. doi: 10.1002/adhm.201600297. Epub 2016 Jul 22.
7
Antibacterial activity and action target of phenyllactic acid against Staphylococcus aureus and its application in skim milk and cheese.对苯乳酸对金黄色葡萄球菌的抑菌活性及其作用靶位和在脱脂乳及干酪中的应用。
J Dairy Sci. 2022 Nov;105(12):9463-9475. doi: 10.3168/jds.2022-22262. Epub 2022 Oct 19.
8
Super-Cationic Carbon Quantum Dots Synthesized from Spermidine as an Eye Drop Formulation for Topical Treatment of Bacterial Keratitis.由 spermidine 合成的超阳离子碳量子点作为眼药水制剂用于治疗细菌性角膜炎的局部治疗。
ACS Nano. 2017 Jul 25;11(7):6703-6716. doi: 10.1021/acsnano.7b01023. Epub 2017 Jul 5.
9
Preparations of antibacterial yellow-green-fluorescent carbon dots and carbon dots-lysozyme complex and their applications in bacterial imaging and bacteria/biofilm inhibition/clearance.抗菌黄绿荧光碳点及碳点-溶菌酶复合物的制备及其在细菌成像和细菌/生物膜抑制/清除中的应用。
Int J Biol Macromol. 2023 Mar 15;231:123303. doi: 10.1016/j.ijbiomac.2023.123303. Epub 2023 Jan 16.
10
Nitrogen-doped carbon quantum dots as an antimicrobial agent against Staphylococcus for the treatment of infected wounds.氮掺杂碳量子点作为一种抗金黄色葡萄球菌的抗菌剂,用于治疗感染性伤口。
Colloids Surf B Biointerfaces. 2019 Jul 1;179:17-27. doi: 10.1016/j.colsurfb.2019.03.042. Epub 2019 Mar 19.

引用本文的文献

1
Research progress on the preparation, performance, mechanisms, and applications of carbon nanomaterials against Gram-negative bacteria.碳纳米材料抗革兰氏阴性菌的制备、性能、作用机制及应用研究进展
RSC Adv. 2025 Jun 30;15(28):22180-22201. doi: 10.1039/d5ra01704a.
2
Antibacterial Activity and Antifungal Activity of Monomeric Alkaloids.单体生物碱的抗菌活性和抗真菌活性。
Toxins (Basel). 2024 Nov 12;16(11):489. doi: 10.3390/toxins16110489.
3
Photodynamic Antibacterial Therapy of Gallic Acid-Derived Carbon-Based Nanoparticles (GACNPs): Synthesis, Characterization, and Hydrogel Formulation.

本文引用的文献

1
Engineering efficient artificial nanozyme based on chitosan grafted Fe-doped-carbon dots for bacteria biofilm eradication.基于壳聚糖接枝铁掺杂碳点构建高效人工纳米酶用于根除细菌生物膜
J Hazard Mater. 2022 Aug 5;435:128996. doi: 10.1016/j.jhazmat.2022.128996. Epub 2022 Apr 22.
2
Synergistic antibacterial activity and mechanism of action of nisin/carvacrol combination against Staphylococcus aureus and their application in the infecting pasteurized milk.乳酸链球菌素/香芹酚组合对金黄色葡萄球菌的协同抗菌活性及作用机制及其在感染巴氏奶中的应用。
Food Chem. 2022 Jun 30;380:132009. doi: 10.1016/j.foodchem.2021.132009. Epub 2022 Jan 3.
3
没食子酸衍生的碳基纳米颗粒(GACNPs)的光动力抗菌疗法:合成、表征及水凝胶制剂
Pharmaceutics. 2024 Feb 9;16(2):254. doi: 10.3390/pharmaceutics16020254.
Cellular antioxidant potential and inhibition of foodborne pathogens by a sesquiterpene ilimaquinone in cold storaged ground chicken and under temperature-abuse condition.
冷储鸡肉中倍半萜烯伊莱马醌的细胞抗氧化潜力及其对食源性病原体的抑制作用和在温度滥用条件下。
Food Chem. 2022 Mar 30;373(Pt A):131392. doi: 10.1016/j.foodchem.2021.131392. Epub 2021 Oct 13.
4
Antibacterial chitosan composite films with food-inspired carbon spheres immobilized AgNPs.载银纳米粒子的食物灵感型碳球固定化壳聚糖抗菌复合膜。
Food Chem. 2021 Nov 30;363:130342. doi: 10.1016/j.foodchem.2021.130342. Epub 2021 Jun 9.
5
Functionalized Silver Nanocapsules with Improved Antibacterial Activity Using Silica Shells Modified with Quaternary Ammonium Polyethyleneimine as a Bacterial Cell-Targeting Agent.使用季铵化聚乙烯亚胺修饰的二氧化硅壳作为细菌细胞靶向剂制备具有增强抗菌活性的功能化银纳米胶囊
J Agric Food Chem. 2021 Jun 16;69(23):6485-6494. doi: 10.1021/acs.jafc.1c01930. Epub 2021 Jun 2.
6
Preparation and photodynamic bactericidal effects of curcumin-β-cyclodextrin complex.姜黄素-β-环糊精包合物的制备及其光动力杀菌效果。
Food Chem. 2021 Nov 1;361:130117. doi: 10.1016/j.foodchem.2021.130117. Epub 2021 May 26.
7
Antibacterial activity of positively charged carbon quantum dots without detectable resistance for wound healing with mixed bacteria infection.正电荷碳量子点在混合细菌感染的伤口愈合中具有抗菌活性,且无耐药性。
Mater Sci Eng C Mater Biol Appl. 2021 Apr;123:111971. doi: 10.1016/j.msec.2021.111971. Epub 2021 Feb 18.
8
Synthesis, Structure Characterization, and Antioxidant and Antibacterial Activity Study of Iso-orientin-Zinc Complex.异荭草素-锌配合物的合成、结构表征及其抗氧化和抗菌活性研究
J Agric Food Chem. 2021 Apr 7;69(13):3952-3964. doi: 10.1021/acs.jafc.0c06337. Epub 2021 Mar 25.
9
Antimicrobial mechanism of alkyl gallates against Escherichia coli and Staphylococcus aureus and its combined effect with electrospun nanofibers on Chinese Taihu icefish preservation.烷基没食子酸酯对大肠杆菌和金黄色葡萄球菌的抗菌机制及其与静电纺纳米纤维联合对中华鱘保鲜的效果。
Food Chem. 2021 Jun 1;346:128949. doi: 10.1016/j.foodchem.2020.128949. Epub 2020 Dec 27.
10
Carbon dots-releasing hydrogels with antibacterial activity, high biocompatibility, and fluorescence performance as candidate materials for wound healing.具有抗菌活性、生物相容性好和荧光性能的碳点释放水凝胶,可用作伤口愈合的候选材料。
J Hazard Mater. 2021 Mar 15;406:124330. doi: 10.1016/j.jhazmat.2020.124330. Epub 2020 Oct 20.