Suppr超能文献

痘病毒感染 BALB/c 和 C57BL/6 小鼠后脾树突状细胞 1 型和 2 型亚群的差异激活。

Differential Activation of Splenic cDC1 and cDC2 Cell Subsets following Poxvirus Infection of BALB/c and C57BL/6 Mice.

机构信息

Department of Preclinical Sciences, Institute of Veterinary Medicine, Warsaw University of Life Sciences-SGGW, 02-786 Warsaw, Poland.

Center for Integrative Mammalian Research, Ross University School of Veterinary Medicine, Basseterre P.O. Box 334, Saint Kitts and Nevis.

出版信息

Cells. 2023 Dec 20;13(1):13. doi: 10.3390/cells13010013.

Abstract

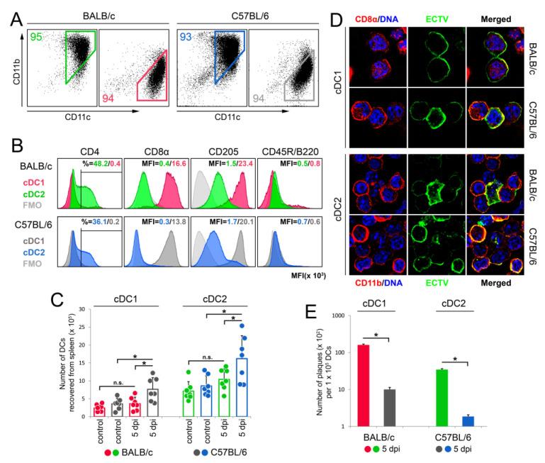
Conventional dendritic cells (cDCs) are innate immune cells that play a pivotal role in inducing antiviral adaptive immune responses due to their extraordinary ability to prime and polarize naïve T cells into different effector T helper (Th) subsets. The two major subpopulations of cDCs, cDC1 (CD8α in mice and CD141 in human) and cDC2 (CD11b in mice and CD1c in human), can preferentially polarize T cells toward a Th1 and Th2 phenotype, respectively. During infection with ectromelia virus (ECTV), an orthopoxvirus from the family, the timing and activation of an appropriate Th immune response contributes to the resistance (Th1) or susceptibility (Th2) of inbred mouse strains to the lethal form of mousepox. Due to the high plasticity and diverse properties of cDC subpopulations in regulating the quality of a specific immune response, in the present study we compared the ability of splenic cDC1 and cDC2 originating from different ECTV-infected mouse strains to mature, activate, and polarize the Th immune response during mousepox. Our results demonstrated that during early stages of mousepox, both cDC subsets from resistant C57BL/6 and susceptible BALB/c mice were activated upon in vivo ECTV infection. These cells exhibited elevated levels of surface MHC class I and II, and co-stimulatory molecules and showed enhanced potential to produce cytokines. However, both cDC subsets from BALB/c mice displayed a higher maturation status than that of their counterparts from C57BL/6 mice. Despite their higher activation status, cDC1 and cDC2 from susceptible mice produced low amounts of Th1-polarizing cytokines, including IL-12 and IFN-γ, and the ability of these cells to stimulate the proliferation and Th1 polarization of allogeneic CD4 T cells was severely compromised. In contrast, both cDC subsets from resistant mice produced significant amounts of Th1-polarizing cytokines and demonstrated greater capability in differentiating allogeneic T cells into Th1 cells compared to cDCs from BALB/c mice. Collectively, our results indicate that in the early stages of mousepox, splenic cDC subpopulations from the resistant mouse strain can better elicit a Th1 cell-mediated response than the susceptible strain can, probably contributing to the induction of the protective immune responses necessary for the control of virus dissemination and for survival from ECTV challenge.

摘要

常规树突状细胞(cDCs)是先天免疫细胞,由于其非凡的能力,可以将幼稚 T 细胞诱导为不同的效应性辅助性 T 细胞(Th)亚群,因此在诱导抗病毒适应性免疫反应中发挥着关键作用。cDCs 的两个主要亚群,cDC1(小鼠中的 CD8α和人源中的 CD141)和 cDC2(小鼠中的 CD11b 和人源中的 CD1c),分别能够将 T 细胞优先极化成为 Th1 和 Th2 表型。在感染正痘病毒属的细毛病毒(ECTV)时,适当的 Th 免疫反应的时机和激活有助于决定近交系小鼠对致死性鼠痘的抵抗力(Th1)或易感性(Th2)。由于 cDC 亚群在调节特定免疫反应的质量方面具有高度的可塑性和多样性,因此在本研究中,我们比较了来自不同 ECTV 感染的小鼠的脾 cDC1 和 cDC2 成熟、激活和极化 Th 免疫反应的能力。我们的结果表明,在鼠痘的早期阶段,来自抗性 C57BL/6 和易感 BALB/c 小鼠的两种 cDC 亚群在体内 ECTV 感染后均被激活。这些细胞表面 MHC Ⅰ类和Ⅱ类分子以及共刺激分子水平升高,并显示出增强的细胞因子产生能力。然而,来自 BALB/c 小鼠的两种 cDC 亚群的成熟状态均高于来自 C57BL/6 小鼠的 cDC 亚群。尽管其激活状态较高,但来自易感小鼠的 cDC1 和 cDC2 产生的 Th1 极化细胞因子(包括 IL-12 和 IFN-γ)量较低,并且这些细胞刺激同种异体 CD4 T 细胞增殖和 Th1 极化的能力严重受损。相比之下,来自抗性小鼠的两种 cDC 亚群均产生大量 Th1 极化细胞因子,并且与来自 BALB/c 小鼠的 cDC 相比,其将同种异体 T 细胞分化为 Th1 细胞的能力更强。总之,我们的结果表明,在鼠痘的早期阶段,来自抗性小鼠的脾 cDC 亚群比易感小鼠的脾 cDC 亚群能够更好地引发 Th1 细胞介导的反应,这可能有助于诱导控制病毒传播和生存所必需的保护性免疫反应来自 ECTV 的挑战。

https://cdn.ncbi.nlm.nih.gov/pmc/blobs/cde4/10778474/3030e593cf10/cells-13-00013-g001.jpg

文献检索

告别复杂PubMed语法,用中文像聊天一样搜索,搜遍4000万医学文献。AI智能推荐,让科研检索更轻松。

立即免费搜索

文件翻译

保留排版,准确专业,支持PDF/Word/PPT等文件格式,支持 12+语言互译。

免费翻译文档

深度研究

AI帮你快速写综述,25分钟生成高质量综述,智能提取关键信息,辅助科研写作。

立即免费体验