Suppr超能文献

人类卵子发生/卵泡发生过程中基因表达动态概述。

Overview of Gene Expression Dynamics during Human Oogenesis/Folliculogenesis.

机构信息

Université Bourgogne Franche-Comté-Equipe Génétique des Anomalies du Développement (GAD) INSERM UMR1231, 2 Rue Angélique Ducoudray, F-21000 Dijon, France.

Faculty of Medicine, Inserm 1016, Université de Paris Cité, F-75014 Paris, France.

出版信息

Int J Mol Sci. 2023 Dec 19;25(1):33. doi: 10.3390/ijms25010033.

Abstract

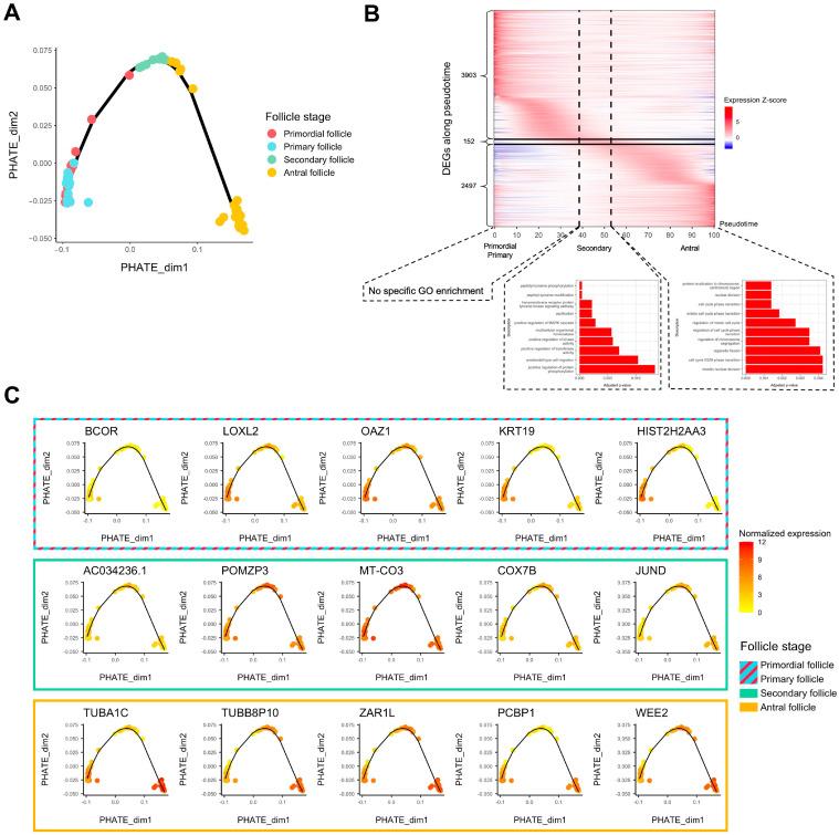
The oocyte transcriptome follows a tightly controlled dynamic that leads the oocyte to grow and mature. This succession of distinct transcriptional states determines embryonic development prior to embryonic genome activation. However, these oocyte maternal mRNA regulatory events have yet to be decoded in humans. We reanalyzed human single-oocyte RNA-seq datasets previously published in the literature to decrypt the transcriptomic reshuffles ensuring that the oocyte is fully competent. We applied trajectory analysis (pseudotime) and a meta-analysis and uncovered the fundamental transcriptomic requirements of the oocyte at any moment of oogenesis until reaching the metaphase II stage (MII). We identified a bunch of genes showing significant variation in expression from primordial-to-antral follicle oocyte development and characterized their temporal regulation and their biological relevance. We also revealed the selective regulation of specific transcripts during the germinal vesicle-to-MII transition. Transcripts associated with energy production and mitochondrial functions were extensively downregulated, while those associated with cytoplasmic translation, histone modification, meiotic processes, and RNA processes were conserved. From the genes identified in this study, some appeared as sensitive to environmental factors such as maternal age, polycystic ovary syndrome, cryoconservation, and in vitro maturation. In the future, the atlas of transcriptomic changes described in this study will enable more precise identification of the transcripts responsible for follicular growth and oocyte maturation failures.

摘要

卵母细胞转录组遵循严格控制的动态变化,使卵母细胞生长和成熟。这种独特的转录状态的连续变化决定了胚胎基因组激活前的胚胎发育。然而,这些卵母细胞母体 mRNA 调节事件在人类中尚未被解码。我们重新分析了之前在文献中发表的人类单细胞 RNA-seq 数据集,以解密确保卵母细胞完全成熟的转录组重排。我们应用轨迹分析(伪时间)和荟萃分析,揭示了卵母细胞在生殖发生的任何时刻的基本转录组要求,直到达到中期 II 阶段 (MII)。我们确定了一大类基因在原始到腔前卵泡卵母细胞发育过程中表达显著变化,并对其时空调节及其生物学相关性进行了特征描述。我们还揭示了在生发泡到 MII 转换过程中特定转录本的选择性调节。与能量产生和线粒体功能相关的转录物广泛下调,而与细胞质翻译、组蛋白修饰、减数分裂过程和 RNA 过程相关的转录物则被保守。从本研究中鉴定的基因中,有一些似乎对环境因素如母体年龄、多囊卵巢综合征、冷冻保存和体外成熟敏感。将来,本研究中描述的转录组变化图谱将能够更精确地识别负责卵泡生长和卵母细胞成熟失败的转录物。

https://cdn.ncbi.nlm.nih.gov/pmc/blobs/cbb5/10778858/c5459c5573d0/ijms-25-00033-g001.jpg

文献检索

告别复杂PubMed语法,用中文像聊天一样搜索,搜遍4000万医学文献。AI智能推荐,让科研检索更轻松。

立即免费搜索

文件翻译

保留排版,准确专业,支持PDF/Word/PPT等文件格式,支持 12+语言互译。

免费翻译文档

深度研究

AI帮你快速写综述,25分钟生成高质量综述,智能提取关键信息,辅助科研写作。

立即免费体验