Institute of Food Crops, Key Laboratory of Jiangsu Province for Agrobiology, East China Branch of National Center of Technology Innovation for Saline-Alkali Tolerant Rice, Jiangsu Academy of Agricultural Science, Nanjing 210014, China.
Zhongshan Biological Breeding Laboratory, Nanjing 210014, China.
Int J Mol Sci. 2024 Jan 2;25(1):589. doi: 10.3390/ijms25010589.
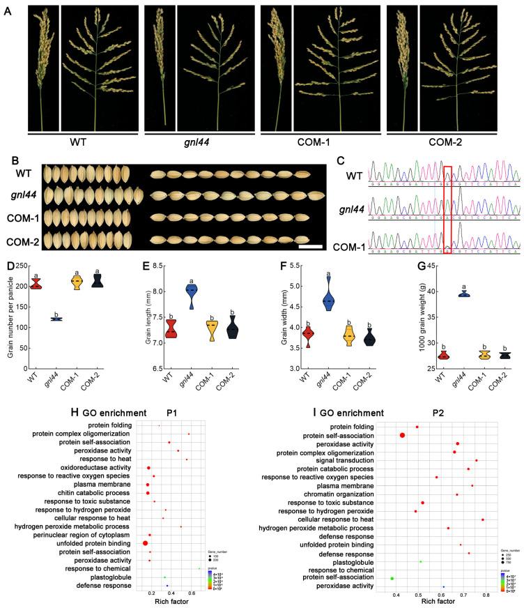
Grain size in rice ( L.) shapes yield and quality, but the underlying molecular mechanism is not fully understood. We functionally characterized (), encoding a RING-type protein that localizes to the cytoplasm. The mutant has fewer but enlarged grains compared to the wild type. is mainly expressed in panicles and developing grains. Grain chalkiness was higher in the mutant than in the wild type, short-chain amylopectin content was lower, middle-chain amylopectin content was higher, and appearance quality was worse. The amylose content and gel consistency of were lower, and protein content was higher compared to the wild type. Rapid Visco Analyzer results showed that the texture of cooked rice changed, and that the taste value of was lower, making the eating and cooking quality of worse than that of the wild type. We used , , and monogenic and two-gene near-isogenic lines to study the effects of different combinations of genes affecting grain size on rice quality-related traits. Our results revealed additive effects for these three genes on grain quality. These findings enrich the genetic resources available for rice breeders.
稻米的粒形影响产量和品质,但其中的分子机制尚不完全清楚。我们对编码一个定位于细胞质的 RING 型蛋白的 () 进行了功能表征。与野生型相比, 突变体的粒数较少,但粒径较大。 主要在穗部和发育中的籽粒中表达。与野生型相比, 突变体的垩白度更高,短链直链淀粉含量更低,中链直链淀粉含量更高,外观品质更差。与野生型相比, 的直链淀粉含量和凝胶稠度较低,蛋白质含量较高。快速黏度分析仪结果表明, 蒸煮后米饭的质地发生了变化, 的口感值较低,使 的食用和烹饪品质劣于野生型。我们使用单基因和双基因近等基因系研究了不同粒形基因组合对稻米品质相关性状的影响。我们的结果表明,这三个基因对粒形具有累加效应。这些发现丰富了水稻育种者可用的遗传资源。