Suppr超能文献

使用NS14490评估α7烟碱型乙酰胆碱受体作为心脏修复相关过程的成像标志物。

Assessment of the alpha 7 nicotinic acetylcholine receptor as an imaging marker of cardiac repair-associated processes using NS14490.

作者信息

Reid Victoria J M, McLoughlin Wesley K X, Pandya Kalyani, Stott Holly, Iškauskienė Monika, Šačkus Algirdas, Marti Judit A, Kurian Dominic, Wishart Thomas M, Lucatelli Christophe, Peters Dan, Gray Gillian A, Baker Andrew H, Newby David E, Hadoke Patrick W F, Tavares Adriana A S, MacAskill Mark G

机构信息

Centre for Cardiovascular Science, The University of Edinburgh, Edinburgh, UK.

Edinburgh Imaging, The University of Edinburgh, Edinburgh, UK.

出版信息

EJNMMI Res. 2024 Jan 11;14(1):7. doi: 10.1186/s13550-023-01058-2.

Abstract

BACKGROUND

Cardiac repair and remodeling following myocardial infarction (MI) is a multifactorial process involving pro-reparative inflammation, angiogenesis and fibrosis. Noninvasive imaging using a radiotracer targeting these processes could be used to elucidate cardiac wound healing mechanisms. The alpha7 nicotinic acetylcholine receptor (ɑ7nAChR) stimulates pro-reparative macrophage activity and angiogenesis, making it a potential imaging biomarker in this context. We investigated this by assessing in vitro cellular expression of ɑ7nAChR, and by using a tritiated version of the PET radiotracer [F]NS14490 in tissue autoradiography studies.

RESULTS

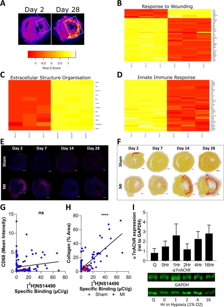
ɑ7nAChR expression in human monocyte-derived macrophages and vascular cells showed the highest relative expression was within macrophages, but only endothelial cells exhibited a proliferation and hypoxia-driven increase in expression. Using a mouse model of inflammatory angiogenesis following sponge implantation, specific binding of [H]NS14490 increased from 3.6 ± 0.2 µCi/g at day 3 post-implantation to 4.9 ± 0.2 µCi/g at day 7 (n = 4, P < 0.01), followed by a reduction at days 14 and 21. This peak matched the onset of vessel formation, macrophage infiltration and sponge fibrovascular encapsulation. In a rat MI model, specific binding of [H]NS14490 was low in sham and remote MI myocardium. Specific binding within the infarct increased from day 14 post-MI (33.8 ± 14.1 µCi/g, P ≤ 0.01 versus sham), peaking at day 28 (48.9 ± 5.1 µCi/g, P ≤ 0.0001 versus sham). Histological and proteomic profiling of ɑ7nAChR positive tissue revealed strong associations between ɑ7nAChR and extracellular matrix deposition, and rat cardiac fibroblasts expressed ɑ7nAChR protein under normoxic and hypoxic conditions.

CONCLUSION

ɑ7nAChR is highly expressed in human macrophages and showed proliferation and hypoxia-driven expression in human endothelial cells. While NS14490 imaging displays a pattern that coincides with vessel formation, macrophage infiltration and fibrovascular encapsulation in the sponge model, this is not the case in the MI model where the ɑ7nAChR imaging signal was strongly associated with extracellular matrix deposition which could be explained by ɑ7nAChR expression in fibroblasts. Overall, these findings support the involvement of ɑ7nAChR across several processes central to cardiac repair, with fibrosis most closely associated with ɑ7nAChR following MI.

摘要

背景

心肌梗死(MI)后的心脏修复和重塑是一个多因素过程,涉及促修复性炎症、血管生成和纤维化。使用针对这些过程的放射性示踪剂进行无创成像可用于阐明心脏伤口愈合机制。α7烟碱型乙酰胆碱受体(ɑ7nAChR)可刺激促修复性巨噬细胞活性和血管生成,使其成为这方面潜在的成像生物标志物。我们通过评估ɑ7nAChR的体外细胞表达以及在组织放射自显影研究中使用PET放射性示踪剂[F]NS14490的氚化版本对此进行了研究。

结果

人类单核细胞衍生的巨噬细胞和血管细胞中的ɑ7nAChR表达显示,相对表达最高的是巨噬细胞,但只有内皮细胞表现出增殖和缺氧驱动的表达增加。使用海绵植入后炎症血管生成的小鼠模型,[H]NS14490的特异性结合从植入后第3天的3.6±0.2μCi/g增加到第7天的4.9±0.2μCi/g(n = 4,P < 0.01),随后在第14天和第21天下降。这个峰值与血管形成、巨噬细胞浸润和海绵纤维血管包封的开始相匹配。在大鼠MI模型中,假手术和远隔MI心肌中的[H]NS14490特异性结合较低。梗死区内的特异性结合从MI后第14天开始增加(33.8±14.1μCi/g,与假手术组相比P≤0.01),在第28天达到峰值(48.9±5.1μCi/g,与假手术组相比P≤0.0001)。ɑ7nAChR阳性组织的组织学和蛋白质组学分析显示,ɑ7nAChR与细胞外基质沉积之间有很强的关联,并且大鼠心脏成纤维细胞在常氧和缺氧条件下都表达ɑ7nAChR蛋白。

结论

ɑ7nAChR在人类巨噬细胞中高度表达,并在人类内皮细胞中表现出增殖和缺氧驱动的表达。虽然NS14490成像显示出与海绵模型中的血管形成、巨噬细胞浸润和纤维血管包封相吻合的模式,但在MI模型中并非如此,在MI模型中ɑ7nAChR成像信号与细胞外基质沉积密切相关,这可以用成纤维细胞中ɑ7nAChR的表达来解释。总体而言,这些发现支持ɑ7nAChR参与了心脏修复的几个核心过程,在MI后,纤维化与ɑ7nAChR的关联最为密切。

https://cdn.ncbi.nlm.nih.gov/pmc/blobs/d207/10784260/d871c88ac6e8/13550_2023_1058_Fig1_HTML.jpg

文献AI研究员

20分钟写一篇综述,助力文献阅读效率提升50倍。

立即体验

用中文搜PubMed

大模型驱动的PubMed中文搜索引擎

马上搜索

文档翻译

学术文献翻译模型,支持多种主流文档格式。

立即体验