Suppr超能文献

CEP55作为骨肉瘤的诊断标志物基因,触发JAK2-STAT3-MMPs轴。

CEP55, serving as a diagnostic marker gene for osteosarcoma, triggers the JAK2-STAT3-MMPs axis.

作者信息

Yan Yiqun, He Junyan, Cheng Wendan

机构信息

Department of Orthopedics.

Institute of Orthopedics, Research Center for Translational Medicine, The Second Affiliated Hospital of Anhui Medical University, Hefei, Anhui province, People's Republic of China.

出版信息

Ann Med Surg (Lond). 2023 Nov 7;86(1):190-198. doi: 10.1097/MS9.0000000000001491. eCollection 2024 Jan.

Abstract

BACKGROUND

Osteosarcoma (OS) stands as the prevailing form of primary bone cancer in clinical practice. Lack of effective treatment options and an overall poor prognosis are caused by the disease's exceptionally rare occurrence and unclear rationale.

OBJECTIVE

This study's goal is to determine diagnostic marker genes involved in the progression of OS and investigate related pathways and mechanisms with the purpose of offering effective methods for OS diagnostics and therapy.

METHODS

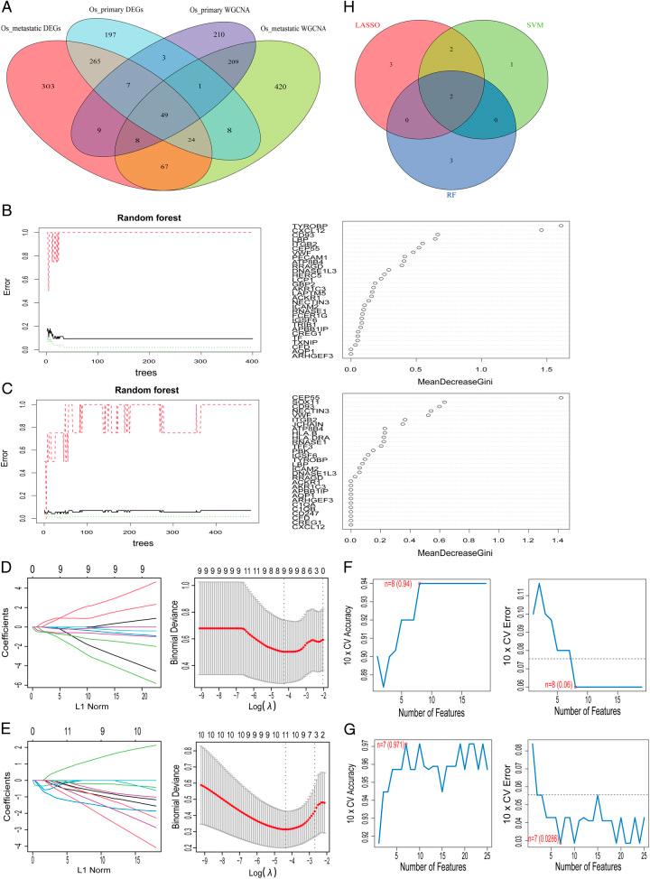
The Gene Expression Omnibus database provided the gene microarray data. Core genes were identified through differential expression analysis and WGCNA. Three techniques for machine learning, random forest, least absolute shrinkage and selection operator regression, and support vector machine recursive feature elimination, were used to further screen the core genes and obtain diagnostic marker genes for OS. The specificity and sensitivity of the diagnostic marker genes for OS diagnosis were evaluated using receiver operating characteristic curves. Western blotting analysis was used for preliminary validation of the diagnostic marker genes and their related pathways.

RESULTS

Two diagnostic marker genes were identified through screening, including CEP55 and VWF. Receiver operating characteristic curves have been utilized to assess the diagnostic and therapeutic effects of CEP55 and VWF on OS. Western blotting analysis preliminarily validated the overexpression of CEP55 in OS and its capacity to control MMP2 and MMP9 levels by activating the JAK2/STAT3 signaling pathway.

CONCLUSION

At the first time, this research shows that CEP55 and VWF are more powerful diagnostic and predictive indicators for OS. CEP55 holds the capacity to activate the JAK2/STAT3 signaling pathway and modulate MMP2 and MMP9 levels, thereby positioning it as a promising target in OS treatment.

摘要

背景

骨肉瘤(OS)是临床实践中原发性骨癌的主要形式。该疾病极为罕见且发病机制不明,导致缺乏有效的治疗选择且总体预后较差。

目的

本研究旨在确定参与骨肉瘤进展的诊断标志物基因,并研究相关途径和机制,为骨肉瘤的诊断和治疗提供有效方法。

方法

通过基因表达综合数据库获取基因芯片数据。通过差异表达分析和加权基因共表达网络分析(WGCNA)确定核心基因。使用随机森林、最小绝对收缩和选择算子回归以及支持向量机递归特征消除这三种机器学习技术进一步筛选核心基因,以获得骨肉瘤的诊断标志物基因。使用受试者工作特征曲线评估诊断标志物基因对骨肉瘤诊断的特异性和敏感性。采用蛋白质免疫印迹分析对诊断标志物基因及其相关途径进行初步验证。

结果

通过筛选确定了两个诊断标志物基因,即中心体蛋白55(CEP55)和血管性血友病因子(VWF)。已利用受试者工作特征曲线评估CEP55和VWF对骨肉瘤的诊断和治疗效果。蛋白质免疫印迹分析初步验证了CEP55在骨肉瘤中的过表达及其通过激活JAK2/STAT3信号通路控制基质金属蛋白酶2(MMP2)和基质金属蛋白酶9(MMP9)水平的能力。

结论

本研究首次表明,CEP55和VWF是骨肉瘤更强大的诊断和预测指标。CEP55具有激活JAK2/STAT3信号通路并调节MMP2和MMP9水平的能力,因此有望成为骨肉瘤治疗的靶点。

https://cdn.ncbi.nlm.nih.gov/pmc/blobs/438d/10783210/6d8f6bf00348/ms9-86-190-g001.jpg

文献检索

告别复杂PubMed语法,用中文像聊天一样搜索,搜遍4000万医学文献。AI智能推荐,让科研检索更轻松。

立即免费搜索

文件翻译

保留排版,准确专业,支持PDF/Word/PPT等文件格式,支持 12+语言互译。

免费翻译文档

深度研究

AI帮你快速写综述,25分钟生成高质量综述,智能提取关键信息,辅助科研写作。

立即免费体验