Suppr超能文献

芪地糖肾颗粒减轻糖尿病肾病足细胞损伤:一项网络药理学研究及体内外实验验证

QiDiTangShen granules alleviates diabetic nephropathy podocyte injury: A network pharmacology study and experimental validation in vivo and vitro.

作者信息

Gao Fei, Zhou Ying, Yu Borui, Xie Huidi, Shi Yang, Zhang Xianhui, Liu Hongfang

机构信息

Key Laboratory of Chinese Internal Medicine of Ministry of Education and Beijing, Dongzhimen Hospital Affiliated to Beijing University of Chinese Medicine, Beijing, 100700, China.

Department of Endocrinology and Nephrology, Renal Research Institute of Beijing University of Chinese Medicine, Dongzhimen Hospital Affiliated to Beijing University of Chinese Medicine, Beijing, 100700, China.

出版信息

Heliyon. 2023 Dec 10;10(1):e23535. doi: 10.1016/j.heliyon.2023.e23535. eCollection 2024 Jan 15.

Abstract

BACKGROUND

QiDiTangShen granules (QDTS), a traditional Chinese medicine (TCM) compound prescription, have remarkable efficacy in diabetic nephropathy (DN) patients, and their pharmacological mechanism needs further exploration.

METHODS

According to the active ingredients and targets of the QDTS in the TCMSP database, the network pharmacology of QDTS was investigated. The potential active ingredients were chosen based on the oral bioavailability and the drug similarity index. At the same time, targets for DN-related disease were obtained from GeneCards, OMIM, PharmGKB, TTD, and DrugBank. The TCM-component-target network and the protein-protein interaction (PPI) network were constructed with the Cytoscape and STRING platforms, respectively, and then the core targets of DN were selected with CytoNCA. GO and KEGG enrichment analysis using R software. Molecular docking to identify the core targets of QDTS for DN. In vivo, db/db mice were treated as DN models, and the urine microalbuminuria, the pathological changes in the kidney and the protein expression levels of p-PI3K, p-Akt, JUN, nephrin and synaptopodin were detected by immunohistochemistry, immunofluorescence method and Western blotting. After QDTS was used in vitro, the protein expression of mouse podocyte clone-5 (MPC5) cells was detected by immunohistochemistry, immunofluorescence and Western blot.

RESULTS

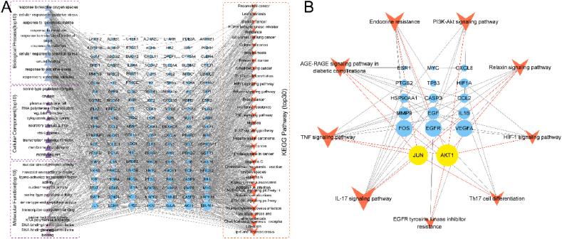
Through network pharmacology analysis, 153 potential targets for DN in QDTS were identified, 19 of which were significant. The KEGG enrichment analysis indicated that QDTS might have therapeutic effects on IL-17, TNF, AGE-RAGE, PI3K-Akt, HIF-1, and EGFR through interfering with Akt1 and JUN. The main active ingredients in QDTS are , , and . Both in vivo and in vitro studies showed that QDTS could decrease the urine microalbuminuria and renal pathology of db/db mice, and alleviate podocyte injuries through the PI3K/Akt signaling pathway.

CONCLUSION

Through network pharmacology, in vivo and in vitro experiments, QDTS has been shown to improve the urine microalbuminuria and renal pathology in DN, and to reduce podocyte damage via the PI3K/Akt pathway.

摘要

背景

芪地糖肾颗粒(QDTS)是一种中药复方制剂,对糖尿病肾病(DN)患者具有显著疗效,其药理机制有待进一步探索。

方法

根据中药系统药理学数据库(TCMSP)中芪地糖肾颗粒的活性成分和靶点,研究芪地糖肾颗粒的网络药理学。基于口服生物利用度和药物相似性指数选择潜在活性成分。同时,从基因卡片(GeneCards)、在线人类孟德尔遗传数据库(OMIM)、药物基因组学知识库(PharmGKB)、治疗靶点数据库(TTD)和药物银行(DrugBank)获取糖尿病肾病相关疾病的靶点。分别利用Cytoscape和STRING平台构建中药-成分-靶点网络和蛋白质-蛋白质相互作用(PPI)网络,然后用CytoNCA选择糖尿病肾病的核心靶点。使用R软件进行基因本体(GO)和京都基因与基因组百科全书(KEGG)富集分析。通过分子对接确定芪地糖肾颗粒治疗糖尿病肾病的核心靶点。在体内,将db/db小鼠作为糖尿病肾病模型,通过免疫组织化学、免疫荧光法和蛋白质免疫印迹法检测尿微量白蛋白、肾脏病理变化以及磷酸化磷脂酰肌醇-3激酶(p-PI3K)、磷酸化蛋白激酶B(p-Akt)、原癌基因蛋白(JUN)、nephrin和突触足蛋白的蛋白表达水平。在体外使用芪地糖肾颗粒后,通过免疫组织化学、免疫荧光和蛋白质免疫印迹法检测小鼠足细胞克隆-5(MPC5)细胞的蛋白表达。

结果

通过网络药理学分析,确定芪地糖肾颗粒中153个糖尿病肾病潜在靶点,其中19个具有显著性。KEGG富集分析表明,芪地糖肾颗粒可能通过干扰Akt1和JUN对白细胞介素-17(IL-17)、肿瘤坏死因子(TNF)、晚期糖基化终末产物受体(AGE-RAGE)、磷脂酰肌醇-3激酶-蛋白激酶B(PI3K-Akt)、缺氧诱导因子-1(HIF-1)和表皮生长因子受体(EGFR)产生治疗作用。芪地糖肾颗粒中的主要活性成分是 、 、 和 。体内和体外研究均表明,芪地糖肾颗粒可降低db/db小鼠的尿微量白蛋白和肾脏病理损伤,并通过PI3K/Akt信号通路减轻足细胞损伤。

结论

通过网络药理学、体内和体外实验表明,芪地糖肾颗粒可改善糖尿病肾病患者的尿微量白蛋白和肾脏病理损伤,并通过PI3K/Akt途径减轻足细胞损伤。

https://cdn.ncbi.nlm.nih.gov/pmc/blobs/2d2b/10784173/ad40aa03247e/gr1.jpg

文献AI研究员

20分钟写一篇综述,助力文献阅读效率提升50倍。

立即体验

用中文搜PubMed

大模型驱动的PubMed中文搜索引擎

马上搜索

文档翻译

学术文献翻译模型,支持多种主流文档格式。

立即体验