Department of Oral Implantology, Nanjing Stomatological Hospital, Affiliated Hospital of Medical School, Research Institute of Stomatology, Nanjing University, Nanjing, 210008, People's Republic of China.
Department of Stomatology, the 964 Hospital, Changchun, Jilin, People's Republic of China.
Int J Nanomedicine. 2024 Jan 11;19:263-280. doi: 10.2147/IJN.S438359. eCollection 2024.
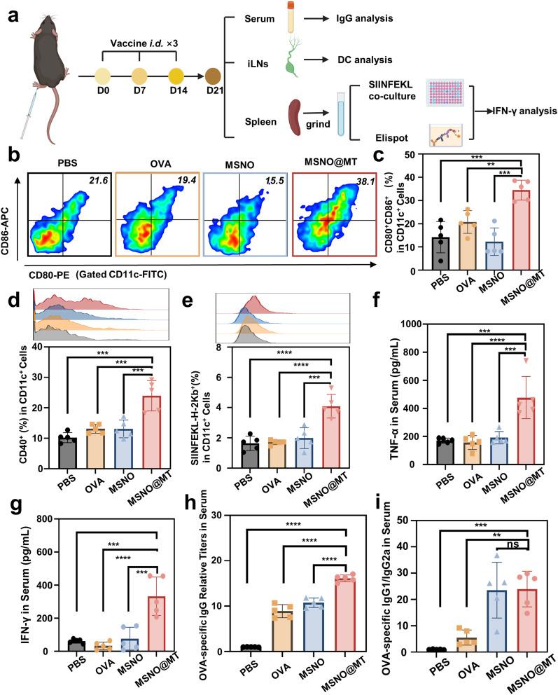
Nanovaccines have emerged as a promising vaccination strategy, exhibiting their capacity to deliver antigens and adjuvants to elicit specific immune responses. Despite this potential, optimizing the design and delivery of nanovaccines remains a challenge.
In this study, we engineered a dendritic mesoporous silica-based nanocarrier enveloped in a metal-phenolic network (MPN) layer containing divalent manganese ions and tannic acid (MSN@MT). This nanocarrier was tailored for antigen loading to serve as a nanovaccine, aiming to activate the cyclic GMP-AMP synthase-stimulator of interferon genes (cGAS-STING) pathway in dendritic cells (DCs). Our experimental approach encompassed both cellular assays and mouse immunizations, allowing a comprehensive evaluation of the nanovaccine's impact on DC activation and its influence on the generation of antigen-specific T-cell responses.
MSN@MT demonstrated a remarkable enhancement in humoral and cellular immune responses in mice compared to control groups. This highlights the potential of MSN@MT to effectively trigger the cGAS-STING pathway in DCs, resulting in robust immune responses.
Our study introduces MSN@MT, a unique nanocarrier incorporating divalent manganese ions and tannic acid, showcasing its exceptional ability to amplify immune responses by activating the cGAS-STING pathway in DCs. This innovation signifies a stride in refining nanovaccine design for potent immune activation.
纳米疫苗作为一种有前途的疫苗接种策略已经出现,其能够将抗原和佐剂递送到引发特异性免疫反应的能力。尽管有这种潜力,但优化纳米疫苗的设计和递送仍然是一个挑战。
在这项研究中,我们设计了一种基于树突状介孔硅的纳米载体,其表面包裹有一层含有二价锰离子和鞣酸的金属-酚网络(MPN)层(MSN@MT)。这种纳米载体被定制用于抗原加载,作为一种纳米疫苗,旨在激活树突状细胞(DCs)中的环鸟苷酸-腺苷酸合酶-干扰素基因刺激物(cGAS-STING)途径。我们的实验方法包括细胞实验和小鼠免疫接种,以便全面评估纳米疫苗对 DC 激活的影响及其对抗原特异性 T 细胞反应的产生的影响。
与对照组相比,MSN@MT 在小鼠中表现出显著增强的体液和细胞免疫反应。这突出了 MSN@MT 有效触发 DC 中 cGAS-STING 途径的潜力,从而产生强大的免疫反应。
我们的研究介绍了 MSN@MT,这是一种独特的纳米载体,其中包含二价锰离子和鞣酸,它通过激活 DC 中的 cGAS-STING 途径来增强免疫反应的能力非凡。这项创新标志着纳米疫苗设计用于有效免疫激活的一个进步。