Suppr超能文献

全面分析线粒体转运相关基因 SFXN1 在肺腺癌中的预后和免疫特征。

Comprehensive analysis the prognostic and immune characteristics of mitochondrial transport-related gene SFXN1 in lung adenocarcinoma.

机构信息

Department of Thoracic Oncology, Tianjin Key Laboratory of Cancer Prevention and Therapy, Tianjin Medical University Cancer Institute and Hospital, National Clinical Research Center for Cancer, Tianjin's Clinical Research Center for Cancer, Tianjin, China.

出版信息

BMC Cancer. 2024 Jan 17;24(1):94. doi: 10.1186/s12885-023-11646-z.

Abstract

BACKGROUND

Mitochondria, which serve as the fundamental organelle for cellular energy and metabolism, are closely linked to the growth and survival of cancer cells. This study aims to identify and assess Sideroflexin1 (SFXN1), an unprecedented mitochondrial gene, as a potential prognostic biomarker for lung adenocarcinoma (LUAD).

METHODS

The mRNA and protein levels of SFXN1 were investigated based on the Cancer Genome Atlas (TCGA) LUAD dataset, and then validated by real-time quantitative PCR, Western Blotting and immunohistochemistry from our clinical samples. The clinical correlation and prognostic value were evaluated by the TCGA cohort and verified via our clinical dataset (n = 90). The somatic mutation, drug sensitivity data, immune cell infiltration and single-cell RNA sequencing data of SFXN1 were analyzed through public databases.

RESULTS

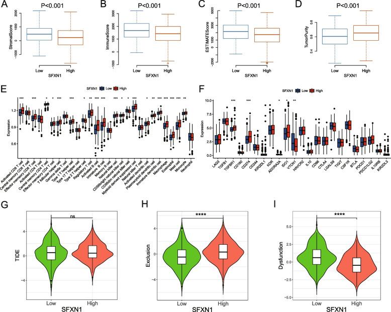
SFXN1 was markedly upregulated at both mRNA and protein levels in LUAD, and high expression of SFXN1 were correlated with larger tumor size, positive lymph node metastasis, and advanced clinical stage. Furthermore, SFXN1 upregulation was significantly associated with poor clinical prognosis. SFXN1 co-expressed genes were also analyzed, which were mainly involved in the cell cycle, central carbon metabolism, DNA repair, and the HIF-1α signaling pathway. Additionally, SFXN1 expression correlated with the expression of multiple immunomodulators, which act to regulate the tumor immune microenvironment. Results also demonstrated an association between SFXN1 expression and increased immune cell infiltration, such as activated CD8 + T cells, natural killer cells (NKs), activated dendritic cells (DCs), and macrophages. LUAD patients with high SFXN1 expression exhibited heightened sensitivity to multiple chemotherapies and targeted drugs and predicted a poor response to immunotherapy. SFXN1 represented an independent prognostic marker for LUAD patients with an improved prognostic value for overall survival when combined with clinical stage information.

CONCLUSIONS

SFXN1 is frequently upregulated in LUAD and has a significant impact on the tumor immune environment. Our study uncovers the potential of SFXN1 as a prognostic biomarker and as a novel target for intervention in LUAD.

摘要

背景

线粒体作为细胞能量和代谢的基本细胞器,与癌细胞的生长和存活密切相关。本研究旨在鉴定并评估 Sideroflexin1(SFXN1),一种前所未有的线粒体基因,作为肺腺癌(LUAD)潜在的预后生物标志物。

方法

根据癌症基因组图谱(TCGA)LUAD 数据集,研究 SFXN1 的 mRNA 和蛋白水平,并通过我们的临床样本进行实时定量 PCR、Western Blotting 和免疫组织化学验证。通过 TCGA 队列评估临床相关性和预后价值,并通过我们的临床数据集(n=90)进行验证。通过公共数据库分析 SFXN1 的体细胞突变、药物敏感性数据、免疫细胞浸润和单细胞 RNA 测序数据。

结果

SFXN1 在 LUAD 中的 mRNA 和蛋白水平均显著上调,SFXN1 高表达与肿瘤体积较大、淋巴结阳性转移和临床分期较晚相关。此外,SFXN1 上调与不良临床预后显著相关。还分析了 SFXN1 共表达基因,这些基因主要参与细胞周期、中心碳代谢、DNA 修复和 HIF-1α 信号通路。此外,SFXN1 的表达与多种免疫调节剂的表达相关,这些调节剂调节肿瘤免疫微环境。结果还表明,SFXN1 表达与免疫细胞浸润的增加相关,如激活的 CD8+T 细胞、自然杀伤细胞(NK)、激活的树突状细胞(DC)和巨噬细胞。SFXN1 高表达的 LUAD 患者对多种化疗药物和靶向药物敏感,对免疫治疗反应不佳。SFXN1 是 LUAD 患者的独立预后标志物,与临床分期信息相结合可提高总生存率的预后价值。

结论

SFXN1 在 LUAD 中经常上调,对肿瘤免疫环境有显著影响。我们的研究揭示了 SFXN1 作为预后生物标志物和 LUAD 干预新靶点的潜力。

https://cdn.ncbi.nlm.nih.gov/pmc/blobs/3326/10795352/19d66244a002/12885_2023_11646_Fig1_HTML.jpg

文献检索

告别复杂PubMed语法,用中文像聊天一样搜索,搜遍4000万医学文献。AI智能推荐,让科研检索更轻松。

立即免费搜索

文件翻译

保留排版,准确专业,支持PDF/Word/PPT等文件格式,支持 12+语言互译。

免费翻译文档

深度研究

AI帮你快速写综述,25分钟生成高质量综述,智能提取关键信息,辅助科研写作。

立即免费体验