• 文献检索
  • 文档翻译
  • 深度研究
  • 学术资讯
  • Suppr Zotero 插件Zotero 插件
  • 邀请有礼
  • 套餐&价格
  • 历史记录
应用&插件
Suppr Zotero 插件Zotero 插件浏览器插件Mac 客户端Windows 客户端微信小程序
定价
高级版会员购买积分包购买API积分包
服务
文献检索文档翻译深度研究API 文档MCP 服务
关于我们
关于 Suppr公司介绍联系我们用户协议隐私条款
关注我们

Suppr 超能文献

核心技术专利:CN118964589B侵权必究
粤ICP备2023148730 号-1Suppr @ 2026

文献检索

告别复杂PubMed语法,用中文像聊天一样搜索,搜遍4000万医学文献。AI智能推荐,让科研检索更轻松。

立即免费搜索

文件翻译

保留排版,准确专业,支持PDF/Word/PPT等文件格式,支持 12+语言互译。

免费翻译文档

深度研究

AI帮你快速写综述,25分钟生成高质量综述,智能提取关键信息,辅助科研写作。

立即免费体验

基于 bulk 和单细胞转录组测序数据分析及实验验证的与线粒体相关基因相关的神经母细胞瘤特征。

A mitochondria-related genes associated neuroblastoma signature - based on bulk and single-cell transcriptome sequencing data analysis, and experimental validation.

机构信息

Department of Pediatric Oncology, Tianjin Medical University Cancer Institute & Hospital, National Clinical Research Center for Cancer, Tianjin's Clinical Research Center for Cancer, Key Laboratory of Cancer Prevention and Therapy, Tianjin, China.

Department of Tumor Cell Biology, Tianjin Medical University Cancer Institute and Hospital, National Clinical Research Center for Cancer, Tianjin's Clinical Research Center for Cancer, Key Laboratory of Cancer Prevention and Therapy, Tianjin, China.

出版信息

Front Immunol. 2024 Jun 19;15:1415736. doi: 10.3389/fimmu.2024.1415736. eCollection 2024.

DOI:10.3389/fimmu.2024.1415736
PMID:38962012
原文链接:https://pmc.ncbi.nlm.nih.gov/articles/PMC11220120/
Abstract

BACKGROUND

Neuroblastoma (NB), characterized by its marked heterogeneity, is the most common extracranial solid tumor in children. The status and functionality of mitochondria are crucial in regulating NB cell behavior. While the significance of mitochondria-related genes (MRGs) in NB is still missing in key knowledge.

MATERIALS AND METHODS

This study leverages consensus clustering and machine learning algorithms to construct and validate an MRGs-related signature in NB. Single-cell data analysis and experimental validation were employed to characterize the pivotal role of FEN1 within NB cells.

RESULTS

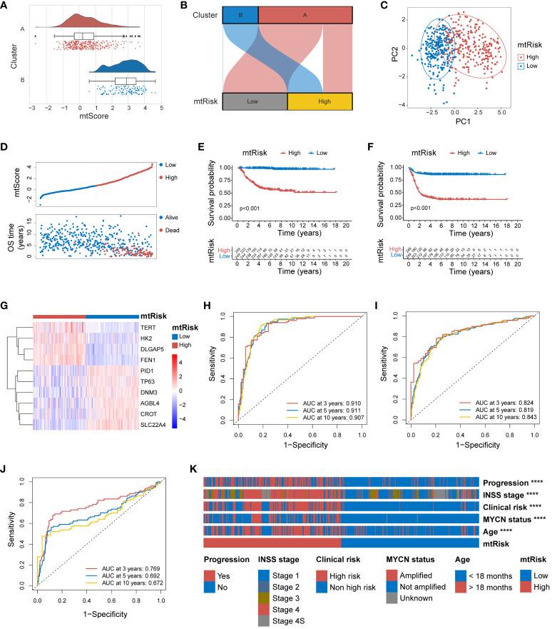
MRGs facilitated the classification of NB patients into 2 distinct clusters with considerable differences. The constructed MRGs-related signature and its quantitative indicators, mtScore and mtRisk, effectively characterize the MRGs-related patient clusters. Notably, the MRGs-related signature outperformed MYCN in predicting NB patient prognosis and was adept at representing the tumor microenvironment (TME), tumor cell stemness, and sensitivity to the chemotherapeutic agents Cisplatin, Topotecan, and Irinotecan. FEN1, identified as the most contributory gene within the MRGs-related signature, was found to play a crucial role in the communication between NB cells and the TME, and in the developmental trajectory of NB cells. Experimental validations confirmed FEN1's significant influence on NB cell proliferation, apoptosis, cell cycle, and invasiveness.

CONCLUSION

The MRGs-related signature developed in this study offers a novel predictive tool for assessing NB patient prognosis, immune infiltration, stemness, and chemotherapeutic sensitivity. Our findings unveil the critical function of FEN1 in NB, suggesting its potential as a therapeutic target.

摘要

背景

神经母细胞瘤(NB)具有明显的异质性,是儿童中最常见的颅外实体瘤。线粒体的状态和功能对于调节 NB 细胞行为至关重要。而线粒体相关基因(MRGs)在 NB 中的作用尚缺乏关键知识。

材料和方法

本研究利用共识聚类和机器学习算法构建和验证了 NB 中与 MRGs 相关的特征。单细胞数据分析和实验验证用于表征 FEN1 在 NB 细胞中的关键作用。

结果

MRGs 有助于将 NB 患者分为 2 个具有显著差异的不同簇。构建的 MRGs 相关特征及其定量指标 mtScore 和 mtRisk,有效地描绘了 MRGs 相关的患者簇。值得注意的是,MRGs 相关的特征在预测 NB 患者预后方面优于 MYCN,并且擅长代表肿瘤微环境(TME)、肿瘤细胞干性和对顺铂、拓扑替康和伊立替康等化疗药物的敏感性。FEN1 被确定为 MRGs 相关特征中最具贡献的基因,它在 NB 细胞与 TME 之间的通讯以及 NB 细胞的发育轨迹中发挥着关键作用。实验验证证实了 FEN1 对 NB 细胞增殖、凋亡、细胞周期和侵袭性的显著影响。

结论

本研究中开发的 MRGs 相关特征为评估 NB 患者预后、免疫浸润、干性和化疗敏感性提供了一种新的预测工具。我们的研究结果揭示了 FEN1 在 NB 中的关键作用,表明其可能成为一个治疗靶点。

https://cdn.ncbi.nlm.nih.gov/pmc/blobs/3f85/11220120/16dd2374dacb/fimmu-15-1415736-g010.jpg
https://cdn.ncbi.nlm.nih.gov/pmc/blobs/3f85/11220120/df2409a08a13/fimmu-15-1415736-g001.jpg
https://cdn.ncbi.nlm.nih.gov/pmc/blobs/3f85/11220120/70f57d1807c1/fimmu-15-1415736-g002.jpg
https://cdn.ncbi.nlm.nih.gov/pmc/blobs/3f85/11220120/d071ed7e7a5c/fimmu-15-1415736-g003.jpg
https://cdn.ncbi.nlm.nih.gov/pmc/blobs/3f85/11220120/c56c0ee3a499/fimmu-15-1415736-g004.jpg
https://cdn.ncbi.nlm.nih.gov/pmc/blobs/3f85/11220120/3247979920f2/fimmu-15-1415736-g005.jpg
https://cdn.ncbi.nlm.nih.gov/pmc/blobs/3f85/11220120/365ce0f750d5/fimmu-15-1415736-g006.jpg
https://cdn.ncbi.nlm.nih.gov/pmc/blobs/3f85/11220120/9d7c4741c1e0/fimmu-15-1415736-g007.jpg
https://cdn.ncbi.nlm.nih.gov/pmc/blobs/3f85/11220120/d47a02a01192/fimmu-15-1415736-g008.jpg
https://cdn.ncbi.nlm.nih.gov/pmc/blobs/3f85/11220120/2726fb4e78f6/fimmu-15-1415736-g009.jpg
https://cdn.ncbi.nlm.nih.gov/pmc/blobs/3f85/11220120/16dd2374dacb/fimmu-15-1415736-g010.jpg
https://cdn.ncbi.nlm.nih.gov/pmc/blobs/3f85/11220120/df2409a08a13/fimmu-15-1415736-g001.jpg
https://cdn.ncbi.nlm.nih.gov/pmc/blobs/3f85/11220120/70f57d1807c1/fimmu-15-1415736-g002.jpg
https://cdn.ncbi.nlm.nih.gov/pmc/blobs/3f85/11220120/d071ed7e7a5c/fimmu-15-1415736-g003.jpg
https://cdn.ncbi.nlm.nih.gov/pmc/blobs/3f85/11220120/c56c0ee3a499/fimmu-15-1415736-g004.jpg
https://cdn.ncbi.nlm.nih.gov/pmc/blobs/3f85/11220120/3247979920f2/fimmu-15-1415736-g005.jpg
https://cdn.ncbi.nlm.nih.gov/pmc/blobs/3f85/11220120/365ce0f750d5/fimmu-15-1415736-g006.jpg
https://cdn.ncbi.nlm.nih.gov/pmc/blobs/3f85/11220120/9d7c4741c1e0/fimmu-15-1415736-g007.jpg
https://cdn.ncbi.nlm.nih.gov/pmc/blobs/3f85/11220120/d47a02a01192/fimmu-15-1415736-g008.jpg
https://cdn.ncbi.nlm.nih.gov/pmc/blobs/3f85/11220120/2726fb4e78f6/fimmu-15-1415736-g009.jpg
https://cdn.ncbi.nlm.nih.gov/pmc/blobs/3f85/11220120/16dd2374dacb/fimmu-15-1415736-g010.jpg

相似文献

1
A mitochondria-related genes associated neuroblastoma signature - based on bulk and single-cell transcriptome sequencing data analysis, and experimental validation.基于 bulk 和单细胞转录组测序数据分析及实验验证的与线粒体相关基因相关的神经母细胞瘤特征。
Front Immunol. 2024 Jun 19;15:1415736. doi: 10.3389/fimmu.2024.1415736. eCollection 2024.
2
Development and validation of a novel stemness-related prognostic model for neuroblastoma using integrated machine learning and bioinformatics analyses.使用综合机器学习和生物信息学分析开发并验证一种用于神经母细胞瘤的新型干性相关预后模型。
Transl Pediatr. 2024 Jan 29;13(1):91-109. doi: 10.21037/tp-23-582. Epub 2024 Jan 12.
3
Molecular profiling of core immune-escape genes highlights TNFAIP3 as an immune-related prognostic biomarker in neuroblastoma.核心免疫逃逸基因的分子谱分析突出了 TNFAIP3 作为神经母细胞瘤免疫相关预后生物标志物的作用。
Inflamm Res. 2024 Sep;73(9):1529-1545. doi: 10.1007/s00011-024-01914-4. Epub 2024 Jul 19.
4
The mitochondria-related gene risk mode revealed p66Shc as a prognostic mitochondria-related gene of glioblastoma.线粒体相关基因风险模式表明 p66Shc 是胶质母细胞瘤的一种与线粒体相关的预后基因。
Sci Rep. 2024 May 19;14(1):11418. doi: 10.1038/s41598-024-62083-2.
5
Mitochondrial-related genes as prognostic and metastatic markers in breast cancer: insights from comprehensive analysis and clinical models.线粒体相关基因作为乳腺癌的预后和转移标志物:综合分析和临床模型的见解。
Front Immunol. 2024 Sep 24;15:1461489. doi: 10.3389/fimmu.2024.1461489. eCollection 2024.
6
Identification of hub genes and their correlation with infiltration of immune cells in positive neuroblastoma based on WGCNA and LASSO algorithm.基于 WGCNA 和 LASSO 算法鉴定阳性神经母细胞瘤中的枢纽基因及其与免疫细胞浸润的相关性。
Front Immunol. 2022 Oct 12;13:1016683. doi: 10.3389/fimmu.2022.1016683. eCollection 2022.
7
Integration of clinical characteristics and molecular signatures of the tumor microenvironment to predict the prognosis of neuroblastoma.整合临床特征和肿瘤微环境的分子特征,预测神经母细胞瘤的预后。
J Mol Med (Berl). 2023 Nov;101(11):1421-1436. doi: 10.1007/s00109-023-02372-x. Epub 2023 Sep 15.
8
Exploration of the molecular mechanism of intercellular communication in paediatric neuroblastoma by single-cell sequencing.单细胞测序探索小儿神经母细胞瘤细胞间通讯的分子机制。
Sci Rep. 2023 Nov 21;13(1):20406. doi: 10.1038/s41598-023-47796-0.
9
A novel cuproptosis-related subtypes and gene signature associates with immunophenotype and predicts prognosis accurately in neuroblastoma.一种新型的铜死亡相关亚型和基因特征与神经母细胞瘤的免疫表型相关,并能准确预测预后。
Front Immunol. 2022 Sep 23;13:999849. doi: 10.3389/fimmu.2022.999849. eCollection 2022.
10
Integrative analysis with machine learning identifies diagnostic and prognostic signatures in neuroblastoma based on differentially DNA methylated enhancers between INSS stage 4 and 4S neuroblastoma.基于 INSS 分期 4 期和 4S 神经母细胞瘤之间差异 DNA 甲基化增强子的整合分析,利用机器学习确定神经母细胞瘤的诊断和预后标志物。
J Cancer Res Clin Oncol. 2024 Mar 21;150(3):148. doi: 10.1007/s00432-024-05650-4.

本文引用的文献

1
FEN1 upregulation mediated by SUMO2 via antagonizing proteasomal degradation promotes hepatocellular carcinoma stemness.SUMO2通过拮抗蛋白酶体降解介导的FEN1上调促进肝癌干性。
Transl Oncol. 2024 Jun;44:101916. doi: 10.1016/j.tranon.2024.101916. Epub 2024 Mar 20.
2
Development and validation of a novel stemness-related prognostic model for neuroblastoma using integrated machine learning and bioinformatics analyses.使用综合机器学习和生物信息学分析开发并验证一种用于神经母细胞瘤的新型干性相关预后模型。
Transl Pediatr. 2024 Jan 29;13(1):91-109. doi: 10.21037/tp-23-582. Epub 2024 Jan 12.
3
Prognosis prediction and risk stratification of breast cancer patients based on a mitochondria-related gene signature.
基于线粒体相关基因特征的乳腺癌患者预后预测和风险分层。
Sci Rep. 2024 Feb 3;14(1):2859. doi: 10.1038/s41598-024-52981-w.
4
Tirzepatide prevents neurodegeneration through multiple molecular pathways.替尔泊肽通过多种分子途径预防神经退行性变。
J Transl Med. 2024 Jan 29;22(1):114. doi: 10.1186/s12967-024-04927-z.
5
Comprehensive analysis the prognostic and immune characteristics of mitochondrial transport-related gene SFXN1 in lung adenocarcinoma.全面分析线粒体转运相关基因 SFXN1 在肺腺癌中的预后和免疫特征。
BMC Cancer. 2024 Jan 17;24(1):94. doi: 10.1186/s12885-023-11646-z.
6
Neuroblastoma: an ongoing cold front for cancer immunotherapy.神经母细胞瘤:癌症免疫治疗的持续冷遇。
J Immunother Cancer. 2023 Nov 22;11(11):e007798. doi: 10.1136/jitc-2023-007798.
7
The exploration of mitochondrial-related features helps to reveal the prognosis and immunotherapy methods of colorectal cancer.对线粒体相关特征的探索有助于揭示结直肠癌的预后和免疫治疗方法。
Cancer Rep (Hoboken). 2024 Jan;7(1):e1914. doi: 10.1002/cnr2.1914. Epub 2023 Oct 30.
8
FEN1 promotes cancer progression of cholangiocarcinoma by regulating the Wnt/β-catenin signaling pathway.FEN1 通过调控 Wnt/β-catenin 信号通路促进胆管癌的进展。
Dig Liver Dis. 2024 Apr;56(4):695-704. doi: 10.1016/j.dld.2023.08.050. Epub 2023 Aug 28.
9
Treatment of High-Risk Neuroblastoma.高危神经母细胞瘤的治疗
Children (Basel). 2023 Jul 28;10(8):1302. doi: 10.3390/children10081302.
10
Role of mitochondrial alterations in human cancer progression and cancer immunity.线粒体改变在人类癌症进展和癌症免疫中的作用。
J Biomed Sci. 2023 Jul 31;30(1):61. doi: 10.1186/s12929-023-00956-w.