Department of Environmental Health Sciences, Mailman School of Public Health, Columbia University, New York, New York, United States of America.
Program for Mathematical Genomics, Department of Systems Biology, Columbia University Irving Medical Center, New York, New York, United States of America.
PLoS Biol. 2024 Jan 18;22(1):e3002089. doi: 10.1371/journal.pbio.3002089. eCollection 2024 Jan.
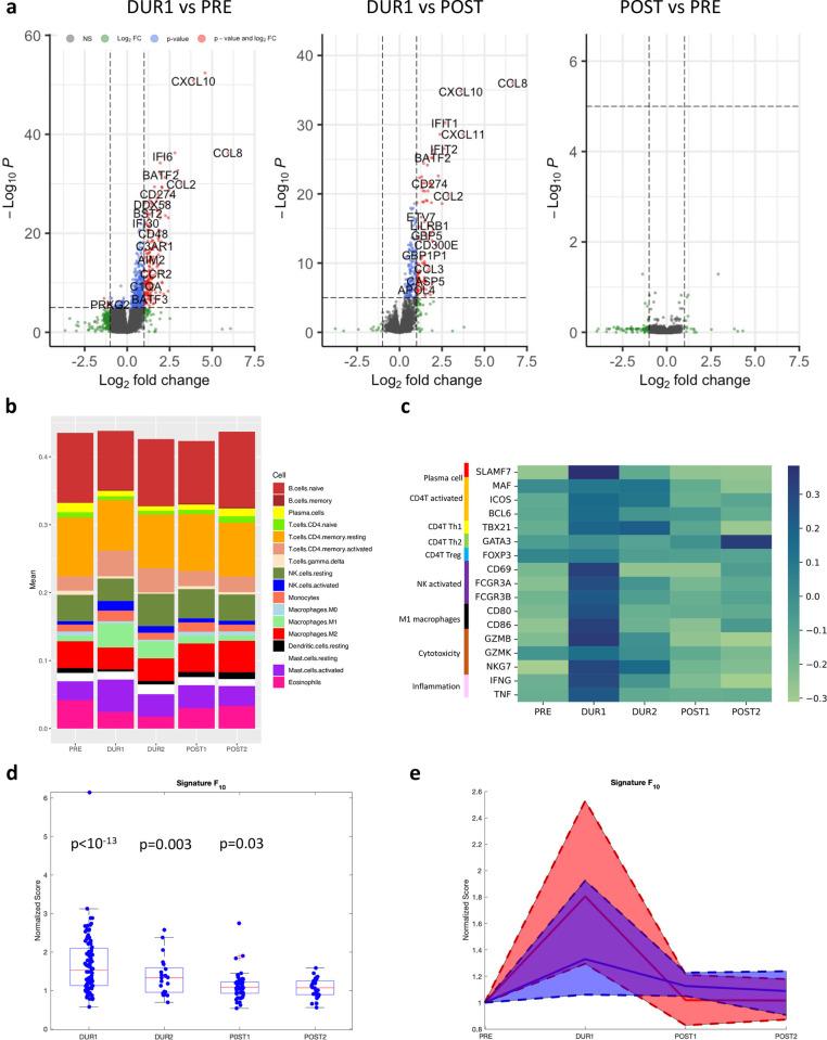
Viral respiratory infections are an important public health concern due to their prevalence, transmissibility, and potential to cause serious disease. Disease severity is the product of several factors beyond the presence of the infectious agent, including specific host immune responses, host genetic makeup, and bacterial coinfections. To understand these interactions within natural infections, we designed a longitudinal cohort study actively surveilling respiratory viruses over the course of 19 months (2016 to 2018) in a diverse cohort in New York City. We integrated the molecular characterization of 800+ nasopharyngeal samples with clinical data from 104 participants. Transcriptomic data enabled the identification of respiratory pathogens in nasopharyngeal samples, the characterization of markers of immune response, the identification of signatures associated with symptom severity, individual viruses, and bacterial coinfections. Specific results include a rapid restoration of baseline conditions after infection, significant transcriptomic differences between symptomatic and asymptomatic infections, and qualitatively similar responses across different viruses. We created an interactive computational resource (Virome Data Explorer) to facilitate access to the data and visualization of analytical results.
病毒呼吸道感染因其普遍性、传染性以及导致严重疾病的潜力而成为一个重要的公共卫生关注点。疾病的严重程度是除感染因子之外的几个因素的产物,包括特定的宿主免疫反应、宿主遗传构成和细菌合并感染。为了在自然感染中理解这些相互作用,我们设计了一项纵向队列研究,在纽约市的一个多样化队列中主动监测了 19 个月(2016 年至 2018 年)的呼吸道病毒。我们将 800 多个鼻咽样本的分子特征与 104 名参与者的临床数据整合在一起。转录组数据使我们能够在鼻咽样本中识别呼吸道病原体,描述免疫反应的标志物,确定与症状严重程度、个体病毒和细菌合并感染相关的特征。具体结果包括感染后迅速恢复基线状态,症状性和无症状性感染之间存在显著的转录组差异,以及不同病毒之间具有相似的反应。我们创建了一个交互式计算资源(病毒组数据探索器),以方便访问数据和可视化分析结果。