Division of Neurobiology, Department of Molecular and Cell Biology, Helen Wills Neuroscience Institute, Howard Hughes Medical Institute, University of California, Berkeley, Berkeley, CA, USA.
Biomedical Photonics, Wuhan National Laboratory for Optoelectronics, Huazhong University of Science and Technology, Wuhan, China.
Nat Neurosci. 2024 Feb;27(2):249-258. doi: 10.1038/s41593-023-01548-5. Epub 2024 Jan 18.
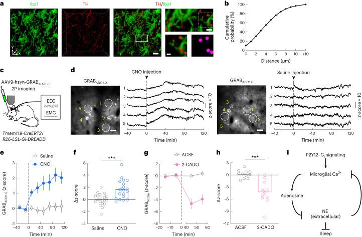
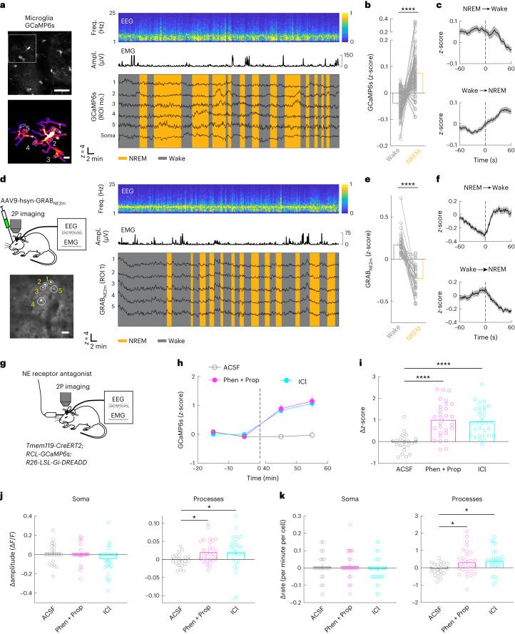
Sleep interacts reciprocally with immune system activity, but its specific relationship with microglia-the resident immune cells in the brain-remains poorly understood. Here, we show in mice that microglia can regulate sleep through a mechanism involving G-coupled GPCRs, intracellular Ca signaling and suppression of norepinephrine transmission. Chemogenetic activation of microglia G signaling strongly promoted sleep, whereas pharmacological blockade of G-coupled P2Y12 receptors decreased sleep. Two-photon imaging in the cortex showed that P2Y12-G activation elevated microglia intracellular Ca, and blockade of this Ca elevation largely abolished the G-induced sleep increase. Microglia Ca level also increased at natural wake-to-sleep transitions, caused partly by reduced norepinephrine levels. Furthermore, imaging of norepinephrine with its biosensor in the cortex showed that microglia P2Y12-G activation significantly reduced norepinephrine levels, partly by increasing the adenosine concentration. These findings indicate that microglia can regulate sleep through reciprocal interactions with norepinephrine transmission.
睡眠与免疫系统活动相互作用,但它与脑内常驻免疫细胞——小胶质细胞的确切关系仍知之甚少。在这里,我们在小鼠中表明,小胶质细胞可以通过涉及 G 蛋白偶联 GPCR、细胞内 Ca 信号和去甲肾上腺素传递抑制的机制来调节睡眠。小胶质细胞 G 信号的化学遗传激活强烈促进睡眠,而 G 偶联 P2Y12 受体的药理学阻断则减少睡眠。皮层中的双光子成像显示,P2Y12-G 激活会增加小胶质细胞内的 Ca,而阻断这种 Ca 升高在很大程度上消除了 G 诱导的睡眠增加。小胶质细胞 Ca 水平也在自然的清醒到睡眠过渡时增加,部分原因是去甲肾上腺素水平降低。此外,用其在皮层中的生物传感器对去甲肾上腺素进行成像显示,小胶质细胞 P2Y12-G 激活显著降低去甲肾上腺素水平,部分原因是增加了腺苷浓度。这些发现表明,小胶质细胞可以通过与去甲肾上腺素传递的相互作用来调节睡眠。