Translational Immunology, Research Programs Unit, University of Helsinki, Helsinki, Finland; Department of Neurology, Helsinki University Hospital, Helsinki, Finland.
Translational Immunology, Research Programs Unit, University of Helsinki, Helsinki, Finland; Department of Neurology, Helsinki University Hospital, Helsinki, Finland.
Am J Hum Genet. 2024 Feb 1;111(2):383-392. doi: 10.1016/j.ajhg.2023.12.019. Epub 2024 Jan 18.
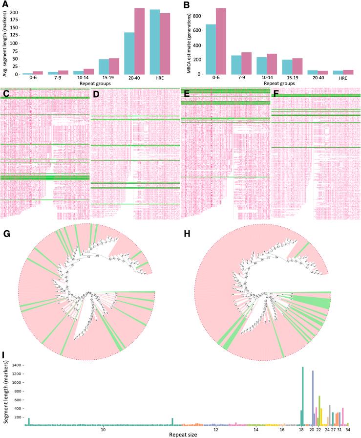
The C9orf72 hexanucleotide repeat expansion (HRE) is a common genetic cause of amyotrophic lateral sclerosis (ALS) and frontotemporal dementia (FTD). The inheritance is autosomal dominant, but a high proportion of subjects with the mutation are simplex cases. One possible explanation is de novo expansions of unstable intermediate-length alleles (IAs). Using haplotype sharing trees (HSTs) with the haplotype analysis tool kit (HAPTK), we derived majority-based ancestral haplotypes of HRE samples and discovered that IAs containing ≥18-20 repeats share large haplotypes in common with the HRE. Using HSTs of HRE and IA samples, we demonstrate that the longer IA haplotypes are largely indistinguishable from HRE haplotypes and that several ≥18-20 IA haplotypes share over 5 Mb (>600 markers) haplotypes in common with the HRE haplotypes. These analysis tools allow physical understanding of the haplotype blocks shared with the majority-based ancestral haplotype. Our results demonstrate that the haplotypes with longer IAs belong to the same pool of haplotypes as the HRE and suggest that longer IAs represent potential premutation alleles.
C9orf72 六核苷酸重复扩增 (HRE) 是肌萎缩侧索硬化症 (ALS) 和额颞叶痴呆 (FTD) 的常见遗传原因。遗传方式为常染色体显性遗传,但突变的很大一部分是单纯病例。一种可能的解释是不稳定的中间长度等位基因 (IA) 的从头扩展。我们使用带有单倍型分析工具包 (HAPTK) 的单倍型共享树 (HST),推导出 HRE 样本的基于多数的祖先单倍型,并发现含有≥18-20 个重复的 IA 含有与 HRE 共同的大单倍型。使用 HRE 和 IA 样本的 HST,我们证明较长的 IA 单倍型在很大程度上与 HRE 单倍型无法区分,并且几个≥18-20 IA 单倍型与 HRE 单倍型共享超过 5 Mb(>600 个标记)的单倍型。这些分析工具允许从基于多数的祖先单倍型理解共享的单倍型块的物理性质。我们的结果表明,具有较长 IA 的单倍型与 HRE 属于同一单倍型池,并表明较长的 IA 代表潜在的前突变等位基因。