Suppr超能文献

用于肝细胞癌预后的甲基化-CpG预后特征的鉴定与验证

Identification and validation of methylation-CpG prognostic signature for prognosis of hepatocellular carcinoma.

作者信息

He Chunmei, Guo Zehao, Zhang Hao, Yang Ganqing, Gao Jintao, Mo Zhijing

机构信息

School of Intelligent Medicine and Biotechnology, Guilin Medical University, Guilin 541199, Guangxi, China.

Chandi Precision Medical Technology, Foshan 528000, Guangdong, China.

出版信息

Aging (Albany NY). 2024 Jan 18;16(2):1733-1749. doi: 10.18632/aging.205454.

Abstract

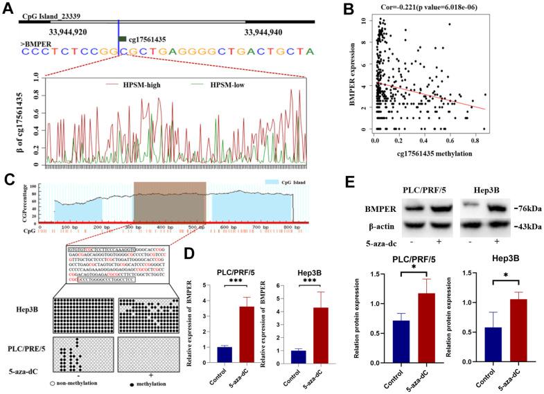
Epigenetic biomarkers help predict the prognosis of cancer patients and evaluating the clinical outcome of immunization therapy. In this study, we present a personalized gene methylation-CpG signature to enhance the accuracy of survival prediction for individuals with hepatocellular carcinoma (HCC). Utilizing RNA sequencing and methylation datasets from GEO as well as TCGA, we conducted single sample GSEA (ssGSEA), WGCNA, as well as Cox regression. Through these analyses, we identified 175 oxidative stress and immune-related genes along with 4 CpG loci that are associated with the prognosis of HCC. Subsequently, we constructed a prognostic signature for HCC utilizing these 4 CpG sites, referred to as the HCC Prognostic Signature of Methylation-CpG sites (HPSM). Further investigation revealed an enrichment of immune-related signal pathways in the HPSM-low group, which demonstrated a positive correlation with better survival among HCC patients. Moreover, the methylation of the CpG sites in HPSM was found to be closely linked to drug sensitivity. experiments tentatively confirmed that promoter methylation regulated the expression of BMPER, one of the CpG sites within HPSM. The expression of BMPER was significantly correlated with cell death in the oxidative stress pathway, and overexpression of BMPER effectively inhibited HCC cell proliferation. Consequently, our findings suggest that HPSM is an independent predictive factor and holds promise for accurately predicting the prognosis of HCC patients.

摘要

表观遗传生物标志物有助于预测癌症患者的预后并评估免疫治疗的临床结果。在本研究中,我们提出了一种个性化的基因甲基化-CpG特征,以提高肝细胞癌(HCC)患者生存预测的准确性。利用来自GEO以及TCGA的RNA测序和甲基化数据集,我们进行了单样本GSEA(ssGSEA)、WGCNA以及Cox回归分析。通过这些分析,我们鉴定出175个氧化应激和免疫相关基因以及4个与HCC预后相关的CpG位点。随后,我们利用这4个CpG位点构建了一个HCC预后特征,称为甲基化-CpG位点的HCC预后特征(HPSM)。进一步研究发现HPSM低分组中免疫相关信号通路富集,这表明与HCC患者更好的生存率呈正相关。此外,发现HPSM中CpG位点的甲基化与药物敏感性密切相关。实验初步证实启动子甲基化调节了HPSM内CpG位点之一BMPER的表达。BMPER的表达与氧化应激途径中的细胞死亡显著相关,BMPER的过表达有效抑制了HCC细胞增殖。因此,我们的研究结果表明HPSM是一个独立的预测因子,有望准确预测HCC患者的预后。

https://cdn.ncbi.nlm.nih.gov/pmc/blobs/9bb9/10866447/db7f5eb684fd/aging-16-205454-g001.jpg

文献AI研究员

20分钟写一篇综述,助力文献阅读效率提升50倍。

立即体验

用中文搜PubMed

大模型驱动的PubMed中文搜索引擎

马上搜索

文档翻译

学术文献翻译模型,支持多种主流文档格式。

立即体验