Wang Xiaochen, Ling Rongsong, Peng Yurong, Qiu Weiqiong, Chen Demeng
Center For Translational Medicine, the First Affiliated Hospital, Sun Yat-sen University, Guangzhou, China.
Institute for Advanced Study, Shenzhen University, Shenzhen, China.
Int J Oral Sci. 2024 Jan 22;16(1):6. doi: 10.1038/s41368-023-00276-7.
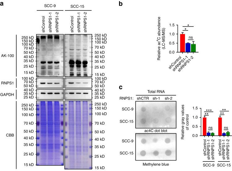
Existing studies have underscored the pivotal role of N-acetyltransferase 10 (NAT10) in various cancers. However, the outcomes of protein-protein interactions between NAT10 and its protein partners in head and neck squamous cell carcinoma (HNSCC) remain unexplored. In this study, we identified a significant upregulation of RNA-binding protein with serine-rich domain 1 (RNPS1) in HNSCC, where RNPS1 inhibits the ubiquitination degradation of NAT10 by E3 ubiquitin ligase, zinc finger SWIM domain-containing protein 6 (ZSWIM6), through direct protein interaction, thereby promoting high NAT10 expression in HNSCC. This upregulated NAT10 stability mediates the enhancement of specific tRNA acC modifications, subsequently boosting the translation process of genes involved in pathways such as IL-6 signaling, IL-8 signaling, and PTEN signaling that play roles in regulating HNSCC malignant progression, ultimately influencing the survival and prognosis of HNSCC patients. Additionally, we pioneered the development of TRMC-seq, leading to the discovery of novel tRNA-acC modification sites, thereby providing a potent sequencing tool for tRNA-acC research. Our findings expand the repertoire of tRNA acC modifications and identify a role of tRNA acC in the regulation of mRNA translation in HNSCC.
现有研究强调了N-乙酰基转移酶10(NAT10)在多种癌症中的关键作用。然而,NAT10与其在头颈部鳞状细胞癌(HNSCC)中的蛋白质伴侣之间的蛋白质-蛋白质相互作用结果仍未得到探索。在本研究中,我们发现富含丝氨酸结构域的RNA结合蛋白1(RNPS1)在HNSCC中显著上调,其中RNPS1通过直接蛋白质相互作用抑制E3泛素连接酶含锌指SWIM结构域蛋白6(ZSWIM6)对NAT10的泛素化降解,从而促进HNSCC中NAT10的高表达。这种上调的NAT10稳定性介导了特定tRNA acC修饰的增强,随后促进了参与如IL-6信号通路、IL-8信号通路和PTEN信号通路等在调节HNSCC恶性进展中起作用的基因的翻译过程,最终影响HNSCC患者的生存和预后。此外,我们率先开发了TRMC-seq,导致发现了新的tRNA-acC修饰位点,从而为tRNA-acC研究提供了一种强大的测序工具。我们的发现扩展了tRNA acC修饰的范围,并确定了tRNA acC在HNSCC中mRNA翻译调控中的作用。