Thalalla Gamage Supuni, Khoogar Roxane, Howpay Manage Shereen, DaRos Judey T, Crawford McKenna C, Georgeson Joe, Polevoda Bogdan V, Sanders Chelsea, Lee Kendall A, Nance Kellie D, Iyer Vinithra, Kustanovich Anatoly, Perez Minervo, Thu Chu T, Nance Sam R, Amin Ruhul, Miller Christine N, Holewinski Ronald J, Das Sudipto, Meyer Thomas J, Koparde Vishal, Yang Acong, Jailwala Parthav, Nguyen Joe T, Andresson Thorkell, Hunter Kent, Gu Shuo, Mock Beverly A, Edmondson Elijah F, Difilippantonio Simone, Chari Raj, Schwartz Schraga, O'Connell Mitchell R, Wu Colin Chih-Chien, Meier Jordan L
Chemical Biology Laboratory, Center for Cancer Research, National Cancer Institute, National Institutes of Health, Frederick, MD, USA.
RNA Biology Laboratory, Center for Cancer Research, National Cancer Institute, National Institutes of Health, Frederick, MD, USA.
Sci Adv. 2025 Mar 21;11(12):eads2923. doi: 10.1126/sciadv.ads2923. Epub 2025 Mar 19.
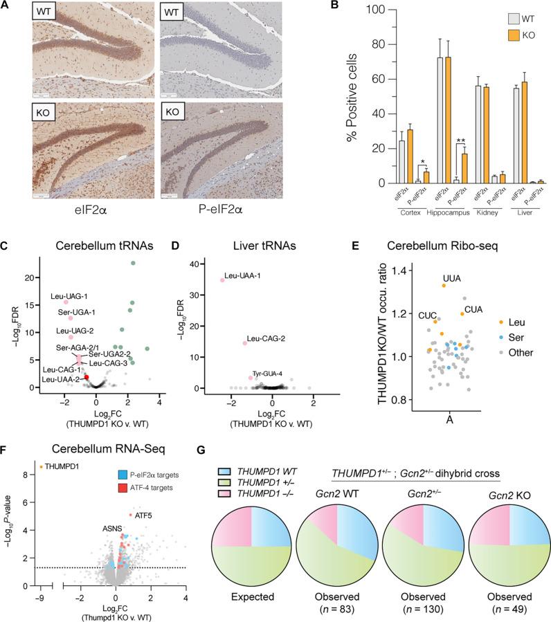
Transfer RNA (tRNA) modifications are crucial for protein synthesis, but their position-specific physiological roles remain poorly understood. Here, we investigate the impact of -acetylcytidine (acC), a highly conserved tRNA modification catalyzed by the essential acetyltransferase Nat10. By targeting Thumpd1, a nonessential adapter protein required for Nat10-catalyzed tRNA acetylation, we determine that loss of tRNA acetylation leads to reduced levels of tRNA, increased ribosome stalling, and activation of eIF2α phosphorylation. Thumpd1 knockout mice exhibit growth defects and sterility. Concurrent knockout of Thumpd1 and the stress-sensing kinase Gcn2 causes penetrant postnatal lethality in mice, indicating a critical genetic interaction. Our findings demonstrate that a modification restricted to a single position within type II cytosolic tRNAs can regulate ribosome-mediated stress signaling in mammalian organisms, with implications for our understanding of translational control and therapeutic interventions.
转运RNA(tRNA)修饰对于蛋白质合成至关重要,但其位点特异性的生理作用仍知之甚少。在此,我们研究了N-乙酰胞苷(acC)的影响,acC是一种由必需的乙酰转移酶Nat10催化的高度保守的tRNA修饰。通过靶向Thumpd1(Nat10催化的tRNA乙酰化所需的非必需衔接蛋白),我们确定tRNA乙酰化的缺失会导致tRNA水平降低、核糖体停滞增加以及eIF2α磷酸化的激活。Thumpd1基因敲除小鼠表现出生长缺陷和不育。同时敲除Thumpd1和应激感应激酶Gcn2会导致小鼠出生后致死,这表明存在关键的基因相互作用。我们的研究结果表明,一种仅限于II型胞质tRNA内单个位点的修饰可以调节哺乳动物体内核糖体介导的应激信号传导,这对我们理解翻译控制和治疗干预具有重要意义。