National Center for Child Health and Development, 2-10-1, O-kura, Setagaya-ku, Tokyo 1578535, Japan.
Department of Pathological Cell Biology, Tokyo Medical and Dental University, 1-5-4, Yushima, Bunkyo-ku, Tokyo 1138510, Japan.
Cells. 2024 Jan 11;13(2):130. doi: 10.3390/cells13020130.
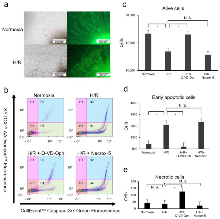
Retinal ganglion cells (RGCs) are specialized projection neurons that constitute part of the retina, and the death of RGCs causes various eye diseases, but the mechanism of RGC death is still unclear. Here, we induced cell death in human induced pluripotent stem cell (hiPSC)-derived RGC-rich retinal tissues using hypoxia-reoxygenation in vitro. Flow cytometry, immunochemistry, and Western blotting showed the apoptosis and necrosis of RGCs under hypoxia-reoxygenation, and they were rescued by an apoptosis inhibitor but not by a necrosis inhibitor. This revealed that the cell death induced in our model was mainly due to apoptosis. To our knowledge, this is the first model to reproduce ischemia-reperfusion in hiPSC-derived RGCs. Thus, the efficacy of apoptosis inhibitors and neuroprotective agents can be evaluated using this model, bringing us closer to clinical applications.
视网膜神经节细胞 (RGC) 是专门的投射神经元,构成视网膜的一部分,而 RGC 的死亡会导致各种眼病,但 RGC 死亡的机制仍不清楚。在这里,我们通过体外缺氧复氧诱导人诱导多能干细胞 (hiPSC) 衍生的富含 RGC 的视网膜组织中的细胞死亡。流式细胞术、免疫化学和 Western blot 显示缺氧复氧下 RGC 的凋亡和坏死,凋亡抑制剂可挽救,但坏死抑制剂不可挽救。这表明我们模型中诱导的细胞死亡主要是由于凋亡。据我们所知,这是第一个在 hiPSC 衍生的 RGC 中重现缺血再灌注的模型。因此,可以使用该模型评估凋亡抑制剂和神经保护剂的疗效,使我们更接近临床应用。