Suppr超能文献

感官引导的枸杞果肉感官词汇建立及关键风味成分研究

Sensory-Guided Establishment of Sensory Lexicon and Investigation of Key Flavor Components for Goji Berry Pulp.

作者信息

Wang Shuying, Su Qingyu, Zhu Yuxuan, Liu Jiani, Zhang Xinke, Zhang Yu, Zhu Baoqing

机构信息

State Key Laboratory of Tree Genetics and Breeding, College of Biological Sciences and Technology, Beijing Forestry University, Beijing 100083, China.

Beijing Key Laboratory of Forestry Food Processing and Safety, Department of Food Science, College of Biological Sciences and Biotechnology, Beijing Forestry University, Beijing 100083, China.

出版信息

Plants (Basel). 2024 Jan 8;13(2):173. doi: 10.3390/plants13020173.

Abstract

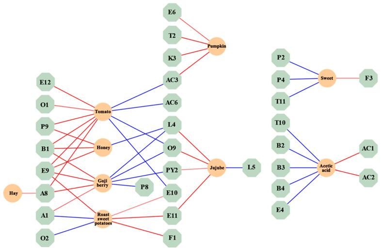
Many customers prefer goji berry pulp, well-known for its high nutritional content, over fresh goji berries. However, there is limited research on its sensory lexicon and distinctive flavor compounds. This study focused on developing a sensory lexicon for goji berry pulp and characterizing its aroma by sensory and instrumental analysis. Sensory characteristics of goji berry pulp were evaluated by our established lexicon. A total of 83 aromatic compounds in goji berry pulp were quantified using HS-SPME-GC-Orbitrap-MS. By employing OAV in combination, we identified 17 aroma-active compounds as the key ingredients in goji berry pulp. Then, we identified the potentially significant contributors to the aroma of goji berry pulp by combining principal component analysis and partial least squares regression (PLSR) models of aroma compounds and sensory attributes, which included 3-ethylphenol, methyl caprylate, 2-hydroxy-4-methyl ethyl valerate, benzeneacetic acid, ethyl ester, hexanal, -2,6-nonadienal, acetylpyrazine, butyric acid, 2-ethylhexanoic acid, 2-methyl-1-propanol, 1-pentanol, phenylethyl alcohol, and 2-nonanone. This study provides a theoretical basis for improving the quality control and processing technology of goji berry pulp.

摘要

许多顾客更喜欢枸杞果肉,它以高营养成分而闻名,胜过新鲜枸杞。然而,关于其感官词汇和独特风味化合物的研究有限。本研究着重为枸杞果肉开发一种感官词汇,并通过感官和仪器分析对其香气进行表征。枸杞果肉的感官特性通过我们建立的词汇进行评估。使用HS-SPME-GC-Orbitrap-MS对枸杞果肉中的83种芳香化合物进行了定量。通过联合使用气味活度值(OAV),我们鉴定出17种香气活性化合物为枸杞果肉中的关键成分。然后,我们通过结合香气化合物和感官属性的主成分分析和偏最小二乘回归(PLSR)模型,确定了对枸杞果肉香气有潜在重要贡献的成分,包括3-乙基苯酚、辛酸甲酯、2-羟基-4-甲基戊酸乙酯、苯乙酸乙酯、己醛、反,反-2,6-壬二烯醛、乙酰吡嗪、丁酸、2-乙基己酸、2-甲基-1-丙醇、1-戊醇、苯乙醇和2-壬酮。本研究为改进枸杞果肉的质量控制和加工技术提供了理论依据。

https://cdn.ncbi.nlm.nih.gov/pmc/blobs/b1f3/10820852/d49ec2953c7f/plants-13-00173-g001.jpg

文献AI研究员

20分钟写一篇综述,助力文献阅读效率提升50倍。

立即体验

用中文搜PubMed

大模型驱动的PubMed中文搜索引擎

马上搜索

文档翻译

学术文献翻译模型,支持多种主流文档格式。

立即体验