Department of Molecular Medicine, School of Biomedical Sciences, University of New South Wales, Sydney, New South Wales, Australia.
EMBL Australia Node in Single Molecule Science, School of Biomedical Sciences, University of New South Wales, Sydney, New South Wales, Australia.
Nature. 2024 Feb;626(8000):836-842. doi: 10.1038/s41586-023-06969-7. Epub 2024 Jan 24.
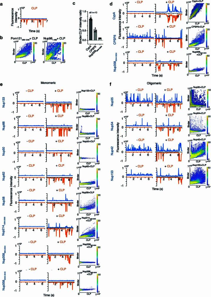
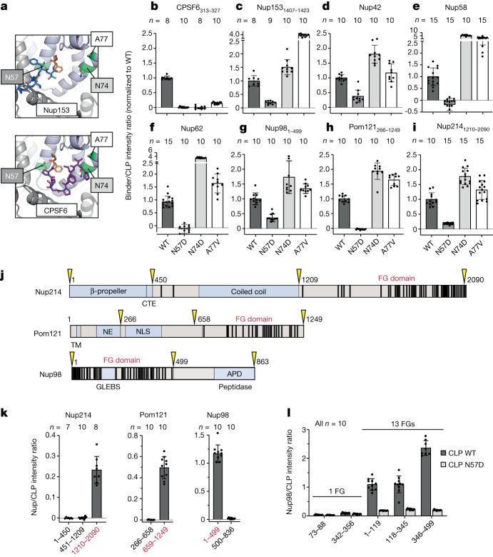
HIV can infect non-dividing cells because the viral capsid can overcome the selective barrier of the nuclear pore complex and deliver the genome directly into the nucleus. Remarkably, the intact HIV capsid is more than 1,000 times larger than the size limit prescribed by the diffusion barrier of the nuclear pore. This barrier in the central channel of the nuclear pore is composed of intrinsically disordered nucleoporin domains enriched in phenylalanine-glycine (FG) dipeptides. Through multivalent FG interactions, cellular karyopherins and their bound cargoes solubilize in this phase to drive nucleocytoplasmic transport. By performing an in vitro dissection of the nuclear pore complex, we show that a pocket on the surface of the HIV capsid similarly interacts with FG motifs from multiple nucleoporins and that this interaction licences capsids to penetrate FG-nucleoporin condensates. This karyopherin mimicry model addresses a key conceptual challenge for the role of the HIV capsid in nuclear entry and offers an explanation as to how an exogenous entity much larger than any known cellular cargo may be able to non-destructively breach the nuclear envelope.
HIV 可以感染非分裂细胞,因为病毒衣壳可以克服核孔复合体的选择屏障,将基因组直接递送到细胞核内。值得注意的是,完整的 HIV 衣壳比核孔扩散屏障规定的尺寸限制大 1000 多倍。核孔中央通道中的这种屏障由富含苯丙氨酸-甘氨酸 (FG) 二肽的固有无序核孔蛋白结构域组成。通过多价 FG 相互作用,细胞伴侣蛋白及其结合的货物在该相中溶解,以驱动核质转运。通过体外剖析核孔复合体,我们表明 HIV 衣壳表面上的一个口袋与多个核孔蛋白的 FG 基序类似地相互作用,并且这种相互作用使衣壳能够穿透 FG-核孔蛋白凝聚物。这种伴侣蛋白模拟模型解决了 HIV 衣壳在核进入中的作用的一个关键概念性挑战,并解释了为什么比任何已知的细胞货物都大得多的外源实体能够无损地穿透核膜。