Department of Orthopaedics and Traumatology, School of Clinical Medicine, Li Ka Shing Faculty of Medicine, The University of Hong Kong, Pokfulam, Hong Kong SAR, China.
School of Biomedical Sciences, Li Ka Shing Faculty of Medicine, The University of Hong Kong, Pokfulam, Hong Kong SAR, China.
Commun Biol. 2024 Jan 24;7(1):124. doi: 10.1038/s42003-024-05790-w.
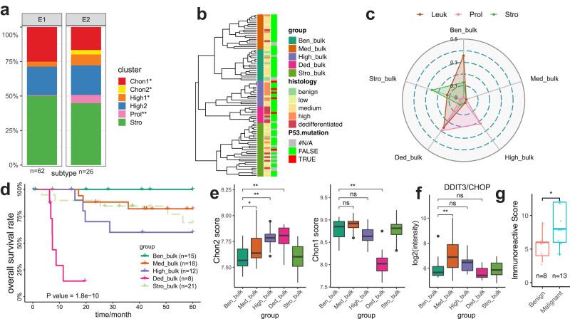
The transformation of benign lesions to malignant tumours is a crucial aspect of understanding chondrosarcomas, which are malignant cartilage tumours that could develop from benign chondroid lesions. However, the process of malignant transformation for chondroid lesions remains poorly understood, and no reliable markers are available to aid clinical decision-making. To address this issue, we conducted a study analysing 11 primary cartilage tumours and controls using single-cell RNA sequencing. By creating a single-cell atlas, we were able to identify the role of endoplasmic reticulum (ER) stress in the malignant transformation of conventional central chondrosarcomas (CCCS). Our research revealed that lower levels of ER stress promote chondrosarcoma growth in a patient-derived xenograft mouse model, while intensive ER stress reduces primary chondrosarcoma cell viability. Furthermore, we discovered that the NF-κB pathway alleviates ER stress-induced apoptosis during chondrosarcoma progression. Our single-cell signatures and large public data support the use of key ER stress regulators, such as DNA Damage Inducible Transcript 3 (DDIT3; also known as CHOP), as malignant markers for overall patient survival. Ultimately, our study highlights the significant role that ER stress plays in the malignant transformation of cartilaginous tumours and provides a valuable resource for future diagnostic markers and therapeutic strategies.
良性病变向恶性肿瘤的转化是理解软骨肉瘤的一个关键方面,软骨肉瘤是一种恶性软骨肿瘤,可能由良性软骨样病变发展而来。然而,软骨样病变的恶性转化过程仍知之甚少,也没有可靠的标志物可用于辅助临床决策。为了解决这个问题,我们进行了一项研究,使用单细胞 RNA 测序分析了 11 个原发性软骨肿瘤和对照。通过创建单细胞图谱,我们能够确定内质网(ER)应激在常规中央型软骨肉瘤(CCCS)恶性转化中的作用。我们的研究表明,较低水平的 ER 应激促进患者来源异种移植小鼠模型中的软骨肉瘤生长,而强烈的 ER 应激会降低原发性软骨肉瘤细胞活力。此外,我们发现 NF-κB 通路在软骨肉瘤进展过程中减轻 ER 应激诱导的细胞凋亡。我们的单细胞特征和大型公共数据集支持使用关键的 ER 应激调节剂,如 DNA 损伤诱导转录物 3(DDIT3;也称为 CHOP),作为总体患者生存的恶性标志物。最终,我们的研究强调了 ER 应激在软骨肿瘤恶性转化中的重要作用,并为未来的诊断标志物和治疗策略提供了有价值的资源。