• 文献检索
  • 文档翻译
  • 深度研究
  • 学术资讯
  • Suppr Zotero 插件Zotero 插件
  • 邀请有礼
  • 套餐&价格
  • 历史记录
应用&插件
Suppr Zotero 插件Zotero 插件浏览器插件Mac 客户端Windows 客户端微信小程序
定价
高级版会员购买积分包购买API积分包
服务
文献检索文档翻译深度研究API 文档MCP 服务
关于我们
关于 Suppr公司介绍联系我们用户协议隐私条款
关注我们

Suppr 超能文献

核心技术专利:CN118964589B侵权必究
粤ICP备2023148730 号-1Suppr @ 2026

文献检索

告别复杂PubMed语法,用中文像聊天一样搜索,搜遍4000万医学文献。AI智能推荐,让科研检索更轻松。

立即免费搜索

文件翻译

保留排版,准确专业,支持PDF/Word/PPT等文件格式,支持 12+语言互译。

免费翻译文档

深度研究

AI帮你快速写综述,25分钟生成高质量综述,智能提取关键信息,辅助科研写作。

立即免费体验

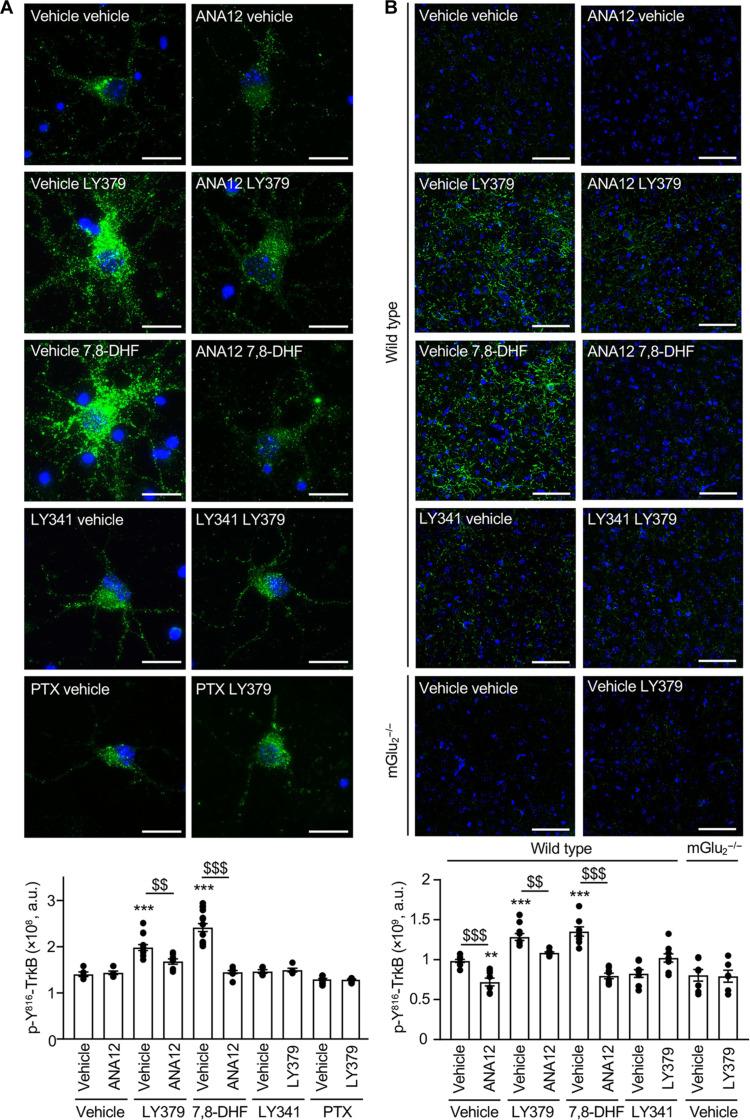
TrkB受体与代谢型谷氨酸受体相互作用,并介导代谢型谷氨酸受体激活在小鼠体内产生的类抗精神病作用。

TrkB receptor interacts with mGlu receptor and mediates antipsychotic-like effects of mGlu receptor activation in the mouse.

作者信息

Philibert Clémentine Eva, Disdier Candice, Lafon Pierre-André, Bouyssou Alexandre, Oosterlaken Mathieu, Galant Sonya, Pizzoccaro Anne, Tuduri Pola, Ster Jeanne, Liu Jianfeng, Kniazeff Julie, Pin Jean-Philippe, Rondard Philippe, Marin Philippe, Vandermoere Franck

机构信息

Institut de Génomique Fonctionnelle (IGF), Université de Montpellier, CNRS, INSERM, Montpellier, France.

Cellular Signaling Laboratory, Key Laboratory of Molecular Biophysics of MOE, International Research Centre for Sensory Biology and Technology of MOST, College of Life Science and Technology, Huazhong University of Science and Technology, 430074 Wuhan, China.

出版信息

Sci Adv. 2024 Jan 26;10(4):eadg1679. doi: 10.1126/sciadv.adg1679.

DOI:10.1126/sciadv.adg1679
PMID:38277461
原文链接:https://pmc.ncbi.nlm.nih.gov/articles/PMC10816717/
Abstract

Metabotropic glutamate receptor 2 (mGlu) attracts particular attention as a possible target for a new class of antipsychotics. However, the signaling pathways transducing the effects of mGlu in the brain remain poorly characterized. Here, we addressed this issue by identifying native mGlu interactome in mouse prefrontal cortex. Nanobody-based affinity purification and mass spectrometry identified 149 candidate mGlu partners, including the neurotrophin receptor TrkB. The later interaction was confirmed both in cultured cells and prefrontal cortex. mGlu activation triggers phosphorylation of TrkB on Tyr in primary cortical neurons and prefrontal cortex. Reciprocally, TrkB stimulation enhances mGlu-operated G protein activation. Furthermore, TrkB inhibition prevents the rescue of behavioral deficits by glutamatergic antipsychotics in phencyclidine-treated mice. Collectively, these results reveal a cross-talk between TrkB and mGlu, which is key to the behavioral response to glutamatergic antipsychotics.

摘要

代谢型谷氨酸受体2(mGlu)作为一类新型抗精神病药物的潜在靶点备受关注。然而,mGlu在大脑中传导效应的信号通路仍未得到充分表征。在此,我们通过鉴定小鼠前额叶皮质中的天然mGlu相互作用组来解决这一问题。基于纳米抗体的亲和纯化和质谱分析鉴定出149个候选mGlu相互作用伙伴,包括神经营养因子受体TrkB。随后在培养细胞和前额叶皮质中均证实了这种相互作用。mGlu激活可触发原代皮质神经元和前额叶皮质中TrkB酪氨酸位点的磷酸化。相反,TrkB刺激可增强mGlu介导的G蛋白激活。此外,TrkB抑制可阻止谷氨酸能抗精神病药物对苯环己哌啶处理小鼠行为缺陷的挽救作用。这些结果共同揭示了TrkB与mGlu之间的相互作用,这是对谷氨酸能抗精神病药物行为反应的关键。

https://cdn.ncbi.nlm.nih.gov/pmc/blobs/a418/10816717/24f5a3900416/sciadv.adg1679-f6.jpg
https://cdn.ncbi.nlm.nih.gov/pmc/blobs/a418/10816717/c3b9e8dbe96f/sciadv.adg1679-f1.jpg
https://cdn.ncbi.nlm.nih.gov/pmc/blobs/a418/10816717/17d92b6e4ba0/sciadv.adg1679-f2.jpg
https://cdn.ncbi.nlm.nih.gov/pmc/blobs/a418/10816717/ecce4db85c0c/sciadv.adg1679-f3.jpg
https://cdn.ncbi.nlm.nih.gov/pmc/blobs/a418/10816717/1e99d90d4c27/sciadv.adg1679-f4.jpg
https://cdn.ncbi.nlm.nih.gov/pmc/blobs/a418/10816717/a922180f1edd/sciadv.adg1679-f5.jpg
https://cdn.ncbi.nlm.nih.gov/pmc/blobs/a418/10816717/24f5a3900416/sciadv.adg1679-f6.jpg
https://cdn.ncbi.nlm.nih.gov/pmc/blobs/a418/10816717/c3b9e8dbe96f/sciadv.adg1679-f1.jpg
https://cdn.ncbi.nlm.nih.gov/pmc/blobs/a418/10816717/17d92b6e4ba0/sciadv.adg1679-f2.jpg
https://cdn.ncbi.nlm.nih.gov/pmc/blobs/a418/10816717/ecce4db85c0c/sciadv.adg1679-f3.jpg
https://cdn.ncbi.nlm.nih.gov/pmc/blobs/a418/10816717/1e99d90d4c27/sciadv.adg1679-f4.jpg
https://cdn.ncbi.nlm.nih.gov/pmc/blobs/a418/10816717/a922180f1edd/sciadv.adg1679-f5.jpg
https://cdn.ncbi.nlm.nih.gov/pmc/blobs/a418/10816717/24f5a3900416/sciadv.adg1679-f6.jpg

相似文献

1
TrkB receptor interacts with mGlu receptor and mediates antipsychotic-like effects of mGlu receptor activation in the mouse.TrkB受体与代谢型谷氨酸受体相互作用,并介导代谢型谷氨酸受体激活在小鼠体内产生的类抗精神病作用。
Sci Adv. 2024 Jan 26;10(4):eadg1679. doi: 10.1126/sciadv.adg1679.
2
5-HT receptor-dependent phosphorylation of mGlu receptor at Serine 843 promotes mGlu receptor-operated G signaling.5-HT 受体依赖性 Ser843 磷酸化调节 mGlu 受体激活的 G 蛋白信号通路。
Mol Psychiatry. 2019 Nov;24(11):1610-1626. doi: 10.1038/s41380-018-0069-6. Epub 2018 Jun 1.
3
Neurophysiologic and antipsychotic profiles of TASP0433864, a novel positive allosteric modulator of metabotropic glutamate 2 receptor.代谢型谷氨酸2受体新型正变构调节剂TASP0433864的神经生理学和抗精神病学特征
J Pharmacol Exp Ther. 2014 Dec;351(3):642-53. doi: 10.1124/jpet.114.218651. Epub 2014 Oct 2.
4
Activation of the TrkB neurotrophin receptor is induced by antidepressant drugs and is required for antidepressant-induced behavioral effects.抗抑郁药物可诱导TrkB神经营养因子受体激活,且该激活是抗抑郁药物诱导行为效应所必需的。
J Neurosci. 2003 Jan 1;23(1):349-57. doi: 10.1523/JNEUROSCI.23-01-00349.2003.
5
Chronic clozapine treatment restrains via HDAC2 the performance of mGlu2 receptor agonism in a rodent model of antipsychotic activity.慢性氯氮平治疗通过组蛋白脱乙酰酶 2 抑制 mGlu2 受体激动剂在抗精神病活性的啮齿动物模型中的作用。
Neuropsychopharmacology. 2019 Jan;44(2):443-454. doi: 10.1038/s41386-018-0143-4. Epub 2018 Jul 7.
6
Targeting group II metabotropic glutamate (mGlu) receptors for the treatment of psychosis associated with Alzheimer's disease: selective activation of mGlu2 receptors amplifies beta-amyloid toxicity in cultured neurons, whereas dual activation of mGlu2 and mGlu3 receptors is neuroprotective.针对与阿尔茨海默病相关的精神病的第二组代谢型谷氨酸(mGlu)受体治疗:在培养神经元中,选择性激活 mGlu2 受体放大β-淀粉样蛋白毒性,而 mGlu2 和 mGlu3 受体的双重激活具有神经保护作用。
Mol Pharmacol. 2011 Mar;79(3):618-26. doi: 10.1124/mol.110.067488. Epub 2010 Dec 15.
7
Evidence for the role of metabotropic glutamate (mGlu)2 not mGlu3 receptors in the preclinical antipsychotic pharmacology of the mGlu2/3 receptor agonist (-)-(1R,4S,5S,6S)-4-amino-2-sulfonylbicyclo[3.1.0]hexane-4,6-dicarboxylic acid (LY404039).代谢型谷氨酸(mGlu)2而非mGlu3受体在mGlu2/3受体激动剂(-)-(1R,4S,5S,6S)-4-氨基-2-磺酰基双环[3.1.0]己烷-4,6-二羧酸(LY404039)临床前抗精神病药理学中的作用证据。
J Pharmacol Exp Ther. 2008 Jul;326(1):209-17. doi: 10.1124/jpet.108.136861. Epub 2008 Apr 18.
8
Chronic methamphetamine self-administration dysregulates 5-HT2A and mGlu2 receptor expression in the rat prefrontal and perirhinal cortex: Comparison to chronic phencyclidine and MK-801.慢性 methamphetamine 自我给药会导致大鼠前额叶和边缘皮层中 5-HT2A 和 mGlu2 受体表达失调:与慢性 phencyclidine 和 MK-801 的比较。
Pharmacol Biochem Behav. 2018 Dec;175:89-100. doi: 10.1016/j.pbb.2018.09.007. Epub 2018 Sep 18.
9
Role of mGlu2 in the 5-HT receptor-dependent antipsychotic activity of clozapine in mice.mGlu2 在氯氮平 5-HT 受体依赖性抗精神病活性中的作用。
Psychopharmacology (Berl). 2018 Nov;235(11):3149-3165. doi: 10.1007/s00213-018-5015-4. Epub 2018 Sep 12.
10
Role of interaction of mGlu2 and 5-HT receptors in antipsychotic effects.代谢型谷氨酸受体2(mGlu2)与5-羟色胺(5-HT)受体相互作用在抗精神病作用中的角色。
Pharmacol Biochem Behav. 2022 Nov;221:173474. doi: 10.1016/j.pbb.2022.173474. Epub 2022 Oct 14.

引用本文的文献

1
mGlu2 Receptors in the Basal Ganglia: A New Frontier in Addiction Therapy.基底神经节中的代谢型谷氨酸受体2:成瘾治疗的新前沿
Front Biosci (Landmark Ed). 2025 Aug 28;30(8):26637. doi: 10.31083/FBL26637.
2
Epigenetic mechanisms of rapid-acting antidepressants.快速作用抗抑郁药的表观遗传机制。
Transl Psychiatry. 2024 Sep 4;14(1):359. doi: 10.1038/s41398-024-03055-y.
3
Interactions between metabotropic glutamate and CB1 receptors: implications for mood, cognition, and synaptic signaling based on data from mGluR and CB1R-targeting drugs.

本文引用的文献

1
Metabotropic Glutamate Receptors As Emerging Targets for the Treatment of Schizophrenia.代谢型谷氨酸受体作为精神分裂症治疗的新兴靶点。
Mol Pharmacol. 2022 May;101(5):275-285. doi: 10.1124/molpharm.121.000460. Epub 2022 Mar 3.
2
Combined Administration of ()-Ketamine and the mGlu2/3 Receptor Antagonist LY341495 Induces Rapid and Sustained Effects in the CUMS Model of Depression via a TrkB/BDNF-Dependent Mechanism.(-)-氯胺酮与mGlu2/3受体拮抗剂LY341495联合给药通过TrkB/BDNF依赖性机制在慢性不可预测轻度应激(CUMS)抑郁模型中诱导快速且持久的效应。
Pharmaceuticals (Basel). 2022 Jan 21;15(2):125. doi: 10.3390/ph15020125.
3
代谢型谷氨酸和 CB1 受体之间的相互作用:基于靶向 mGluR 和 CB1R 药物的数据,对情绪、认知和突触信号传递的影响。
Pharmacol Rep. 2024 Dec;76(6):1286-1296. doi: 10.1007/s43440-024-00612-6. Epub 2024 Jun 28.
4
Emerging modes of regulation of neuromodulatory G protein-coupled receptors.神经调质 G 蛋白偶联受体的新兴调节模式。
Trends Neurosci. 2024 Aug;47(8):635-650. doi: 10.1016/j.tins.2024.05.008. Epub 2024 Jun 11.
BDNF signaling in context: From synaptic regulation to psychiatric disorders.
脑源性神经营养因子信号通路:从突触调节到精神疾病
Cell. 2022 Jan 6;185(1):62-76. doi: 10.1016/j.cell.2021.12.003. Epub 2021 Dec 27.
4
Membrane trafficking and positioning of mGluRs at presynaptic and postsynaptic sites of excitatory synapses.代谢型谷氨酸受体(mGluRs)在兴奋性突触的突触前和突触后位点的膜运输与定位。
Neuropharmacology. 2021 Dec 1;200:108799. doi: 10.1016/j.neuropharm.2021.108799. Epub 2021 Sep 28.
5
Structures of G-bound metabotropic glutamate receptors mGlu2 and mGlu4.与G蛋白偶联的代谢型谷氨酸受体mGlu2和mGlu4的结构
Nature. 2021 Jun;594(7864):583-588. doi: 10.1038/s41586-021-03495-2. Epub 2021 Jun 16.
6
Transactivation of G protein-coupled receptors (GPCRs) and receptor tyrosine kinases (RTKs): Recent insights using luminescence and fluorescence technologies.G蛋白偶联受体(GPCRs)和受体酪氨酸激酶(RTKs)的反式激活:利用发光和荧光技术的最新见解。
Curr Opin Endocr Metab Res. 2021 Feb;16:102-112. doi: 10.1016/j.coemr.2020.10.003.
7
Antidepressant drugs act by directly binding to TRKB neurotrophin receptors.抗抑郁药通过直接结合 TRKB 神经营养因子受体起作用。
Cell. 2021 Mar 4;184(5):1299-1313.e19. doi: 10.1016/j.cell.2021.01.034. Epub 2021 Feb 18.
8
The Chronic Treatment With 5-HT Receptor Agonists Affects the Behavior and the BDNF System in Mice.5-HT 受体激动剂的慢性治疗会影响小鼠的行为和 BDNF 系统。
Neurochem Res. 2020 Dec;45(12):3059-3075. doi: 10.1007/s11064-020-03153-5. Epub 2020 Oct 23.
9
Defining the Homo- and Heterodimerization Propensities of Metabotropic Glutamate Receptors.定义代谢型谷氨酸受体的同二聚体和异二聚体倾向。
Cell Rep. 2020 May 5;31(5):107605. doi: 10.1016/j.celrep.2020.107605.
10
Dynamic interactions of the 5-HT receptor with protein partners control dendritic tree morphogenesis.5-HT 受体与蛋白伴侣的动态相互作用控制树突形态发生。
Sci Signal. 2020 Feb 11;13(618):eaax9520. doi: 10.1126/scisignal.aax9520.