• 文献检索
  • 文档翻译
  • 深度研究
  • 学术资讯
  • Suppr Zotero 插件Zotero 插件
  • 邀请有礼
  • 套餐&价格
  • 历史记录
应用&插件
Suppr Zotero 插件Zotero 插件浏览器插件Mac 客户端Windows 客户端微信小程序
定价
高级版会员购买积分包购买API积分包
服务
文献检索文档翻译深度研究API 文档MCP 服务
关于我们
关于 Suppr公司介绍联系我们用户协议隐私条款
关注我们

Suppr 超能文献

核心技术专利:CN118964589B侵权必究
粤ICP备2023148730 号-1Suppr @ 2026

文献检索

告别复杂PubMed语法,用中文像聊天一样搜索,搜遍4000万医学文献。AI智能推荐,让科研检索更轻松。

立即免费搜索

文件翻译

保留排版,准确专业,支持PDF/Word/PPT等文件格式,支持 12+语言互译。

免费翻译文档

深度研究

AI帮你快速写综述,25分钟生成高质量综述,智能提取关键信息,辅助科研写作。

立即免费体验

细胞程序性坏死不会在 SARS-CoV-2 的感染性小鼠模型中驱动疾病发病机制。

Necroptosis does not drive disease pathogenesis in a mouse infective model of SARS-CoV-2 in vivo.

机构信息

The Walter and Eliza Hall Institute of Medical Research, Melbourne, VIC, 3052, Australia.

Department of Medical Biology, University of Melbourne, Melbourne, VIC, 3050, Australia.

出版信息

Cell Death Dis. 2024 Jan 30;15(1):100. doi: 10.1038/s41419-024-06471-6.

DOI:10.1038/s41419-024-06471-6
PMID:38286985
原文链接:https://pmc.ncbi.nlm.nih.gov/articles/PMC10825138/
Abstract

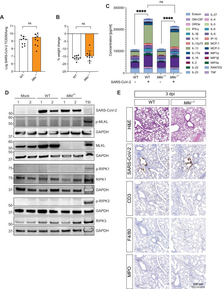
Necroptosis, a type of lytic cell death executed by the pseudokinase Mixed Lineage Kinase Domain-Like (MLKL) has been implicated in the detrimental inflammation caused by SARS-CoV-2 infection. We minimally and extensively passaged a single clinical SARS-CoV-2 isolate to create models of mild and severe disease in mice allowing us to dissect the role of necroptosis in SARS-CoV-2 disease pathogenesis. We infected wild-type and MLKL-deficient mice and found no significant differences in viral loads or lung pathology. In our model of severe COVID-19, MLKL-deficiency did not alter the host response, ameliorate weight loss, diminish systemic pro-inflammatory cytokines levels, or prevent lethality in aged animals. Our in vivo models indicate that necroptosis is dispensable in the pathogenesis of mild and severe COVID-19.

摘要

细胞程序性坏死,一种由混合谱系激酶结构域样(MLKL)伪激酶执行的溶细胞性细胞死亡方式,已被牵连到由 SARS-CoV-2 感染引起的有害炎症中。我们最小限度和最大限度地传代了单个临床 SARS-CoV-2 分离株,在小鼠中建立了轻度和重度疾病模型,使我们能够剖析程序性坏死在 SARS-CoV-2 疾病发病机制中的作用。我们感染了野生型和 MLKL 缺陷型小鼠,并未发现病毒载量或肺部病理有显著差异。在我们的严重 COVID-19 模型中,MLKL 缺陷并未改变宿主反应、减轻体重减轻、降低全身促炎细胞因子水平,或防止老年动物的致死性。我们的体内模型表明,程序性坏死在轻度和重度 COVID-19 的发病机制中是可有可无的。

https://cdn.ncbi.nlm.nih.gov/pmc/blobs/2636/10825138/7178a64d78c5/41419_2024_6471_Fig3_HTML.jpg
https://cdn.ncbi.nlm.nih.gov/pmc/blobs/2636/10825138/0fbd76830bd3/41419_2024_6471_Fig1_HTML.jpg
https://cdn.ncbi.nlm.nih.gov/pmc/blobs/2636/10825138/5c74575b3745/41419_2024_6471_Fig2_HTML.jpg
https://cdn.ncbi.nlm.nih.gov/pmc/blobs/2636/10825138/7178a64d78c5/41419_2024_6471_Fig3_HTML.jpg
https://cdn.ncbi.nlm.nih.gov/pmc/blobs/2636/10825138/0fbd76830bd3/41419_2024_6471_Fig1_HTML.jpg
https://cdn.ncbi.nlm.nih.gov/pmc/blobs/2636/10825138/5c74575b3745/41419_2024_6471_Fig2_HTML.jpg
https://cdn.ncbi.nlm.nih.gov/pmc/blobs/2636/10825138/7178a64d78c5/41419_2024_6471_Fig3_HTML.jpg

相似文献

1
Necroptosis does not drive disease pathogenesis in a mouse infective model of SARS-CoV-2 in vivo.细胞程序性坏死不会在 SARS-CoV-2 的感染性小鼠模型中驱动疾病发病机制。
Cell Death Dis. 2024 Jan 30;15(1):100. doi: 10.1038/s41419-024-06471-6.
2
SARS-CoV-2 immune complex triggers human monocyte necroptosis.SARS-CoV-2 免疫复合物触发人单核细胞发生坏死性凋亡。
Int Immunopharmacol. 2023 Apr;117:109954. doi: 10.1016/j.intimp.2023.109954. Epub 2023 Feb 27.
3
RIP1/RIP3/MLKL mediates dopaminergic neuron necroptosis in a mouse model of Parkinson disease.RIP1/RIP3/MLKL 介导帕金森病小鼠模型中多巴胺能神经元的坏死性凋亡。
Lab Invest. 2020 Mar;100(3):503-511. doi: 10.1038/s41374-019-0319-5. Epub 2019 Sep 10.
4
A cytosolic heat shock protein 90 and co-chaperone p23 complex activates RIPK3/MLKL during necroptosis of endothelial cells in acute respiratory distress syndrome.胞质热休克蛋白 90 和共伴侣 p23 复合物在急性呼吸窘迫综合征内皮细胞坏死性凋亡过程中激活 RIPK3/MLKL。
J Mol Med (Berl). 2020 Apr;98(4):569-583. doi: 10.1007/s00109-020-01886-y. Epub 2020 Feb 19.
5
RIP1, RIP3, and MLKL Contribute to Cell Death Caused by Clostridium perfringens Enterotoxin.RIP1、RIP3 和 MLKL 导致产气荚膜梭菌肠毒素引起的细胞死亡。
mBio. 2019 Dec 17;10(6):e02985-19. doi: 10.1128/mBio.02985-19.
6
Human RIPK3 maintains MLKL in an inactive conformation prior to cell death by necroptosis.在细胞发生坏死性细胞死亡(necroptosis)之前,人源 RIPK3 将 MLKL 维持在非活性构象。
Nat Commun. 2021 Nov 22;12(1):6783. doi: 10.1038/s41467-021-27032-x.
7
SARS-CoV-2 N protein induces acute kidney injury in diabetic mice via the Smad3-Ripk3/MLKL necroptosis pathway.严重急性呼吸综合征冠状病毒2核蛋白通过Smad3-Ripk3/MLKL坏死性凋亡途径诱导糖尿病小鼠急性肾损伤。
Signal Transduct Target Ther. 2023 Apr 7;8(1):147. doi: 10.1038/s41392-023-01410-x.
8
Receptor-Interacting Serine/Threonine-Protein Kinase 3 (RIPK3)-Mixed Lineage Kinase Domain-Like Protein (MLKL)-Mediated Necroptosis Contributes to Ischemia-Reperfusion Injury of Steatotic Livers.受体相互作用丝氨酸/苏氨酸蛋白激酶 3(RIPK3)-混合谱系激酶结构域样蛋白(MLKL)介导线粒体凋亡程序性坏死导致肝脂肪变性再灌注损伤。
Am J Pathol. 2019 Jul;189(7):1363-1374. doi: 10.1016/j.ajpath.2019.03.010. Epub 2019 Apr 23.
9
Necroptosis Signaling Promotes Inflammation, Airway Remodeling, and Emphysema in Chronic Obstructive Pulmonary Disease.细胞程序性坏死信号促进慢性阻塞性肺疾病中的炎症、气道重塑和肺气肿。
Am J Respir Crit Care Med. 2021 Sep 15;204(6):667-681. doi: 10.1164/rccm.202009-3442OC.
10
Inhibition of neuronal necroptosis mediated by RIP1/RIP3/MLKL provides neuroprotective effects on kaolin-induced hydrocephalus in mice.RIP1/RIP3/MLKL 介导的神经元坏死性凋亡抑制对高岭土诱导的小鼠脑积水具有神经保护作用。
Cell Prolif. 2021 Sep;54(9):e13108. doi: 10.1111/cpr.13108. Epub 2021 Aug 9.

引用本文的文献

1
Cell death in acute lung injury: caspase-regulated apoptosis, pyroptosis, necroptosis, and PANoptosis.急性肺损伤中的细胞死亡:半胱天冬酶调节的细胞凋亡、焦亡、坏死性凋亡和PANoptosis。
Front Pharmacol. 2025 Mar 21;16:1559659. doi: 10.3389/fphar.2025.1559659. eCollection 2025.
2
A novel PLpro inhibitor improves outcomes in a pre-clinical model of long COVID.一种新型的木瓜蛋白酶样蛋白酶(PLpro)抑制剂在新冠长期症状的临床前模型中改善了治疗结果。
Nat Commun. 2025 Apr 3;16(1):2900. doi: 10.1038/s41467-025-57905-4.
3
IL-1β drives SARS-CoV-2-induced disease independently of the inflammasome and pyroptosis signalling.

本文引用的文献

1
SARS-CoV-2 mouse adaptation selects virulence mutations that cause TNF-driven age-dependent severe disease with human correlates.SARS-CoV-2 小鼠适应性选择毒力突变,导致 TNF 驱动的与人类相关的年龄依赖性严重疾病。
Proc Natl Acad Sci U S A. 2023 Aug 8;120(32):e2301689120. doi: 10.1073/pnas.2301689120. Epub 2023 Jul 31.
2
SARS-CoV-2 Z-RNA activates the ZBP1-RIPK3 pathway to promote virus-induced inflammatory responses.SARS-CoV-2 Z-RNA 激活 ZBP1-RIPK3 途径,促进病毒诱导的炎症反应。
Cell Res. 2023 Mar;33(3):201-214. doi: 10.1038/s41422-022-00775-y. Epub 2023 Jan 17.
3
Interleukin-1 and the NLRP3 inflammasome in COVID-19: Pathogenetic and therapeutic implications.
白细胞介素-1β独立于炎性小体和细胞焦亡信号传导驱动新冠病毒诱导的疾病。
Cell Death Differ. 2025 Feb 28. doi: 10.1038/s41418-025-01459-x.
4
A glimpse into viral warfare: decoding the intriguing role of highly pathogenic coronavirus proteins in apoptosis regulation.病毒战争的一瞥:解析高致病性冠状病毒蛋白在细胞凋亡调控中的有趣作用。
J Biomed Sci. 2024 Jul 13;31(1):70. doi: 10.1186/s12929-024-01062-1.
5
The importance of murine phospho-MLKL-S345 in situ detection for necroptosis assessment in vivo.体内检测鼠源磷酸化 MLKL-S345 对于坏死性凋亡评估的重要性。
Cell Death Differ. 2024 Jul;31(7):897-909. doi: 10.1038/s41418-024-01313-6. Epub 2024 May 23.
6
Blocking cell death limits lung damage and inflammation from influenza.阻止细胞死亡可限制流感引起的肺部损伤和炎症。
Nature. 2024 Apr;628(8009):726-727. doi: 10.1038/d41586-024-00910-2.
7
The inflammatory microenvironment of the lung at the time of infection governs innate control of SARS-CoV-2 replication.感染时肺部的炎症微环境决定了对严重急性呼吸综合征冠状病毒2(SARS-CoV-2)复制的固有控制。
bioRxiv. 2024 Mar 27:2024.03.27.586885. doi: 10.1101/2024.03.27.586885.
白细胞介素-1 和 NLRP3 炎性体在 COVID-19 中的作用:发病机制和治疗意义。
EBioMedicine. 2022 Nov;85:104299. doi: 10.1016/j.ebiom.2022.104299. Epub 2022 Oct 6.
4
ZBP1 promotes inflammatory responses downstream of TLR3/TLR4 via timely delivery of RIPK1 to TRIF.ZBP1 通过将 RIPK1 及时递送至 TRIF 促进 TLR3/TLR4 下游的炎症反应。
Proc Natl Acad Sci U S A. 2022 Jun 14;119(24):e2113872119. doi: 10.1073/pnas.2113872119. Epub 2022 Jun 6.
5
Membrane permeabilization is mediated by distinct epitopes in mouse and human orthologs of the necroptosis effector, MLKL.膜通透性的改变是由坏死效应蛋白 MLKL 的鼠源和人源同源物中的不同表位介导的。
Cell Death Differ. 2022 Sep;29(9):1804-1815. doi: 10.1038/s41418-022-00965-6. Epub 2022 Mar 9.
6
Programmed cell death: the pathways to severe COVID-19?程序性细胞死亡:引发重症 COVID-19 的途径?
Biochem J. 2022 Mar 18;479(5):609-628. doi: 10.1042/BCJ20210602.
7
Interferon-γ Preferentially Promotes Necroptosis of Lung Epithelial Cells by Upregulating MLKL.干扰素-γ 通过上调 MLKL 优先促进肺上皮细胞的坏死性凋亡。
Cells. 2022 Feb 6;11(3):563. doi: 10.3390/cells11030563.
8
Blunted sFasL signalling exacerbates TNF-driven neutrophil necroptosis in critically ill COVID-19 patients.sFasL信号传导减弱会加剧重症COVID-19患者中TNF驱动的中性粒细胞坏死性凋亡。
Clin Transl Immunology. 2021 Dec 11;10(12):e1357. doi: 10.1002/cti2.1357. eCollection 2021.
9
How an outbreak became a pandemic: a chronological analysis of crucial junctures and international obligations in the early months of the COVID-19 pandemic.疫情如何演变成大流行:对 COVID-19 大流行早期几个关键节点和国际义务的时间顺序分析。
Lancet. 2021 Dec 4;398(10316):2109-2124. doi: 10.1016/S0140-6736(21)01897-3. Epub 2021 Nov 8.
10
Off balance: Interferons in COVID-19 lung infections.失衡:细胞因子在 COVID-19 肺部感染中的作用。
EBioMedicine. 2021 Nov;73:103642. doi: 10.1016/j.ebiom.2021.103642. Epub 2021 Oct 19.