Suppr超能文献

翻译组会发现 Itih4 是动脉粥样硬化中一种新的平滑肌细胞特异性基因。

Translatome profiling reveals Itih4 as a novel smooth muscle cell-specific gene in atherosclerosis.

机构信息

A.I.Virtanen Institute for Molecular Sciences, University of Eastern Finland, Neulaniementie 2, 70211 Kuopio, Finland.

Disease networks research unit, Faculty of Biochemistry and Molecular Medicine, Kvantum Institute, Infotech Oulu, University of Oulu, Oulu, Finland.

出版信息

Cardiovasc Res. 2024 Jul 2;120(8):869-882. doi: 10.1093/cvr/cvae028.

Abstract

AIMS

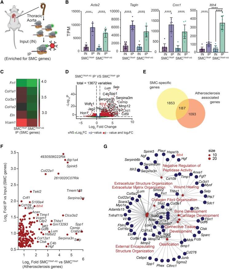
Vascular smooth muscle cells (SMCs) and their derivatives are key contributors to the development of atherosclerosis. However, studying changes in SMC gene expression in heterogeneous vascular tissues is challenging due to the technical limitations and high cost associated with current approaches. In this paper, we apply translating ribosome affinity purification sequencing to profile SMC-specific gene expression directly from tissue.

METHODS AND RESULTS

To facilitate SMC-specific translatome analysis, we generated SMCTRAP mice, a transgenic mouse line expressing enhanced green fluorescent protein (EGFP)-tagged ribosomal protein L10a (EGFP-L10a) under the control of the SMC-specific αSMA promoter. These mice were further crossed with the atherosclerosis model Ldlr-/-, ApoB100/100 to generate SMCTRAP-AS mice and used to profile atherosclerosis-associated SMCs in thoracic aorta samples of 15-month-old SMCTRAP and SMCTRAP-AS mice. Our analysis of SMCTRAP-AS mice showed that EGFP-L10a expression was localized to SMCs in various tissues, including the aortic wall and plaque. The TRAP fraction demonstrated high enrichment of known SMC-specific genes, confirming the specificity of our approach. We identified several genes, including Cemip, Lum, Mfge8, Spp1, and Serpina3, which are known to be involved in atherosclerosis-induced gene expression. Moreover, we identified several novel genes not previously linked to SMCs in atherosclerosis, such as Anxa4, Cd276, inter-alpha-trypsin inhibitor-4 (Itih4), Myof, Pcdh11x, Rab31, Serpinb6b, Slc35e4, Slc8a3, and Spink5. Among them, we confirmed the SMC-specific expression of Itih4 in atherosclerotic lesions using immunofluorescence staining of mouse aortic roots and spatial transcriptomics of human carotid arteries. Furthermore, our more detailed analysis of Itih4 showed its link to coronary artery disease through the colocalization of genome-wide association studies, splice quantitative trait loci (QTL), and protein QTL signals.

CONCLUSION

We generated a SMC-specific TRAP mouse line to study atherosclerosis and identified Itih4 as a novel SMC-expressed gene in atherosclerotic plaques, warranting further investigation of its putative function in extracellular matrix stability and genetic evidence of causality.

摘要

目的

血管平滑肌细胞(SMCs)及其衍生物是动脉粥样硬化发展的关键贡献者。然而,由于当前方法的技术限制和高成本,研究异质血管组织中 SMC 基因表达的变化具有挑战性。在本文中,我们应用翻译核糖体亲和纯化测序(translating ribosome affinity purification sequencing)直接从组织中描绘 SMC 特异性基因表达。

方法和结果

为了促进 SMC 特异性翻译组分析,我们生成了 SMCTRAP 小鼠,这是一种在平滑肌特异性αSMA 启动子控制下表达增强型绿色荧光蛋白(EGFP)标记的核糖体蛋白 L10a(EGFP-L10a)的转基因小鼠系。这些小鼠进一步与动脉粥样硬化模型 Ldlr-/-、ApoB100/100 杂交,生成 SMCTRAP-AS 小鼠,并用于分析 15 个月大的 SMCTRAP 和 SMCTRAP-AS 小鼠胸主动脉样本中的动脉粥样硬化相关 SMC。我们对 SMCTRAP-AS 小鼠的分析表明,EGFP-L10a 表达定位于包括主动脉壁和斑块在内的各种组织中的 SMC。TRAP 级分显示出已知 SMC 特异性基因的高度富集,证实了我们方法的特异性。我们鉴定了几个基因,包括 Cemip、Lum、Mfge8、Spp1 和 Serpina3,这些基因已知参与动脉粥样硬化诱导的基因表达。此外,我们还鉴定了几个以前与动脉粥样硬化 SMC 无关的新基因,如 Anxa4、Cd276、inter-alpha-trypsin inhibitor-4(Itih4)、Myof、Pcdh11x、Rab31、Serpinb6b、Slc35e4、Slc8a3 和 Spink5。其中,我们通过对小鼠主动脉根部的免疫荧光染色和人类颈动脉的空间转录组学,证实了 Itih4 在动脉粥样硬化病变中的 SMC 特异性表达。此外,我们对 Itih4 的更详细分析表明,通过全基因组关联研究、剪接数量性状基因座(QTL)和蛋白质 QTL 信号的共定位,它与冠状动脉疾病有关。

结论

我们生成了一种 SMC 特异性 TRAP 小鼠系来研究动脉粥样硬化,并鉴定出 Itih4 是动脉粥样硬化斑块中一种新的 SMC 表达基因,值得进一步研究其在细胞外基质稳定性中的潜在功能和遗传因果关系的证据。

https://cdn.ncbi.nlm.nih.gov/pmc/blobs/957e/11218691/ac5f8afd567c/cvae028f1.jpg

文献检索

告别复杂PubMed语法,用中文像聊天一样搜索,搜遍4000万医学文献。AI智能推荐,让科研检索更轻松。

立即免费搜索

文件翻译

保留排版,准确专业,支持PDF/Word/PPT等文件格式,支持 12+语言互译。

免费翻译文档

深度研究

AI帮你快速写综述,25分钟生成高质量综述,智能提取关键信息,辅助科研写作。

立即免费体验