• 文献检索
  • 文档翻译
  • 深度研究
  • 学术资讯
  • Suppr Zotero 插件Zotero 插件
  • 邀请有礼
  • 套餐&价格
  • 历史记录
应用&插件
Suppr Zotero 插件Zotero 插件浏览器插件Mac 客户端Windows 客户端微信小程序
定价
高级版会员购买积分包购买API积分包
服务
文献检索文档翻译深度研究API 文档MCP 服务
关于我们
关于 Suppr公司介绍联系我们用户协议隐私条款
关注我们

Suppr 超能文献

核心技术专利:CN118964589B侵权必究
粤ICP备2023148730 号-1Suppr @ 2026

文献检索

告别复杂PubMed语法,用中文像聊天一样搜索,搜遍4000万医学文献。AI智能推荐,让科研检索更轻松。

立即免费搜索

文件翻译

保留排版,准确专业,支持PDF/Word/PPT等文件格式,支持 12+语言互译。

免费翻译文档

深度研究

AI帮你快速写综述,25分钟生成高质量综述,智能提取关键信息,辅助科研写作。

立即免费体验

PPML-Omics:一种保护隐私的联邦机器学习方法,保护了组学数据中患者的隐私。

PPML-Omics: A privacy-preserving federated machine learning method protects patients' privacy in omic data.

机构信息

Computer Science Program, Computer, Electrical and Mathematical Sciences and Engineering Division, King Abdullah University of Science and Technology (KAUST), Thuwal 23955-6900, Kingdom of Saudi Arabia.

Computational Bioscience Research Center, Computer, Electrical and Mathematical Sciences and Engineering Division, King Abdullah University of Science and Technology (KAUST), Thuwal 23955-6900, Kingdom of Saudi Arabia.

出版信息

Sci Adv. 2024 Feb 2;10(5):eadh8601. doi: 10.1126/sciadv.adh8601. Epub 2024 Jan 31.

DOI:10.1126/sciadv.adh8601
PMID:38295178
原文链接:https://pmc.ncbi.nlm.nih.gov/articles/PMC10830108/
Abstract

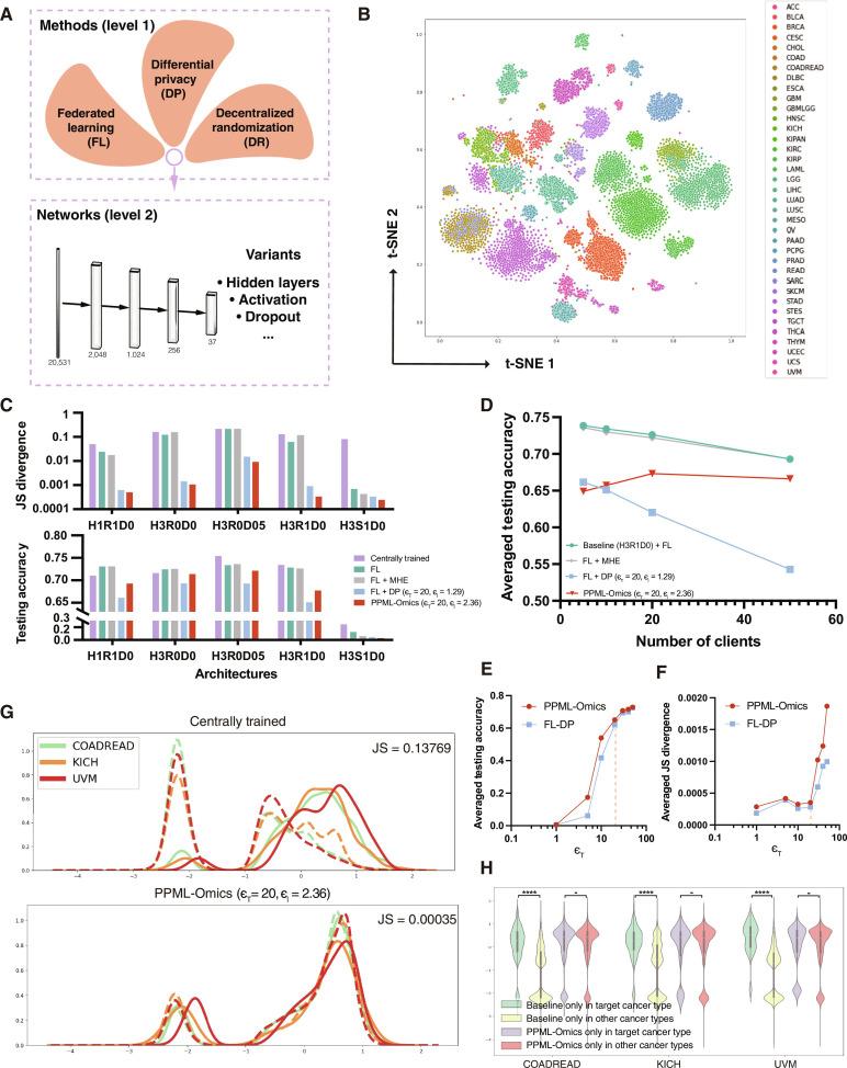
Modern machine learning models toward various tasks with omic data analysis give rise to threats of privacy leakage of patients involved in those datasets. Here, we proposed a secure and privacy-preserving machine learning method (PPML-Omics) by designing a decentralized differential private federated learning algorithm. We applied PPML-Omics to analyze data from three sequencing technologies and addressed the privacy concern in three major tasks of omic data under three representative deep learning models. We examined privacy breaches in depth through privacy attack experiments and demonstrated that PPML-Omics could protect patients' privacy. In each of these applications, PPML-Omics was able to outperform methods of comparison under the same level of privacy guarantee, demonstrating the versatility of the method in simultaneously balancing the privacy-preserving capability and utility in omic data analysis. Furthermore, we gave the theoretical proof of the privacy-preserving capability of PPML-Omics, suggesting the first mathematically guaranteed method with robust and generalizable empirical performance in protecting patients' privacy in omic data.

摘要

基于组学数据分析的现代机器学习模型引发了涉及这些数据集的患者隐私泄露的威胁。在这里,我们通过设计去中心化差分隐私联邦学习算法,提出了一种安全且保护隐私的机器学习方法(PPML-Omics)。我们将 PPML-Omics 应用于分析来自三种测序技术的数据,并在三个代表性的深度学习模型下的三个主要组学数据分析任务中解决隐私问题。我们通过隐私攻击实验深入研究了隐私泄露问题,并证明了 PPML-Omics 可以保护患者的隐私。在这些应用中,PPML-Omics 在相同的隐私保护级别下都优于比较方法,这表明该方法在同时平衡隐私保护能力和组学数据分析实用性方面具有多功能性。此外,我们给出了 PPML-Omics 的隐私保护能力的理论证明,这是第一个在保护组学数据中患者隐私方面具有稳健且可推广的经验性能的数学保证方法。

https://cdn.ncbi.nlm.nih.gov/pmc/blobs/535d/10830108/7bc7b83a3ee9/sciadv.adh8601-f4.jpg
https://cdn.ncbi.nlm.nih.gov/pmc/blobs/535d/10830108/f426211a7fde/sciadv.adh8601-f1.jpg
https://cdn.ncbi.nlm.nih.gov/pmc/blobs/535d/10830108/d078f3c38cf1/sciadv.adh8601-f2.jpg
https://cdn.ncbi.nlm.nih.gov/pmc/blobs/535d/10830108/5eb3e6fa12de/sciadv.adh8601-f3.jpg
https://cdn.ncbi.nlm.nih.gov/pmc/blobs/535d/10830108/7bc7b83a3ee9/sciadv.adh8601-f4.jpg
https://cdn.ncbi.nlm.nih.gov/pmc/blobs/535d/10830108/f426211a7fde/sciadv.adh8601-f1.jpg
https://cdn.ncbi.nlm.nih.gov/pmc/blobs/535d/10830108/d078f3c38cf1/sciadv.adh8601-f2.jpg
https://cdn.ncbi.nlm.nih.gov/pmc/blobs/535d/10830108/5eb3e6fa12de/sciadv.adh8601-f3.jpg
https://cdn.ncbi.nlm.nih.gov/pmc/blobs/535d/10830108/7bc7b83a3ee9/sciadv.adh8601-f4.jpg

相似文献

1
PPML-Omics: A privacy-preserving federated machine learning method protects patients' privacy in omic data.PPML-Omics:一种保护隐私的联邦机器学习方法,保护了组学数据中患者的隐私。
Sci Adv. 2024 Feb 2;10(5):eadh8601. doi: 10.1126/sciadv.adh8601. Epub 2024 Jan 31.
2
Personalized and privacy-preserving federated heterogeneous medical image analysis with PPPML-HMI.基于 PPPML-HMI 的个性化和隐私保护联邦异质医学图像分析。
Comput Biol Med. 2024 Feb;169:107861. doi: 10.1016/j.compbiomed.2023.107861. Epub 2023 Dec 19.
3
Task-Specific Adaptive Differential Privacy Method for Structured Data.面向结构化数据的任务特定自适应差分隐私方法。
Sensors (Basel). 2023 Feb 10;23(4):1980. doi: 10.3390/s23041980.
4
Privacy-preserving federated learning for scalable and high data quality computational-intelligence-as-a-service in Society 5.0.用于社会5.0中可扩展且高质量数据的隐私保护联邦学习,以实现计算智能即服务
Multimed Tools Appl. 2022;81(18):25029-25050. doi: 10.1007/s11042-022-12900-5. Epub 2022 Mar 22.
5
The privacy-explainability trade-off: unraveling the impacts of differential privacy and federated learning on attribution methods.隐私与可解释性的权衡:揭示差分隐私和联邦学习对归因方法的影响
Front Artif Intell. 2024 Jul 3;7:1236947. doi: 10.3389/frai.2024.1236947. eCollection 2024.
6
Design of an improved model using federated learning and LSTM autoencoders for secure and transparent blockchain network transactions.使用联邦学习和长短期记忆自动编码器设计一种改进模型,用于安全透明的区块链网络交易。
Sci Rep. 2025 Jan 10;15(1):1615. doi: 10.1038/s41598-024-83564-4.
7
Advancing Privacy-Preserving Health Care Analytics and Implementation of the Personal Health Train: Federated Deep Learning Study.推进隐私保护医疗保健分析与个人健康列车的实施:联邦深度学习研究
JMIR AI. 2025 Feb 6;4:e60847. doi: 10.2196/60847.
8
Decentralised, collaborative, and privacy-preserving machine learning for multi-hospital data.去中心化、协作和保护隐私的机器学习,适用于多医院数据。
EBioMedicine. 2024 Mar;101:105006. doi: 10.1016/j.ebiom.2024.105006. Epub 2024 Feb 19.
9
Federated transfer learning with differential privacy for multi-omics survival analysis.用于多组学生存分析的具有差分隐私的联邦迁移学习
Brief Bioinform. 2025 Mar 4;26(2). doi: 10.1093/bib/bbaf166.
10
Multiparty Secure Broad Learning System for Privacy Preserving.用于隐私保护的多方安全广义学习系统
IEEE Trans Cybern. 2023 Oct;53(10):6636-6648. doi: 10.1109/TCYB.2023.3235496. Epub 2023 Sep 15.

引用本文的文献

1
Medical laboratory data-based models: opportunities, obstacles, and solutions.基于医学实验室数据的模型:机遇、障碍与解决方案。
J Transl Med. 2025 Jul 24;23(1):823. doi: 10.1186/s12967-025-06802-x.
2
Federated Deep Learning Enables Cancer Subtyping by Proteomics.联邦深度学习助力基于蛋白质组学的癌症亚型分类。
Cancer Discov. 2025 Sep 4;15(9):1803-1818. doi: 10.1158/2159-8290.CD-24-1488.
3
AI-powered precision medicine: utilizing genetic risk factor optimization to revolutionize healthcare.人工智能驱动的精准医学:利用遗传风险因素优化彻底改变医疗保健。

本文引用的文献

1
Citizen-centered, auditable and privacy-preserving population genomics.以公民为中心、可审计且保护隐私的群体基因组学。
Nat Comput Sci. 2021 Mar;1(3):192-198. doi: 10.1038/s43588-021-00044-9. Epub 2021 Mar 25.
2
Spatial transcriptomics prediction from histology jointly through Transformer and graph neural networks.基于 Transformer 和图神经网络的组织学空间转录组学预测。
Brief Bioinform. 2022 Sep 20;23(5). doi: 10.1093/bib/bbac297.
3
Differential Private Deep Learning Models for Analyzing Breast Cancer Omics Data.用于分析乳腺癌组学数据的差分隐私深度学习模型。
NAR Genom Bioinform. 2025 May 5;7(2):lqaf038. doi: 10.1093/nargab/lqaf038. eCollection 2025 Jun.
4
Privacy-preserving approach for IoT networks using statistical learning with optimization algorithm on high-dimensional big data environment.在高维大数据环境下,基于优化算法的统计学习的物联网网络隐私保护方法。
Sci Rep. 2025 Jan 27;15(1):3338. doi: 10.1038/s41598-025-87454-1.
5
Radiogenomics: bridging the gap between imaging and genomics for precision oncology.放射基因组学:弥合影像学与基因组学之间的差距,实现精准肿瘤学。
MedComm (2020). 2024 Sep 9;5(9):e722. doi: 10.1002/mco2.722. eCollection 2024 Sep.
6
Pre-trained multimodal large language model enhances dermatological diagnosis using SkinGPT-4.预训练多模态大型语言模型通过使用 SkinGPT-4 增强皮肤科诊断。
Nat Commun. 2024 Jul 5;15(1):5649. doi: 10.1038/s41467-024-50043-3.
7
scFed: federated learning for cell type classification with scRNA-seq.scFed:基于 scRNA-seq 的细胞类型分类的联邦学习。
Brief Bioinform. 2023 Nov 22;25(1). doi: 10.1093/bib/bbad507.
8
A unified method to revoke the private data of patients in intelligent healthcare with audit to forget.使用带审计的遗忘技术,对智能医疗保健中患者的私人数据进行统一撤销。
Nat Commun. 2023 Oct 6;14(1):6255. doi: 10.1038/s41467-023-41703-x.
Front Oncol. 2022 Jun 23;12:879607. doi: 10.3389/fonc.2022.879607. eCollection 2022.
4
Genomic Data Sharing under Dependent Local Differential Privacy.依赖局部差分隐私下的基因组数据共享
CODASPY. 2022 Apr;2022:77-88. doi: 10.1145/3508398.3511519. Epub 2022 Apr 15.
5
Federated learning and differential privacy for medical image analysis.联邦学习与医学图像分析中的差分隐私。
Sci Rep. 2022 Feb 4;12(1):1953. doi: 10.1038/s41598-022-05539-7.
6
Flimma: a federated and privacy-aware tool for differential gene expression analysis.Flimma:一种用于差异基因表达分析的联邦和隐私感知工具。
Genome Biol. 2021 Dec 14;22(1):338. doi: 10.1186/s13059-021-02553-2.
7
Functional genomics data: privacy risk assessment and technological mitigation.功能基因组学数据:隐私风险评估与技术缓解措施
Nat Rev Genet. 2022 Apr;23(4):245-258. doi: 10.1038/s41576-021-00428-7. Epub 2021 Nov 10.
8
Privacy-preserving genotype imputation with fully homomorphic encryption.使用全同态加密的隐私保护基因型插补
Cell Syst. 2022 Feb 16;13(2):173-182.e3. doi: 10.1016/j.cels.2021.10.003. Epub 2021 Nov 9.
9
Truly privacy-preserving federated analytics for precision medicine with multiparty homomorphic encryption.多方同态加密实现精准医学真正隐私保护的联邦分析。
Nat Commun. 2021 Oct 11;12(1):5910. doi: 10.1038/s41467-021-25972-y.
10
Medical imaging deep learning with differential privacy.医学影像深度学习中的差分隐私。
Sci Rep. 2021 Jun 29;11(1):13524. doi: 10.1038/s41598-021-93030-0.