• 文献检索
  • 文档翻译
  • 深度研究
  • 学术资讯
  • Suppr Zotero 插件Zotero 插件
  • 邀请有礼
  • 套餐&价格
  • 历史记录
应用&插件
Suppr Zotero 插件Zotero 插件浏览器插件Mac 客户端Windows 客户端微信小程序
定价
高级版会员购买积分包购买API积分包
服务
文献检索文档翻译深度研究API 文档MCP 服务
关于我们
关于 Suppr公司介绍联系我们用户协议隐私条款
关注我们

Suppr 超能文献

核心技术专利:CN118964589B侵权必究
粤ICP备2023148730 号-1Suppr @ 2026

文献检索

告别复杂PubMed语法,用中文像聊天一样搜索,搜遍4000万医学文献。AI智能推荐,让科研检索更轻松。

立即免费搜索

文件翻译

保留排版,准确专业,支持PDF/Word/PPT等文件格式,支持 12+语言互译。

免费翻译文档

深度研究

AI帮你快速写综述,25分钟生成高质量综述,智能提取关键信息,辅助科研写作。

立即免费体验

长链非编码RNA lnc-SNAPC5-3:4通过直接上调非小细胞肺癌中的miR-224-3p抑制恶性肿瘤。

Long noncoding RNA lnc-SNAPC5-3:4 inhibits malignancy by directly upregulating miR-224-3p in non-small cell lung cancer.

作者信息

Hu Chenxi, Wu Shuo, Sun Wen, Li Jiawen, Hui Kaiyuan, Jiang Xiaodong

机构信息

Department of Oncology, The Affiliated Lianyungang Hospital of Xuzhou Medical University, Lianyungang, 222061, Jiangsu, China.

Department of Oncology, Lianyungang Clinical College of Nanjing Medical University, Lianyungang, 222061, Jiangsu, China.

出版信息

Heliyon. 2024 Jan 13;10(2):e24668. doi: 10.1016/j.heliyon.2024.e24668. eCollection 2024 Jan 30.

DOI:10.1016/j.heliyon.2024.e24668
PMID:38312596
原文链接:https://pmc.ncbi.nlm.nih.gov/articles/PMC10835238/
Abstract

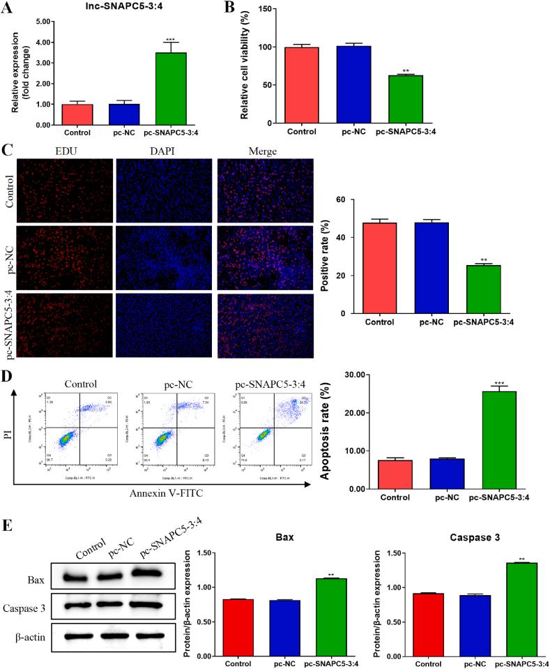
The mounting body of evidence demonstrates the growing importance of long noncoding RNAs in the advancement of tumors. This study aimed to investigate the molecular mechanism of lnc-SNAPC5-3:4 in non-small cell lung cancer (NSCLC). We investigated the expression of miR-224-3p and lnc-SNAPC5-3:4 in clinical NSCLC samples and NSCLC cell lines using reverse transcription polymerase chain reaction (RT-PCR). studies, A549 cell growth was estimated using Cell Counting Kit-8 (CCK-8), 5-ethynyl-2'-deoxyuridine (EDU), and flow cytometry assays. studies, NSCLC tumorigenesis was determined using xenograft tumor mouse models, tumor growth was evaluated using antigen Kiel 67 (Ki67) staining, and tumor apoptosis was detected through terminal deoxynucleotidyl transferase dUTP nick end labeling (TUNEL) staining. The relationship between lnc-SNAPC5-3:4 and miR-224-3p was determined by luciferase reporter gene assay. Results indicated that the expression of lnc-SNAPC5-3:4 was observed to be downregulated in NSCLC tissues and cell lines. After overexpression of lnc-SNAPC5-3:4 in cultured A549 cells, proliferation decreased and apoptosis increased. Furthermore, the expression of miR-224-3p was targeted and negatively regulated by lnc-SNAPC5-3:4. The lnc-SNAPC5-3:4 upregulation inhibited cell proliferation and promoted apoptosis, which was partially blocked by miR-224-3p overexpression in A549 cells. In addition, we constructed a subcutaneous inoculation model using BALB/c nude mice, and the results indicated that lnc-SNAPC5-3:4 overexpression restrained the growth of subcutaneous tumors, decreased Ki67 expression levels, and increased apoptosis, as indicated by TUNEL staining in nude mice. However, miR-224-3p transfection resulted in the reversal of the inhibitory effect of lnc-SNAPC5-3:4 on tumor growth. In conclusion, our study revealed that lnc-SNAPC5-3:4 inhibits tumor progression in NSCLC by targeting miR-224-3p. This study provides a potential therapeutic target for inhibiting NSCLC progression.

摘要

越来越多的证据表明长链非编码RNA在肿瘤进展中的重要性日益增加。本研究旨在探讨lnc-SNAPC5-3:4在非小细胞肺癌(NSCLC)中的分子机制。我们使用逆转录聚合酶链反应(RT-PCR)检测了临床NSCLC样本和NSCLC细胞系中miR-224-3p和lnc-SNAPC5-3:4的表达。在研究中,使用细胞计数试剂盒-8(CCK-8)、5-乙炔基-2'-脱氧尿苷(EDU)和流式细胞术检测评估A549细胞的生长。在研究中,使用异种移植肿瘤小鼠模型确定NSCLC的肿瘤发生,使用抗原Kiel 67(Ki67)染色评估肿瘤生长,并通过末端脱氧核苷酸转移酶dUTP缺口末端标记(TUNEL)染色检测肿瘤凋亡。通过荧光素酶报告基因检测确定lnc-SNAPC5-3:4与miR-224-

https://cdn.ncbi.nlm.nih.gov/pmc/blobs/2d3c/10835238/90badcca66ef/gr6.jpg
https://cdn.ncbi.nlm.nih.gov/pmc/blobs/2d3c/10835238/a23f3762eab1/gr1.jpg
https://cdn.ncbi.nlm.nih.gov/pmc/blobs/2d3c/10835238/e6cbb04f7545/gr2.jpg
https://cdn.ncbi.nlm.nih.gov/pmc/blobs/2d3c/10835238/970adc8ec98b/gr3.jpg
https://cdn.ncbi.nlm.nih.gov/pmc/blobs/2d3c/10835238/ee7aaba3ba7c/gr4.jpg
https://cdn.ncbi.nlm.nih.gov/pmc/blobs/2d3c/10835238/ee1c9fa63150/gr5.jpg
https://cdn.ncbi.nlm.nih.gov/pmc/blobs/2d3c/10835238/90badcca66ef/gr6.jpg
https://cdn.ncbi.nlm.nih.gov/pmc/blobs/2d3c/10835238/a23f3762eab1/gr1.jpg
https://cdn.ncbi.nlm.nih.gov/pmc/blobs/2d3c/10835238/e6cbb04f7545/gr2.jpg
https://cdn.ncbi.nlm.nih.gov/pmc/blobs/2d3c/10835238/970adc8ec98b/gr3.jpg
https://cdn.ncbi.nlm.nih.gov/pmc/blobs/2d3c/10835238/ee7aaba3ba7c/gr4.jpg
https://cdn.ncbi.nlm.nih.gov/pmc/blobs/2d3c/10835238/ee1c9fa63150/gr5.jpg
https://cdn.ncbi.nlm.nih.gov/pmc/blobs/2d3c/10835238/90badcca66ef/gr6.jpg

相似文献

1
Long noncoding RNA lnc-SNAPC5-3:4 inhibits malignancy by directly upregulating miR-224-3p in non-small cell lung cancer.长链非编码RNA lnc-SNAPC5-3:4通过直接上调非小细胞肺癌中的miR-224-3p抑制恶性肿瘤。
Heliyon. 2024 Jan 13;10(2):e24668. doi: 10.1016/j.heliyon.2024.e24668. eCollection 2024 Jan 30.
2
LncRNA HCG11 Suppresses Cell Proliferation and Promotes Apoptosis via Sponging miR-224-3p in Non-Small-Cell Lung Cancer Cells.长链非编码RNA HCG11通过海绵吸附miR-224-3p抑制非小细胞肺癌细胞增殖并促进其凋亡
Onco Targets Ther. 2020 Jul 3;13:6553-6563. doi: 10.2147/OTT.S244181. eCollection 2020.
3
MiR-376b-3p functions as a tumor suppressor by targeting KLF15 in non-small cell lung cancer.miR-376b-3p 通过靶向非小细胞肺癌中的 KLF15 发挥肿瘤抑制作用。
Eur Rev Med Pharmacol Sci. 2020 Sep;24(18):9480-9486. doi: 10.26355/eurrev_202009_23033.
4
Circ_CSPP1 Regulates the Development of Non-small Cell Lung Cancer via the miR-486-3p/BRD9 Axis.环状RNA CSPP1通过miR-486-3p/BRD9轴调控非小细胞肺癌的发展
Biochem Genet. 2023 Feb;61(1):1-20. doi: 10.1007/s10528-022-10231-6. Epub 2022 Jun 9.
5
Dysregulated Contributes to the Vitality and Migration of NSCLC Via miR-19a-3p/miR-19b-3p/miR-125b-5p.失调通过 miR-19a-3p/miR-19b-3p/miR-125b-5p 促进 NSCLC 的活力和迁移。
DNA Cell Biol. 2022 Mar;41(3):319-329. doi: 10.1089/dna.2021.0900. Epub 2022 Mar 3.
6
LncRNA WT1-AS/miR-494-3p Regulates Cell Proliferation, Apoptosis, Migration and Invasion via PTEN/PI3K/AKT Signaling Pathway in Non-Small Cell Lung Cancer.长链非编码RNA WT1-AS/miR-494-3p通过PTEN/PI3K/AKT信号通路调控非小细胞肺癌细胞的增殖、凋亡、迁移和侵袭
Onco Targets Ther. 2021 Feb 9;14:891-904. doi: 10.2147/OTT.S278233. eCollection 2021.
7
circ_0007385 served as competing endogenous RNA for miR-519d-3p to suppress malignant behaviors and cisplatin resistance of non-small cell lung cancer cells.circ_0007385 作为竞争性内源性 RNA,与 miR-519d-3p 结合,抑制非小细胞肺癌细胞的恶性行为和顺铂耐药性。
Thorac Cancer. 2020 Aug;11(8):2196-2208. doi: 10.1111/1759-7714.13527. Epub 2020 Jun 29.
8
Circ_0007385 promotes the proliferation and inhibits the apoptosis of non-small cell lung cancer cells via miR-337-3p-dependent regulation of LMO3.环状 RNA 0007385 通过 miR-337-3p 依赖调控 LMO3 促进非小细胞肺癌细胞的增殖并抑制其凋亡。
Histol Histopathol. 2023 Jul;38(7):797-810. doi: 10.14670/HH-18-553. Epub 2022 Nov 25.
9
MicroRNA-338-3p suppresses cell proliferation and induces apoptosis of non-small-cell lung cancer by targeting sphingosine kinase 2.微小RNA-338-3p通过靶向鞘氨醇激酶2抑制非小细胞肺癌细胞增殖并诱导其凋亡。
Cancer Cell Int. 2017 Apr 17;17:46. doi: 10.1186/s12935-017-0415-9. eCollection 2017.
10
Long Noncoding RNA SNHG6 Promotes Proliferation and Inhibits Apoptosis in Non-small Cell Lung Cancer Cells by Regulating miR-490-3p/RSF1 Axis.长链非编码 RNA SNHG6 通过调控 miR-490-3p/RSF1 轴促进非小细胞肺癌细胞的增殖并抑制其凋亡。
Cancer Biother Radiopharm. 2020 Jun;35(5):351-361. doi: 10.1089/cbr.2019.3120. Epub 2020 Mar 23.

本文引用的文献

1
miR-4757-3p Inhibited the Migration and Invasion of Lung Cancer Cell via Targeting Wnt Signaling Pathway.miR-4757-3p通过靶向Wnt信号通路抑制肺癌细胞的迁移和侵袭。
J Oncol. 2023 Feb 13;2023:6544042. doi: 10.1155/2023/6544042. eCollection 2023.
2
Cancer statistics, 2023.癌症统计数据,2023 年。
CA Cancer J Clin. 2023 Jan;73(1):17-48. doi: 10.3322/caac.21763.
3
LncRNA in tumorigenesis of non-small-cell lung cancer: From bench to bedside.长链非编码RNA在非小细胞肺癌肿瘤发生中的作用:从实验台到临床应用
Cell Death Discov. 2022 Aug 13;8(1):359. doi: 10.1038/s41420-022-01157-4.
4
Diagnostic value of lncRNA HOTAIR as a biomarker for detecting and staging of non-small cell lung cancer.lncRNA HOTAIR作为非小细胞肺癌检测和分期生物标志物的诊断价值
Biomarkers. 2022 Sep;27(6):526-533. doi: 10.1080/1354750X.2022.2085799. Epub 2022 Aug 12.
5
SOX9 is a target of miR-134-3p and miR-224-3p in breast cancer cell lines.SOX9 是乳腺癌细胞系中 miR-134-3p 和 miR-224-3p 的靶标。
Mol Cell Biochem. 2023 Feb;478(2):305-315. doi: 10.1007/s11010-022-04507-z. Epub 2022 Jul 2.
6
The role of plasma exosomal lnc-SNAPC5-3:4 in monitoring the efficacy of anlotinib in the treatment of advanced non-small cell lung cancer.血浆外泌体 lnc-SNAPC5-3:4 在监测安罗替尼治疗晚期非小细胞肺癌疗效中的作用。
J Cancer Res Clin Oncol. 2022 Oct;148(10):2867-2879. doi: 10.1007/s00432-022-04071-5. Epub 2022 Jun 7.
7
Long non-coding RNA NORAD/miR-224-3p/MTDH axis contributes to CDDP resistance of esophageal squamous cell carcinoma by promoting nuclear accumulation of β-catenin.长链非编码 RNA NORAD/miR-224-3p/MTDH 轴通过促进β-catenin 的核积累促进食管鳞癌细胞对顺铂的耐药性。
Mol Cancer. 2021 Dec 10;20(1):162. doi: 10.1186/s12943-021-01455-y.
8
Long Non-Coding RNA THOR Depletion Inhibits Human Non-Small Cell Lung Cancer Cell Growth.长链非编码RNA THOR缺失抑制人非小细胞肺癌细胞生长。
Front Oncol. 2021 Nov 17;11:756148. doi: 10.3389/fonc.2021.756148. eCollection 2021.
9
Increased serum exosomal long non-coding RNA SNHG15 expression predicts poor prognosis in non-small cell lung cancer.血清外泌体长链非编码 RNA SNHG15 表达升高预示非小细胞肺癌不良预后。
J Clin Lab Anal. 2021 Nov;35(11):e23979. doi: 10.1002/jcla.23979. Epub 2021 Sep 22.
10
Long non-coding RNA SOX21-AS1 modulates lung cancer progress upon microRNA miR-24-3p/PIM2 axis.长链非编码 RNA SOX21-AS1 通过 microRNA miR-24-3p/PIM2 轴调控肺癌进展。
Bioengineered. 2021 Dec;12(1):6724-6737. doi: 10.1080/21655979.2021.1955578.