Yan Fangfang, Jiang Vivian, Jordan Alexa, Che Yuxuan, Liu Yang, Cai Qingsong, Xue Yu, Li Yijing, McIntosh Joseph, Chen Zhihong, Vargas Jovanny, Nie Lei, Yao Yixin, Lee Heng-Huan, Wang Wei, Bigcal JohnNelson R, Badillo Maria, Meena Jitendra, Flowers Christopher, Zhou Jia, Zhao Zhongming, Simon Lukas M, Wang Michael
Center for Precision Health, School of Biomedical Informatics, The University of Texas Health Science Center at Houston, Houston, TX, 77030, USA.
Department of Lymphoma and Myeloma, The University of Texas MD Anderson Cancer Center, Houston, TX, USA.
Exp Hematol Oncol. 2024 Feb 7;13(1):14. doi: 10.1186/s40164-024-00484-9.
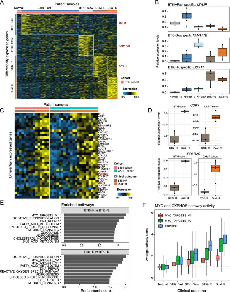
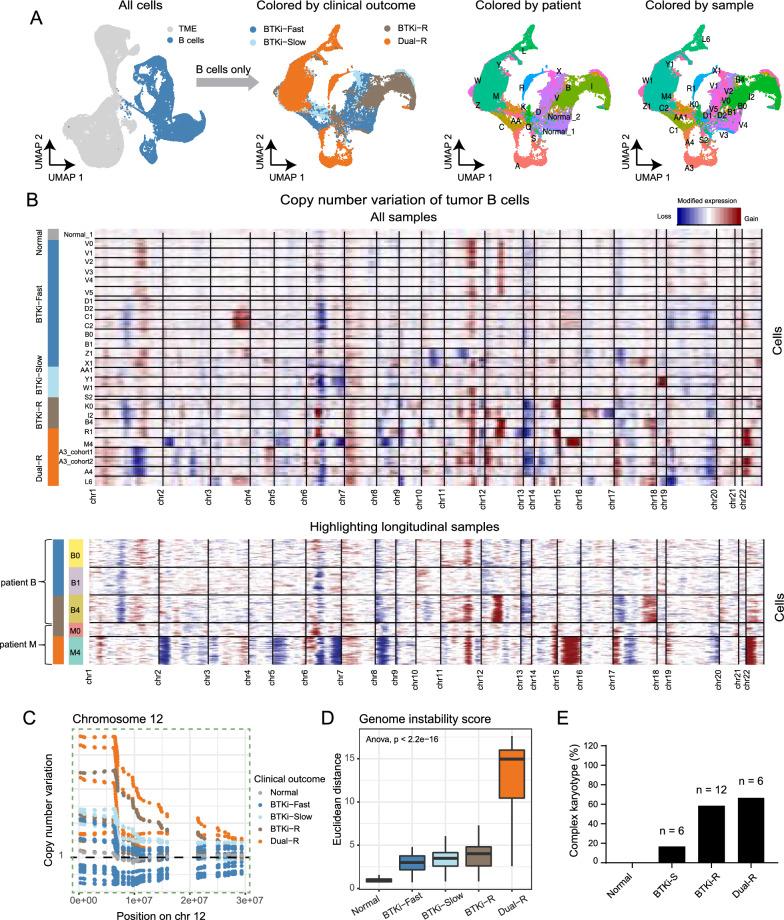
Brexucabtagene autoleucel CAR-T therapy is highly efficacious in overcoming resistance to Bruton's tyrosine kinase inhibitors (BTKi) in mantle cell lymphoma. However, many patients relapse post CAR-T therapy with dismal outcomes. To dissect the underlying mechanisms of sequential resistance to BTKi and CAR-T therapy, we performed single-cell RNA sequencing analysis for 66 samples from 25 patients treated with BTKi and/or CAR-T therapy and conducted in-depth bioinformatics™ analysis. Our analysis revealed that MYC activity progressively increased with sequential resistance. HSP90AB1 (Heat shock protein 90 alpha family class B member 1), a MYC target, was identified as early driver of CAR-T resistance. CDK9 (Cyclin-dependent kinase 9), another MYC target, was significantly upregulated in Dual-R samples. Both HSP90AB1 and CDK9 expression were correlated with MYC activity levels. Pharmaceutical co-targeting of HSP90 and CDK9 synergistically diminished MYC activity, leading to potent anti-MCL activity. Collectively, our study revealed that HSP90-MYC-CDK9 network is the primary driving force of therapeutic resistance.
布雷西尤卡布他赛自体嵌合抗原受体T细胞(CAR-T)疗法在克服套细胞淋巴瘤对布鲁顿酪氨酸激酶抑制剂(BTKi)的耐药性方面具有高度疗效。然而,许多患者在接受CAR-T治疗后复发,预后不佳。为了剖析对BTKi和CAR-T治疗序贯耐药的潜在机制,我们对25例接受BTKi和/或CAR-T治疗患者的66个样本进行了单细胞RNA测序分析,并进行了深入的生物信息学分析。我们的分析表明,MYC活性随着序贯耐药而逐渐增加。HSP90AB1(热休克蛋白90α家族B类成员1)作为MYC的一个靶点,被确定为CAR-T耐药的早期驱动因素。CDK9(细胞周期蛋白依赖性激酶9)作为MYC的另一个靶点,在双重耐药(Dual-R)样本中显著上调。HSP90AB1和CDK9的表达均与MYC活性水平相关。对HSP90和CDK9进行药物联合靶向可协同降低MYC活性,从而产生有效的抗套细胞淋巴瘤活性。总的来说,我们的研究表明HSP90-MYC-CDK9网络是治疗耐药的主要驱动力。