Nouscom Srl, Rome, Italy.
Department of Molecular Biotechnology and Health Sciences, University of Turin, Turin, Italy.
Cancer Immunol Res. 2024 Apr 2;12(4):440-452. doi: 10.1158/2326-6066.CIR-23-0609.
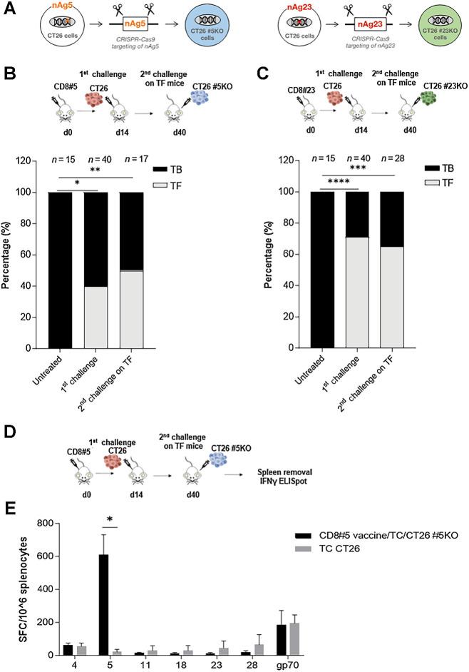
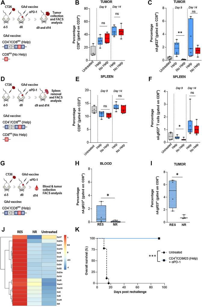
Tumor neoantigens (nAg) represent a promising target for cancer immunotherapy. The identification of nAgs that can generate T-cell responses and have therapeutic activity has been challenging. Here, we sought to unravel the features of nAgs required to induce tumor rejection. We selected clinically validated Great Ape-derived adenoviral vectors (GAd) as a nAg delivery system for differing numbers and combinations of nAgs. We assessed their immunogenicity and efficacy in murine models of low to high disease burden, comparing multi-epitope versus mono-epitope vaccines. We demonstrated that the breadth of immune response is critical for vaccine efficacy and having multiple immunogenic nAgs encoded in a single vaccine improves efficacy. The contribution of each single neoantigen was examined, leading to the identification of 2 nAgs able to induce CD8+ T cell-mediated tumor rejection. They were both active as individual nAgs in a setting of prophylactic vaccination, although to different extents. However, the efficacy of these single nAgs was lost in a setting of therapeutic vaccination in tumor-bearing mice. The presence of CD4+ T-cell help restored the efficacy for only the most expressed of the two nAgs, demonstrating a key role for CD4+ T cells in sustaining CD8+ T-cell responses and the necessity of an efficient recognition of the targeted epitopes on cancer cells by CD8+ T cells for an effective antitumor response. This study provides insight into understanding the determinants of nAgs relevant for effective treatment and highlights features that could contribute to more effective antitumor vaccines. See related Spotlight by Slingluff Jr, p. 382.
肿瘤新生抗原(nAg)是癌症免疫治疗的一个有前途的靶点。鉴定能够产生 T 细胞反应并具有治疗活性的 nAg 一直具有挑战性。在这里,我们试图揭示诱导肿瘤排斥所需的 nAg 特征。我们选择经过临床验证的大猿来源的腺病毒载体(GAd)作为不同数量和组合的 nAg 的递送系统。我们评估了它们在低至高疾病负担的小鼠模型中的免疫原性和疗效,比较了多表位与单表位疫苗。我们证明了免疫反应的广度对于疫苗的疗效至关重要,并且在单个疫苗中编码多个免疫原性 nAg 可以提高疗效。我们检查了每个单一新生抗原的贡献,从而鉴定出 2 个能够诱导 CD8+T 细胞介导的肿瘤排斥的抗原。它们在预防性接种的情况下作为单个 nAg 都是有效的,尽管程度不同。然而,在荷瘤小鼠的治疗性接种中,这些单个 nAg 的疗效丧失。CD4+T 细胞辅助的存在仅恢复了两种 nAg 中表达最丰富的一种的疗效,这表明 CD4+T 细胞在维持 CD8+T 细胞反应中起关键作用,并且 CD8+T 细胞需要有效地识别癌细胞上的靶向表位,才能产生有效的抗肿瘤反应。这项研究提供了对理解有效治疗相关 nAg 决定因素的深入了解,并强调了可能有助于更有效的抗肿瘤疫苗的特征。请参阅 Jr Slingluff 的相关重点介绍,第 382 页。