Suppr超能文献

基于纳米结构脂质载体的mRNA疫苗可在冷肿瘤模型中诱导产生有利于改善PD-1/PD-L1阻断疗法及长期免疫的T细胞炎性肿瘤微环境。

Nanostructured lipid carriers based mRNA vaccine leads to a T cell-inflamed tumour microenvironment favourable for improving PD-1/PD-L1 blocking therapy and long-term immunity in a cold tumour model.

作者信息

Fournier Carole, Mercey-Ressejac Marion, Derangère Valentin, Al Kadi Amal, Rageot David, Charrat Christine, Leroy Alexis, Vollaire Julien, Josserand Véronique, Escudé Marie, Escaich Séverine, Ghiringhelli François, Decaens Thomas, Navarro Fabrice P, Jouvin-Marche Evelyne, Marche Patrice N

机构信息

Univ. Grenoble Alpes, Institute for Advanced Biosciences, Inserm U 1209, CNRS UMR, Grenoble, 5309, France; Hepato-Gastroenterology and Digestive Oncology Department, CHU Grenoble Alpes, Grenoble, France.

Univ. Grenoble Alpes, Institute for Advanced Biosciences, Inserm U 1209, CNRS UMR, Grenoble, 5309, France.

出版信息

EBioMedicine. 2025 Feb;112:105543. doi: 10.1016/j.ebiom.2024.105543. Epub 2025 Jan 9.

Abstract

BACKGROUND

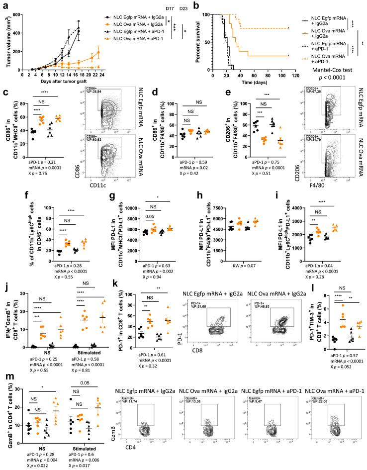
mRNA-based cancer vaccines show promise in triggering antitumour immune responses. To combine them with existing immunotherapies, the intratumoral immune microenvironment needs to be deeply characterised. Here, we test nanostructured lipid carriers (NLCs), the so-called Lipidots®, for delivering unmodified mRNA encoding Ovalbumin (OVA) antigen to elicit specific antitumour responses.

METHODS

We evaluated whether NLC OVA mRNA complexes activate dendritic cells (DCs) in vitro and identified the involved signalling pathways using specific inhibitors. We tested the anti-tumoral impact of Ova mRNA vaccine in B16-OVA and E.G7-OVA cold tumour-bearing C57Bl6 female mice as well as its synergy effect with an anti-PD-1 therapy by following the tumour growth and performing immunophenotyping of innate and adaptive immune cells. The intratumoral vaccine-related gene signature was assessed by RNA-sequencing. The immune memory response was assessed by re-challenging surviving treated mice with tumour cells.

FINDINGS

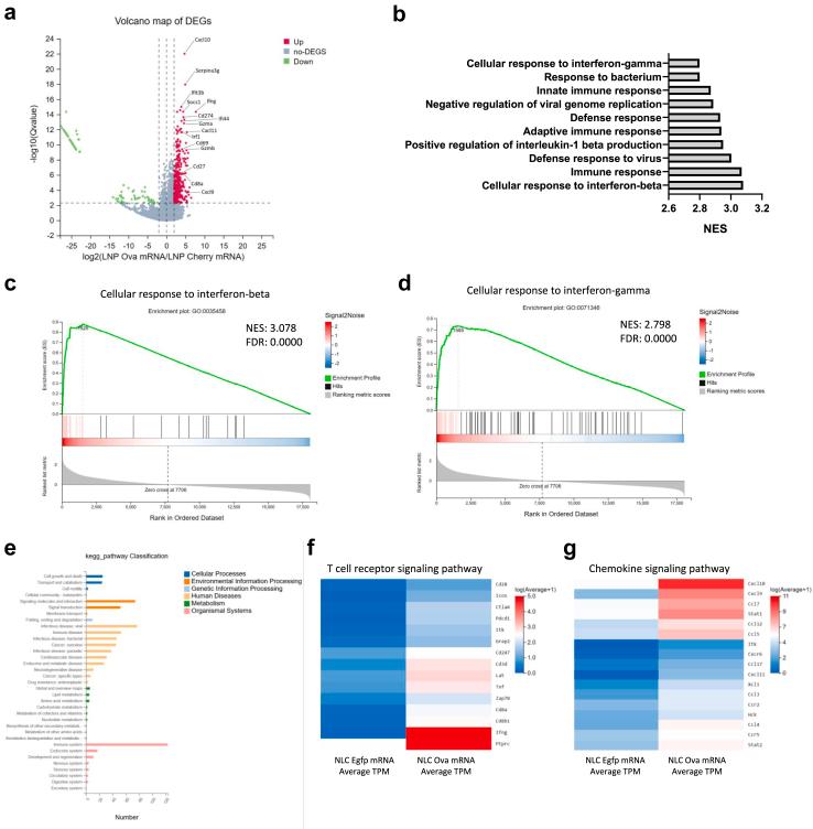
Our vaccine activates DCs in vitro through the TLR4/8 and ROS signalling pathways and induces specific T cell activation while exhibits significant preventive and therapeutic antitumour efficacy in vivo. A profound intratumoral remodelling of the innate and adaptive immunity in association with an increase in the gene expression of chemokines (Cxcl10, Cxcl11, Cxcl9) involved in CD8 T cell attraction were observed in immunised mice. The combination of vaccine and anti-PD-1 therapy improves the rates of complete responses and memory immune responses compared to monotherapies.

INTERPRETATION

Lipidots® are effective platform for the development of vaccines against cancer based on mRNA delivery. Their combination with immune checkpoint blockers could counter tumour resistance and promote long-term antitumour immunity.

FUNDING

This work was supported by Inserm Transfert, la Région Auvergne Rhône Alpes, FINOVI, and the French Ministry of Higher Education, research and innovation (LipiVAC, COROL project, funding reference N° 2102992411).

摘要

背景

基于信使核糖核酸(mRNA)的癌症疫苗在引发抗肿瘤免疫反应方面显示出前景。为了将它们与现有的免疫疗法相结合,需要深入了解肿瘤内免疫微环境的特征。在此,我们测试了纳米结构脂质载体(NLCs),即所谓的“脂质点”(Lipidots®),用于递送编码卵清蛋白(OVA)抗原的未修饰mRNA,以引发特异性抗肿瘤反应。

方法

我们评估了NLC OVA mRNA复合物在体外是否能激活树突状细胞(DCs),并使用特异性抑制剂确定其中涉及的信号通路。我们通过跟踪肿瘤生长以及对先天性和适应性免疫细胞进行免疫表型分析,测试了Ova mRNA疫苗对携带B16-OVA和E.G7-OVA冷肿瘤的C57Bl6雌性小鼠的抗肿瘤作用及其与抗PD-1疗法的协同效应。通过RNA测序评估肿瘤内疫苗相关基因特征。通过用肿瘤细胞再次攻击存活的治疗小鼠来评估免疫记忆反应。

研究结果

我们的疫苗在体外通过TLR4/8和ROS信号通路激活DCs,并诱导特异性T细胞活化,同时在体内表现出显著的预防和治疗抗肿瘤功效。在免疫小鼠中观察到先天性和适应性免疫在肿瘤内发生深刻重塑,同时参与CD8 T细胞吸引的趋化因子(Cxcl10、Cxcl11、Cxcl9)基因表达增加。与单一疗法相比,疫苗和抗PD-1疗法联合使用可提高完全缓解率和记忆免疫反应率。

解读

“脂质点”(Lipidots®)是基于mRNA递送开发抗癌疫苗的有效平台。它们与免疫检查点阻断剂联合使用可以对抗肿瘤耐药性并促进长期抗肿瘤免疫。

资金支持

本研究得到了法国国家健康与医学研究院技术转让部、奥弗涅-罗纳-阿尔卑斯大区、FINOVI以及法国高等教育、研究与创新部(LipiVAC,COROL项目,资助参考编号2102992411)的支持。

https://cdn.ncbi.nlm.nih.gov/pmc/blobs/d091/11774803/574da61a0124/gr1.jpg

文献检索

告别复杂PubMed语法,用中文像聊天一样搜索,搜遍4000万医学文献。AI智能推荐,让科研检索更轻松。

立即免费搜索

文件翻译

保留排版,准确专业,支持PDF/Word/PPT等文件格式,支持 12+语言互译。

免费翻译文档

深度研究

AI帮你快速写综述,25分钟生成高质量综述,智能提取关键信息,辅助科研写作。

立即免费体验